Suppr超能文献

痘苗病毒和牛痘病毒对干扰素诱导的抗病毒蛋白MxA不敏感。

Vaccinia virus and Cowpox virus are not susceptible to the interferon-induced antiviral protein MxA.

作者信息

Lorenzo María M, Sanchez-Puig Juana M, Blasco Rafael

机构信息

Departamento de Biotecnología, Instituto Nacional de Investigación y Tecnología Agraria y Alimentaria (I.N.I.A.), Madrid, Spain.

出版信息

PLoS One. 2017 Jul 20;12(7):e0181459. doi: 10.1371/journal.pone.0181459. eCollection 2017.

Abstract

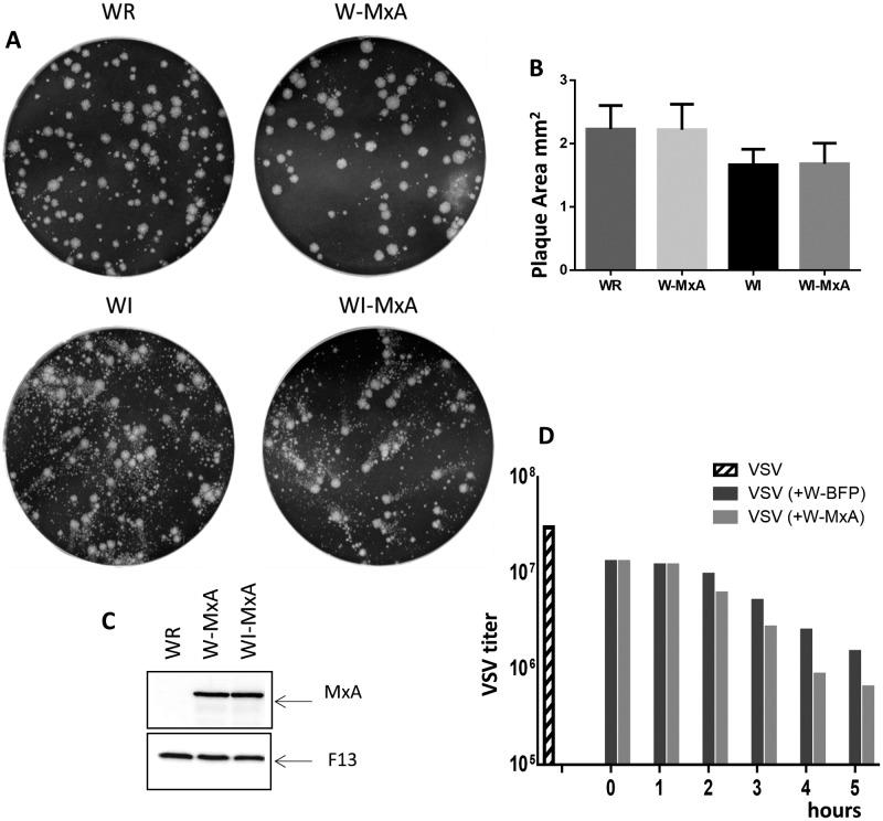
MxA protein is expressed in response to type I and type III Interferon and constitute an important antiviral factor with broad antiviral activity to diverse RNA viruses. In addition, some studies expand the range of MxA antiviral activity to include particular DNA viruses like Monkeypox virus (MPXV) and African Swine Fever virus (ASFV). However, a broad profile of activity of MxA to large DNA viruses has not been established to date. Here, we investigated if some well characterized DNA viruses belonging to the Poxviridae family are sensitive to human MxA. A cell line inducibly expressing MxA to inhibitory levels showed no anti-Vaccinia virus (VACV) virus activity, indicating either lack of susceptibility of the virus, or the existence of viral factors capable of counteracting MxA inhibition. To determine if VACV resistance to MxA was due to a virus-encoded anti-MxA activity, we performed coinfections of VACV and the MxA-sensitive Vesicular Stomatitis virus (VSV), and show that VACV does not protect VSV from MxA inhibition in trans. Those results were extended to several VACV strains and two CPXV strains, thus confirming that those Orthopoxviruses do not block MxA action. Overall, these results point to a lack of susceptibility of the Poxviridae to MxA antiviral activity.

摘要

Mx A蛋白在I型和III型干扰素的作用下表达,是一种重要的抗病毒因子,对多种RNA病毒具有广泛的抗病毒活性。此外,一些研究将Mx A的抗病毒活性范围扩大到包括特定的DNA病毒,如猴痘病毒(MPXV)和非洲猪瘟病毒(ASFV)。然而,迄今为止,尚未确定Mx A对大型DNA病毒的广泛活性。在这里,我们研究了一些属于痘病毒科的特征明确的DNA病毒是否对人Mx A敏感。一个可诱导表达Mx A至抑制水平的细胞系未显示出抗痘苗病毒(VACV)的活性,这表明该病毒要么不敏感,要么存在能够抵消Mx A抑制作用的病毒因子。为了确定VACV对Mx A的抗性是否是由于病毒编码的抗Mx A活性,我们进行了VACV和对Mx A敏感的水疱性口炎病毒(VSV)的共感染,并表明VACV不能在反式作用中保护VSV免受Mx A的抑制。这些结果扩展到了几种VACV毒株和两种CPXV毒株,从而证实这些正痘病毒不会阻断Mx A的作用。总体而言,这些结果表明痘病毒科对Mx A的抗病毒活性不敏感。

https://cdn.ncbi.nlm.nih.gov/pmc/blobs/a63e/5519081/9effd442dcfe/pone.0181459.g001.jpg

文献AI研究员

20分钟写一篇综述,助力文献阅读效率提升50倍。

立即体验

用中文搜PubMed

大模型驱动的PubMed中文搜索引擎

马上搜索

文档翻译

学术文献翻译模型,支持多种主流文档格式。

立即体验