• 文献检索
  • 文档翻译
  • 深度研究
  • 学术资讯
  • Suppr Zotero 插件Zotero 插件
  • 邀请有礼
  • 套餐&价格
  • 历史记录
应用&插件
Suppr Zotero 插件Zotero 插件浏览器插件Mac 客户端Windows 客户端微信小程序
定价
高级版会员购买积分包购买API积分包
服务
文献检索文档翻译深度研究API 文档MCP 服务
关于我们
关于 Suppr公司介绍联系我们用户协议隐私条款
关注我们

Suppr 超能文献

核心技术专利:CN118964589B侵权必究
粤ICP备2023148730 号-1Suppr @ 2026

文献检索

告别复杂PubMed语法,用中文像聊天一样搜索,搜遍4000万医学文献。AI智能推荐,让科研检索更轻松。

立即免费搜索

文件翻译

保留排版,准确专业,支持PDF/Word/PPT等文件格式,支持 12+语言互译。

免费翻译文档

深度研究

AI帮你快速写综述,25分钟生成高质量综述,智能提取关键信息,辅助科研写作。

立即免费体验

Sema3F(信号素3F)选择性地驱动一种胚外促血管生成程序。

Sema3F (Semaphorin 3F) Selectively Drives an Extraembryonic Proangiogenic Program.

作者信息

Regano Donatella, Visintin Alessia, Clapero Fabiana, Bussolino Federico, Valdembri Donatella, Maione Federica, Serini Guido, Giraudo Enrico

机构信息

From the Candiolo Cancer Institute, Fondazione del Piemonte per l'Oncologia, Istituto di Ricovero e Cura a Carattere Scientifico, Candiolo, Torino, Italy (D.R., A.V., F.C., F.B., D.V., F.M., G.S., E.G.); Department of Science and Drug Technology, University of Torino, Italy (D.R., A.V., F.M., E.G.); and Department of Oncology, University of Torino School of Medicine, Candiolo, Italy (F.C., F.B., D.V., G.S.).

出版信息

Arterioscler Thromb Vasc Biol. 2017 Sep;37(9):1710-1721. doi: 10.1161/ATVBAHA.117.308226. Epub 2017 Jul 20.

DOI:10.1161/ATVBAHA.117.308226
PMID:28729362
原文链接:https://pmc.ncbi.nlm.nih.gov/articles/PMC5567401/
Abstract

OBJECTIVE

Molecular pathways governing blood vessel patterning are vital to vertebrate development. Because of their ability to counteract proangiogenic factors, antiangiogenic secreted Sema3 (class 3 semaphorins) control embryonic vascular morphogenesis. However, if and how Sema3 may play a role in the control of extraembryonic vascular development is presently unknown.

APPROACH AND RESULTS

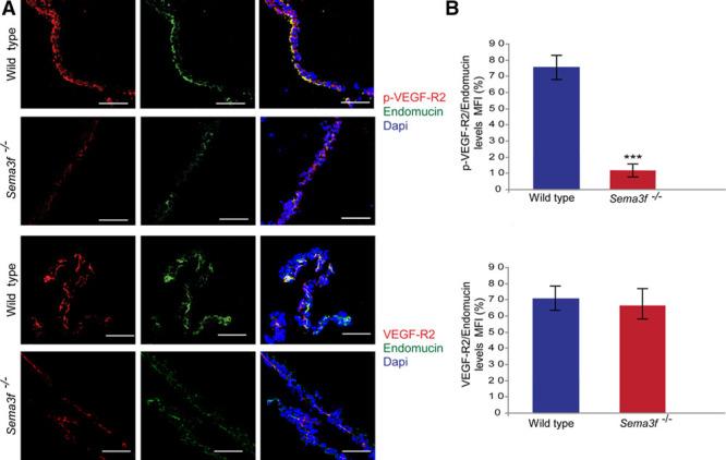
By characterizing genetically modified mice, here, we show that surprisingly Sema3F acts instead as a selective extraembryonic, but not intraembryonic proangiogenic cue. Both in vivo and in vitro, in visceral yolk sac epithelial cells, Sema3F signals to inhibit the phosphorylation-dependent degradation of Myc, a transcription factor that drives the expression of proangiogenic genes, such as the microRNA cluster 17/92. In -null yolk sacs, the transcription of Myc-regulated microRNA 17/92 cluster members is impaired, and the synthesis of Myc and microRNA 17/92 foremost antiangiogenic target Thbs1 (thrombospondin 1) is increased, whereas Vegf (vascular endothelial growth factor) signaling is inhibited in yolk sac endothelial cells. Consistently, exogenous recombinant Sema3F inhibits the phosphorylation-dependent degradation of Myc and the synthesis of Thbs1 in mouse F9 teratocarcinoma stem cells that were in vitro differentiated in visceral yolk sac epithelial cells. mice placentas are also highly anemic and abnormally vascularized.

CONCLUSIONS

Sema3F functions as an unconventional Sema3 that promotes extraembryonic angiogenesis by inhibiting the Myc-regulated synthesis of Thbs1 in visceral yolk sac epithelial cells.

摘要

目的

调控血管模式的分子途径对脊椎动物发育至关重要。抗血管生成分泌型Sema3(3类信号素)能够对抗促血管生成因子,从而控制胚胎血管形态发生。然而,Sema3是否以及如何在胚胎外血管发育的调控中发挥作用目前尚不清楚。

方法与结果

通过对基因修饰小鼠的特征分析,我们发现令人惊讶的是,Sema3F反而作为一种选择性的胚胎外而非胚胎内促血管生成信号。在体内和体外,在内脏卵黄囊上皮细胞中,Sema3F发出信号抑制Myc的磷酸化依赖性降解,Myc是一种驱动促血管生成基因(如微小RNA簇17/92)表达的转录因子。在Sema3F基因敲除的卵黄囊中,Myc调控的微小RNA 17/92簇成员的转录受损,Myc和微小RNA 17/92最重要的抗血管生成靶点Thbs1(血小板反应蛋白1)的合成增加,而卵黄囊内皮细胞中的Vegf(血管内皮生长因子)信号传导受到抑制。同样,外源性重组Sema3F抑制在体外分化为内脏卵黄囊上皮细胞的小鼠F9畸胎瘤干细胞中Myc的磷酸化依赖性降解和Thbs1的合成。Sema3F基因敲除小鼠的胎盘也严重贫血且血管化异常。

结论

Sema3F作为一种非常规的Sema3,通过抑制内脏卵黄囊上皮细胞中Myc调控的Thbs1合成来促进胚胎外血管生成。

https://cdn.ncbi.nlm.nih.gov/pmc/blobs/7531/5567401/0de2ed8cc505/atv-37-1710-g010.jpg
https://cdn.ncbi.nlm.nih.gov/pmc/blobs/7531/5567401/41e00f1d9009/atv-37-1710-g003.jpg
https://cdn.ncbi.nlm.nih.gov/pmc/blobs/7531/5567401/190e7878855c/atv-37-1710-g004.jpg
https://cdn.ncbi.nlm.nih.gov/pmc/blobs/7531/5567401/0cab05a54843/atv-37-1710-g005.jpg
https://cdn.ncbi.nlm.nih.gov/pmc/blobs/7531/5567401/6cfdc9ca6586/atv-37-1710-g006.jpg
https://cdn.ncbi.nlm.nih.gov/pmc/blobs/7531/5567401/36182cf3e3b0/atv-37-1710-g007.jpg
https://cdn.ncbi.nlm.nih.gov/pmc/blobs/7531/5567401/33b5eb835741/atv-37-1710-g008.jpg
https://cdn.ncbi.nlm.nih.gov/pmc/blobs/7531/5567401/0de2ed8cc505/atv-37-1710-g010.jpg
https://cdn.ncbi.nlm.nih.gov/pmc/blobs/7531/5567401/41e00f1d9009/atv-37-1710-g003.jpg
https://cdn.ncbi.nlm.nih.gov/pmc/blobs/7531/5567401/190e7878855c/atv-37-1710-g004.jpg
https://cdn.ncbi.nlm.nih.gov/pmc/blobs/7531/5567401/0cab05a54843/atv-37-1710-g005.jpg
https://cdn.ncbi.nlm.nih.gov/pmc/blobs/7531/5567401/6cfdc9ca6586/atv-37-1710-g006.jpg
https://cdn.ncbi.nlm.nih.gov/pmc/blobs/7531/5567401/36182cf3e3b0/atv-37-1710-g007.jpg
https://cdn.ncbi.nlm.nih.gov/pmc/blobs/7531/5567401/33b5eb835741/atv-37-1710-g008.jpg
https://cdn.ncbi.nlm.nih.gov/pmc/blobs/7531/5567401/0de2ed8cc505/atv-37-1710-g010.jpg

相似文献

1
Sema3F (Semaphorin 3F) Selectively Drives an Extraembryonic Proangiogenic Program.Sema3F(信号素3F)选择性地驱动一种胚外促血管生成程序。
Arterioscler Thromb Vasc Biol. 2017 Sep;37(9):1710-1721. doi: 10.1161/ATVBAHA.117.308226. Epub 2017 Jul 20.
2
Mechanistic basis for the potent anti-angiogenic activity of semaphorin 3F.神经信号蛋白 3F 发挥强大抗血管生成活性的机制基础。
Biochemistry. 2013 Oct 29;52(43):7551-8. doi: 10.1021/bi401034q. Epub 2013 Oct 18.
3
Id2 promotes tumor cell migration and invasion through transcriptional repression of semaphorin 3F.Id2 通过抑制 Sema3F 的转录来促进肿瘤细胞迁移和侵袭。
Cancer Res. 2010 May 1;70(9):3823-32. doi: 10.1158/0008-5472.CAN-09-3048. Epub 2010 Apr 13.
4
Targeting of both mouse neuropilin-1 and neuropilin-2 genes severely impairs developmental yolk sac and embryonic angiogenesis.对小鼠神经纤毛蛋白-1和神经纤毛蛋白-2基因的靶向作用严重损害了发育中的卵黄囊和胚胎血管生成。
Proc Natl Acad Sci U S A. 2002 Mar 19;99(6):3657-62. doi: 10.1073/pnas.022017899. Epub 2002 Mar 12.
5
Regulation of mTOR Signaling by Semaphorin 3F-Neuropilin 2 Interactions In Vitro and In Vivo.体外和体内条件下,信号素3F-神经纤毛蛋白2相互作用对mTOR信号通路的调控
Sci Rep. 2015 Jul 9;5:11789. doi: 10.1038/srep11789.
6
Hormonal regulation and distinct functions of semaphorin-3B and semaphorin-3F in ovarian cancer.信号素-3B 和信号素-3F 在卵巢癌中的激素调节和独特功能。
Mol Cancer Ther. 2010 Feb;9(2):499-509. doi: 10.1158/1535-7163.MCT-09-0664. Epub 2010 Feb 2.
7
Type 1 and 3 inositol trisphosphate receptors are required for extra-embryonic vascular development.1型和3型肌醇三磷酸受体是胚外血管发育所必需的。
Dev Biol. 2016 Oct 1;418(1):89-97. doi: 10.1016/j.ydbio.2016.08.007. Epub 2016 Aug 8.
8
Progesterone and 1,25-dihydroxyvitamin D₃ inhibit endometrial cancer cell growth by upregulating semaphorin 3B and semaphorin 3F.孕酮和 1,25-二羟维生素 D₃ 通过上调神经信号蛋白 3B 和神经信号蛋白 3F 抑制子宫内膜癌细胞生长。
Mol Cancer Res. 2011 Nov;9(11):1479-92. doi: 10.1158/1541-7786.MCR-11-0213. Epub 2011 Sep 20.
9
Development of the somatosensory cortex, the cerebellum, and the main olfactory system in Semaphorin 3F knockout mice.Semaphorin 3F 敲除小鼠体感皮层、小脑和主要嗅觉系统的发育。
Neurosci Res. 2010 Mar;66(3):321-9. doi: 10.1016/j.neures.2009.12.001. Epub 2009 Dec 16.
10
Possible role of semaphorin 3F, a candidate tumor suppressor gene at 3p21.3, in p53-regulated tumor angiogenesis suppression.信号素3F(一种位于3p21.3的候选肿瘤抑制基因)在p53调控的肿瘤血管生成抑制中的可能作用。
Cancer Res. 2007 Feb 15;67(4):1451-60. doi: 10.1158/0008-5472.CAN-06-2485.

引用本文的文献

1
Semaphorin 3F is elevated in serum of heart failure patients and inhibits cardiac angiogenesis via the VEGF/Akt/eNOS pathway.信号素3F在心力衰竭患者血清中升高,并通过VEGF/Akt/eNOS途径抑制心脏血管生成。
J Mol Cell Cardiol Plus. 2025 Jun 25;13:100470. doi: 10.1016/j.jmccpl.2025.100470. eCollection 2025 Sep.
2
Biallelic variants of SEMA3F are associated with nonsyndromic hearing loss.SEMA3F的双等位基因变异与非综合征性听力损失相关。
Mol Cells. 2025 Mar;48(3):100190. doi: 10.1016/j.mocell.2025.100190. Epub 2025 Feb 3.
3
Convergent molecular evolution of thermogenesis and circadian rhythm in Arctic ruminants.

本文引用的文献

1
Transdifferentiation of mouse visceral yolk sac cells into parietal yolk sac cells in vitro.小鼠内脏卵黄囊细胞在体外转分化为壁层卵黄囊细胞。
Biochem Biophys Res Commun. 2016 Feb 19;470(4):917-23. doi: 10.1016/j.bbrc.2016.01.149. Epub 2016 Jan 26.
2
Wiring the Vascular Network with Neural Cues: A CNS Perspective.用神经线索构建血管网络:中枢神经系统的观点。
Neuron. 2015 Jul 15;87(2):271-96. doi: 10.1016/j.neuron.2015.06.038.
3
Regulation of mTOR Signaling by Semaphorin 3F-Neuropilin 2 Interactions In Vitro and In Vivo.体外和体内条件下,信号素3F-神经纤毛蛋白2相互作用对mTOR信号通路的调控
北极反刍动物产热和昼夜节律的趋同分子进化。
Proc Biol Sci. 2023 May 31;290(1999):20230538. doi: 10.1098/rspb.2023.0538.
4
Endothelial VEGFR Coreceptors Neuropilin-1 and Neuropilin-2 Are Essential for Tumor Angiogenesis.内皮 VEGFR 辅助受体神经纤毛蛋白-1 和神经纤毛蛋白-2 对于肿瘤血管生成是必需的。
Cancer Res Commun. 2022 Dec 14;2(12):1626-1640. doi: 10.1158/2767-9764.CRC-22-0250. eCollection 2022 Dec.
5
Semaphorin3f as a cardiomyocyte derived regulator of heart chamber development.Semaphorin3f 作为一种心肌细胞来源的心脏室发育调节剂。
Cell Commun Signal. 2022 Aug 19;20(1):126. doi: 10.1186/s12964-022-00874-8.
6
Neuropilin 1 and its inhibitory ligand mini-tryptophanyl-tRNA synthetase inversely regulate VE-cadherin turnover and vascular permeability.神经纤毛蛋白 1 及其抑制性配体小型色氨酰-tRNA 合成酶反向调节血管内皮钙黏蛋白周转和血管通透性。
Nat Commun. 2022 Jul 20;13(1):4188. doi: 10.1038/s41467-022-31904-1.
7
Endothelial Semaphorin 3fb regulates Vegf pathway-mediated angiogenic sprouting.内皮素 Semaphorin 3fb 调节 Vegf 通路介导的血管生成发芽。
PLoS Genet. 2021 Aug 23;17(8):e1009769. doi: 10.1371/journal.pgen.1009769. eCollection 2021 Aug.
8
Semaphorin 3fa Controls Ocular Vascularization From the Embryo Through to the Adult.Semaphorin 3fa 调控胚胎到成年期的眼部血管生成。
Invest Ophthalmol Vis Sci. 2021 Feb 1;62(2):21. doi: 10.1167/iovs.62.2.21.
9
Semaphorins in Angiogenesis and Autoimmune Diseases: Therapeutic Targets?信号素在血管生成和自身免疫性疾病中的作用:治疗靶点?
Front Immunol. 2020 Mar 5;11:346. doi: 10.3389/fimmu.2020.00346. eCollection 2020.
10
Semaphorin 3F signaling actively retains neutrophils at sites of inflammation.信号蛋白 Semaphorin 3F 通过信号通路积极地将中性粒细胞保留在炎症部位。
J Clin Invest. 2020 Jun 1;130(6):3221-3237. doi: 10.1172/JCI130834.
Sci Rep. 2015 Jul 9;5:11789. doi: 10.1038/srep11789.
4
Suppression of microRNA-18a expression inhibits invasion and promotes apoptosis of human trophoblast cells by targeting the estrogen receptor α gene.抑制微小RNA-18a的表达通过靶向雌激素受体α基因来抑制人滋养层细胞的侵袭并促进其凋亡。
Mol Med Rep. 2015 Aug;12(2):2701-6. doi: 10.3892/mmr.2015.3724. Epub 2015 May 4.
5
Semaphorins and plexins as therapeutic targets.神经信号素和丛蛋白作为治疗靶点。
Nat Rev Drug Discov. 2014 Aug;13(8):603-21. doi: 10.1038/nrd4337.
6
Genetic dissection of plexin signaling in vivo.体内解析丛蛋白信号转导。
Proc Natl Acad Sci U S A. 2014 Feb 11;111(6):2194-9. doi: 10.1073/pnas.1308418111. Epub 2014 Jan 27.
7
Reversal of gene dysregulation in cultured cytotrophoblasts reveals possible causes of preeclampsia.在培养的细胞滋养层细胞中逆转基因失调揭示了子痫前期的可能原因。
J Clin Invest. 2013 Jul;123(7):2862-72. doi: 10.1172/JCI66966. Epub 2013 Jun 24.
8
Thrombospondin-1 modulates VEGF signaling via CD36 by recruiting SHP-1 to VEGFR2 complex in microvascular endothelial cells.血小板反应蛋白 1 通过招募 SHP-1 到微血管内皮细胞的 VEGFR2 复合物,从而通过 CD36 调节 VEGF 信号通路。
Blood. 2013 Sep 5;122(10):1822-32. doi: 10.1182/blood-2013-01-482315. Epub 2013 Jul 29.
9
Fetal, but not postnatal, deletion of semaphorin-neuropilin-1 signaling affects murine alveolar development.神经管形成素-神经纤毛蛋白-1 信号的胎儿而非出生后缺失影响小鼠肺泡发育。
Am J Respir Cell Mol Biol. 2013 Oct;49(4):627-36. doi: 10.1165/rcmb.2012-0407OC.
10
Class 3 semaphorins: physiological vascular normalizing agents for anti-cancer therapy.3 类 semaphorins:抗癌治疗的生理性血管正常化药物。
J Intern Med. 2013 Feb;273(2):138-55. doi: 10.1111/joim.12017.