• 文献检索
  • 文档翻译
  • 深度研究
  • 学术资讯
  • Suppr Zotero 插件Zotero 插件
  • 邀请有礼
  • 套餐&价格
  • 历史记录
应用&插件
Suppr Zotero 插件Zotero 插件浏览器插件Mac 客户端Windows 客户端微信小程序
定价
高级版会员购买积分包购买API积分包
服务
文献检索文档翻译深度研究API 文档MCP 服务
关于我们
关于 Suppr公司介绍联系我们用户协议隐私条款
关注我们

Suppr 超能文献

核心技术专利:CN118964589B侵权必究
粤ICP备2023148730 号-1Suppr @ 2026

文献检索

告别复杂PubMed语法,用中文像聊天一样搜索,搜遍4000万医学文献。AI智能推荐,让科研检索更轻松。

立即免费搜索

文件翻译

保留排版,准确专业,支持PDF/Word/PPT等文件格式,支持 12+语言互译。

免费翻译文档

深度研究

AI帮你快速写综述,25分钟生成高质量综述,智能提取关键信息,辅助科研写作。

立即免费体验

在实验性大鼠模型中,miR-374介导胃癌相关间充质干细胞的恶性转化。

miR-374 mediates the malignant transformation of gastric cancer-associated mesenchymal stem cells in an experimental rat model.

作者信息

Ji Runbi, Zhang Xu, Qian Hui, Gu Hongbing, Sun Zixun, Mao Fei, Yan Yongmin, Chen Jingyan, Liang Zhaofeng, Xu Wenrong

机构信息

Department of Clinical Laboratory Medicine, The Affiliated People's Hospital of Jiangsu University, Zhenjiang, Jiangsu 212002, P.R. China.

Jiangsu Key Laboratory of Medical Science and Laboratory Medicine, School of Medicine, Jiangsu University, Zhenjiang, Jiangsu 212013, P.R. China.

出版信息

Oncol Rep. 2017 Sep;38(3):1473-1481. doi: 10.3892/or.2017.5831. Epub 2017 Jul 18.

DOI:10.3892/or.2017.5831
PMID:28731132
原文链接:https://pmc.ncbi.nlm.nih.gov/articles/PMC5549036/
Abstract

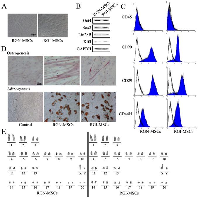
Mesenchymal stem cells (MSCs) are a critical component of the tumor microenvironment. Upon distinct pathological stimulus, MSCs show phenotypic and functional changes. Gastric cancer is one of the leading causes of cancer‑related deaths worldwide. The roles and mechanisms of MSCs in gastric cancer have not been well characterized. In the present study, we investigated the roles of MSCs in the malignant transformation from gastritis to gastric cancer using an N-methyl-N'-nitro-N-nitrosoguanidine (MNNG)-induced gastric cancer model. We isolated MSCs from the gastric tissues of normal (RGN-MSCs) and MNNG-exposed rats (RGI-MSCs), and compared the biological properties of RGI-MSCs with RGN-MSCs. We found that RGI-MSCs had increased proliferative and migratory capabilities than these capacities noted in the RGN-MSCs. In addition, RGI-MSCs produced higher levels of IL-6, CXCL10 and MCP-1 than RGN-MSCs. Moreover, RGI-MSCs promoted the migration of normal gastric mucosa epithelial cells by inducing epithelial-mesenchymal transition (EMT). The upregulation of miR-374 in RGI-MSCs was partially responsible for their increased proliferative and migratory capabilities. Collectively, our findings provide new evidence for the roles of MSCs in gastric carcinogenesis, suggesting that targeting gastric cancer-associated MSCs may represent a novel avenue for gastric cancer therapy.

摘要

间充质干细胞(MSCs)是肿瘤微环境的关键组成部分。在不同的病理刺激下,MSCs会表现出表型和功能变化。胃癌是全球癌症相关死亡的主要原因之一。MSCs在胃癌中的作用和机制尚未得到充分阐明。在本研究中,我们使用N-甲基-N'-硝基-N-亚硝基胍(MNNG)诱导的胃癌模型,研究了MSCs在从胃炎到胃癌的恶性转化中的作用。我们从正常大鼠(RGN-MSCs)和MNNG处理大鼠的胃组织中分离出MSCs,并比较了RGI-MSCs与RGN-MSCs的生物学特性。我们发现,RGI-MSCs比RGN-MSCs具有更强的增殖和迁移能力。此外,RGI-MSCs产生的IL-6、CXCL10和MCP-1水平高于RGN-MSCs。而且,RGI-MSCs通过诱导上皮-间质转化(EMT)促进正常胃黏膜上皮细胞的迁移。RGI-MSCs中miR-374 的上调部分解释了其增殖和迁移能力的增强。总体而言,我们的研究结果为MSCs在胃癌发生中的作用提供了新证据,表明靶向与胃癌相关的MSCs可能代表一种新的胃癌治疗途径。

https://cdn.ncbi.nlm.nih.gov/pmc/blobs/b102/5549036/4f9e5b2c8fe5/OR-38-03-1473-g05.jpg
https://cdn.ncbi.nlm.nih.gov/pmc/blobs/b102/5549036/7dc5664e936c/OR-38-03-1473-g00.jpg
https://cdn.ncbi.nlm.nih.gov/pmc/blobs/b102/5549036/39581cbcc869/OR-38-03-1473-g01.jpg
https://cdn.ncbi.nlm.nih.gov/pmc/blobs/b102/5549036/0468c078b1a8/OR-38-03-1473-g02.jpg
https://cdn.ncbi.nlm.nih.gov/pmc/blobs/b102/5549036/40fcbff20c35/OR-38-03-1473-g03.jpg
https://cdn.ncbi.nlm.nih.gov/pmc/blobs/b102/5549036/74c9eee1290f/OR-38-03-1473-g04.jpg
https://cdn.ncbi.nlm.nih.gov/pmc/blobs/b102/5549036/4f9e5b2c8fe5/OR-38-03-1473-g05.jpg
https://cdn.ncbi.nlm.nih.gov/pmc/blobs/b102/5549036/7dc5664e936c/OR-38-03-1473-g00.jpg
https://cdn.ncbi.nlm.nih.gov/pmc/blobs/b102/5549036/39581cbcc869/OR-38-03-1473-g01.jpg
https://cdn.ncbi.nlm.nih.gov/pmc/blobs/b102/5549036/0468c078b1a8/OR-38-03-1473-g02.jpg
https://cdn.ncbi.nlm.nih.gov/pmc/blobs/b102/5549036/40fcbff20c35/OR-38-03-1473-g03.jpg
https://cdn.ncbi.nlm.nih.gov/pmc/blobs/b102/5549036/74c9eee1290f/OR-38-03-1473-g04.jpg
https://cdn.ncbi.nlm.nih.gov/pmc/blobs/b102/5549036/4f9e5b2c8fe5/OR-38-03-1473-g05.jpg

相似文献

1
miR-374 mediates the malignant transformation of gastric cancer-associated mesenchymal stem cells in an experimental rat model.在实验性大鼠模型中,miR-374介导胃癌相关间充质干细胞的恶性转化。
Oncol Rep. 2017 Sep;38(3):1473-1481. doi: 10.3892/or.2017.5831. Epub 2017 Jul 18.
2
miR-21 regulates N-methyl-N-nitro-N'-nitrosoguanidine-induced gastric tumorigenesis by targeting FASLG and BTG2.miR-21 通过靶向 FASLG 和 BTG2 调控 N-甲基-N-亚硝基-N-亚硝胍诱导的胃癌发生。
Toxicol Lett. 2014 Aug 4;228(3):147-56. doi: 10.1016/j.toxlet.2014.05.005. Epub 2014 May 10.
3
Tumorigenic hybrids between mesenchymal stem cells and gastric cancer cells enhanced cancer proliferation, migration and stemness.间充质干细胞与胃癌细胞之间的致瘤性杂交细胞增强了癌症的增殖、迁移和干性。
BMC Cancer. 2015 Oct 24;15:793. doi: 10.1186/s12885-015-1780-1.
4
Pre-treatment of human umbilical cord-derived mesenchymal stem cells with interleukin-6 abolishes their growth-promoting effect on gastric cancer cells.用白细胞介素-6对人脐带间充质干细胞进行预处理可消除其对胃癌细胞的促生长作用。
Int J Mol Med. 2015 Feb;35(2):367-75. doi: 10.3892/ijmm.2014.2019. Epub 2014 Dec 2.
5
Gastric cancer-derived mesenchymal stromal cells trigger M2 macrophage polarization that promotes metastasis and EMT in gastric cancer.胃癌衍生的间质基质细胞触发 M2 巨噬细胞极化,促进胃癌的转移和 EMT。
Cell Death Dis. 2019 Dec 4;10(12):918. doi: 10.1038/s41419-019-2131-y.
6
miR-520f-3p blocks MNNG-induced gastric precancerous lesions via the KLF7/NFκB pathway.微小RNA-520f-3p通过KLF7/核因子κB途径阻断N-甲基-N'-硝基-N-亚硝基胍诱导的胃癌前病变。
Toxicol Lett. 2024 Feb;392:64-74. doi: 10.1016/j.toxlet.2024.01.002. Epub 2024 Jan 4.
7
Cell fusion between gastric epithelial cells and mesenchymal stem cells results in epithelial-to-mesenchymal transition and malignant transformation.胃上皮细胞与间充质干细胞之间的细胞融合导致上皮-间质转化和恶性转化。
BMC Cancer. 2015 Jan 30;15:24. doi: 10.1186/s12885-015-1027-1.
8
The promotion of the transformation of quiescent gastric cancer stem cells by IL-17 and the underlying mechanisms.IL-17对静止期胃癌干细胞转化的促进作用及其潜在机制。
Oncogene. 2017 Mar 2;36(9):1256-1264. doi: 10.1038/onc.2016.291. Epub 2016 Aug 15.
9
Exosomes derived from human mesenchymal stem cells promote gastric cancer cell growth and migration via the activation of the Akt pathway.源自人间充质干细胞的外泌体通过激活Akt信号通路促进胃癌细胞的生长和迁移。
Mol Med Rep. 2016 Oct;14(4):3452-8. doi: 10.3892/mmr.2016.5625. Epub 2016 Aug 11.
10
Colon cancer mesenchymal stem cells modulate the tumorigenicity of colon cancer through interleukin 6.结直肠癌间质干细胞通过白细胞介素 6 调节结直肠癌的肿瘤发生。
Exp Cell Res. 2013 Aug 15;319(14):2216-29. doi: 10.1016/j.yexcr.2013.06.003. Epub 2013 Jun 7.

引用本文的文献

1
New insights into mesenchymal stem cells in inflammatory subtypes of asthma.间充质干细胞在哮喘炎症亚型中的新见解。
Front Immunol. 2025 Aug 26;16:1649597. doi: 10.3389/fimmu.2025.1649597. eCollection 2025.
2
Ursolic and oleanolic acids suppress MNNG induced malignant transformation of human gastric mucosal epithelium by regulating the PI3 K/AKT pathway.熊果酸和齐墩果酸通过调节PI3K/AKT信号通路抑制N-甲基-N'-硝基-N-亚硝基胍诱导的人胃黏膜上皮恶性转化。
Sci Rep. 2025 Jul 1;15(1):21623. doi: 10.1038/s41598-025-03606-3.
3
Mesenchymal Stem Cell-Derived Exosomal Noncoding RNAs as Alternative Treatments for Myocardial Ischemia-Reperfusion Injury: Current Status and Future Perspectives.

本文引用的文献

1
Co-expressed differentially expressed genes and long non-coding RNAs involved in the celecoxib treatment of gastric cancer: An RNA sequencing analysis.参与塞来昔布治疗胃癌的共表达差异表达基因和长链非编码RNA:一项RNA测序分析
Exp Ther Med. 2016 Oct;12(4):2455-2468. doi: 10.3892/etm.2016.3648. Epub 2016 Sep 1.
2
Interaction of MSC with tumor cells.间充质干细胞与肿瘤细胞的相互作用。
Cell Commun Signal. 2016 Sep 8;14(1):20. doi: 10.1186/s12964-016-0143-0.
3
The incidence and mortality of major cancers in China, 2012.2012年中国主要癌症的发病率和死亡率。
间充质干细胞衍生的细胞外囊泡非编码 RNA 作为心肌缺血再灌注损伤的替代治疗方法:现状与展望。
J Cardiovasc Transl Res. 2023 Oct;16(5):1085-1098. doi: 10.1007/s12265-023-10401-w. Epub 2023 Jun 7.
4
Clinical features and shared mechanisms of chronic gastritis and osteoporosis.慢性胃炎和骨质疏松症的临床特征和共同发病机制。
Sci Rep. 2023 Mar 27;13(1):4991. doi: 10.1038/s41598-023-31541-8.
5
Gastric Mucosa Pathology in Rats with Precancerous Lesions of Gastric Cancer with Spleen Deficiency and Blood Stasis.脾虚血瘀型胃癌前病变大鼠胃黏膜病理变化
Evid Based Complement Alternat Med. 2022 Sep 24;2022:1366597. doi: 10.1155/2022/1366597. eCollection 2022.
6
Evaluation of Radiotherapy on Gene Expression in Colorectal Cancer Patient Blood Samples.放射治疗对结直肠癌患者血液样本中基因表达的评估
Rep Biochem Mol Biol. 2022 Jan;10(4):614-621. doi: 10.52547/rbmb.10.4.614.
7
MRI detection of the malignant transformation of stem cells through reporter gene expression driven by a tumor-specific promoter.通过肿瘤特异性启动子驱动的报告基因表达来检测干细胞的恶性转化的 MRI 。
Stem Cell Res Ther. 2021 May 12;12(1):284. doi: 10.1186/s13287-021-02359-w.
8
Modulatory effect of Tagetes erecta flowers essential oils via Nrf2/HO-1/NF-κB/p65 axis mediated suppression of N-methyl-N'nitro-N-nitroguanidine (MNNG) induced gastric cancer in rats.万寿菊花精油通过 Nrf2/HO-1/NF-κB/p65 轴对 N-甲基-N'-硝基-N-亚硝基胍(MNNG)诱导的大鼠胃癌的调节作用。
Mol Cell Biochem. 2021 Mar;476(3):1541-1554. doi: 10.1007/s11010-020-04005-0. Epub 2021 Jan 4.
9
TNF‑α promotes the malignant transformation of intestinal stem cells through the NF‑κB and Wnt/β‑catenin signaling pathways.TNF-α 通过 NF-κB 和 Wnt/β-catenin 信号通路促进肠干细胞的恶性转化。
Oncol Rep. 2020 Aug;44(2):577-588. doi: 10.3892/or.2020.7631. Epub 2020 Jun 4.
10
The Complex Network between MYC Oncogene and microRNAs in Gastric Cancer: An Overview.MYC 癌基因与胃癌中 microRNAs 的复杂网络:概述。
Int J Mol Sci. 2020 Mar 5;21(5):1782. doi: 10.3390/ijms21051782.
Chin J Cancer. 2016 Aug 2;35(1):73. doi: 10.1186/s40880-016-0137-8.
4
Mesenchymal stem cells as a double-edged sword in suppression or progression of solid tumor cells.间充质干细胞在实体瘤细胞的抑制或进展中犹如一把双刃剑。
Tumour Biol. 2016 Sep;37(9):11679-11689. doi: 10.1007/s13277-016-5187-7. Epub 2016 Jul 20.
5
Interaction between Wnt/β-catenin pathway and microRNAs regulates epithelial-mesenchymal transition in gastric cancer (Review).Wnt/β-连环蛋白信号通路与微小RNA之间的相互作用调控胃癌中的上皮-间质转化(综述)
Int J Oncol. 2016 Jun;48(6):2236-46. doi: 10.3892/ijo.2016.3480. Epub 2016 Apr 8.
6
N-methyl-N-nitro-N'-nitrosoguanidine induces the expression of CCR2 in human gastric epithelial cells promoting CCL2-mediated migration.N-甲基-N-硝基-N'-亚硝基胍诱导人胃上皮细胞中CCR2的表达,促进CCL2介导的迁移。
Mol Med Rep. 2016 Feb;13(2):1083-90. doi: 10.3892/mmr.2015.4650. Epub 2015 Dec 7.
7
Interleukin-6 expression by interactions between gynecologic cancer cells and human mesenchymal stem cells promotes epithelial-mesenchymal transition.妇科癌细胞与人间质干细胞相互作用导致白细胞介素-6 的表达,从而促进上皮-间质转化。
Int J Oncol. 2015 Oct;47(4):1451-9. doi: 10.3892/ijo.2015.3122. Epub 2015 Aug 13.
8
miR-155 and miR-484 Are Associated with Time to Progression in Metastatic Renal Cell Carcinoma Treated with Sunitinib.miR-155和miR-484与接受舒尼替尼治疗的转移性肾细胞癌的疾病进展时间相关。
Biomed Res Int. 2015;2015:941980. doi: 10.1155/2015/941980. Epub 2015 May 3.
9
miR-374a promotes cell proliferation, migration and invasion by targeting SRCIN1 in gastric cancer.微小RNA-374a通过靶向胃癌中的SRCIN1促进细胞增殖、迁移和侵袭。
FEBS Lett. 2015 Jan 30;589(3):407-13. doi: 10.1016/j.febslet.2014.12.027. Epub 2014 Dec 29.
10
MiR-374b-5p suppresses RECK expression and promotes gastric cancer cell invasion and metastasis.微小RNA-374b-5p抑制RECK表达并促进胃癌细胞侵袭和转移。
World J Gastroenterol. 2014 Dec 14;20(46):17439-47. doi: 10.3748/wjg.v20.i46.17439.