Suppr超能文献

秀丽隐杆线虫中人类基因的直系同源基因发生突变,这些基因是线粒体tRNA修饰所必需的,会导致类似的电子传递链缺陷,但会引发不同的核反应。

Mutations in the Caenorhabditis elegans orthologs of human genes required for mitochondrial tRNA modification cause similar electron transport chain defects but different nuclear responses.

作者信息

Navarro-González Carmen, Moukadiri Ismaïl, Villarroya Magda, López-Pascual Ernesto, Tuck Simon, Armengod M-Eugenia

机构信息

Modificación del RNA y Enfermedades Mitocondriales, Centro de Investigación Príncipe Felipe, Valencia, Spain.

Umeå Center for Molecular Medicine, Umeå University, Umeå, Sweden.

出版信息

PLoS Genet. 2017 Jul 21;13(7):e1006921. doi: 10.1371/journal.pgen.1006921. eCollection 2017 Jul.

Abstract

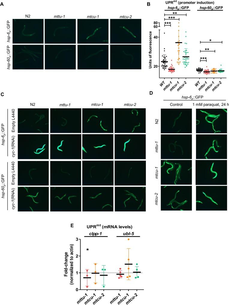
Several oxidative phosphorylation (OXPHOS) diseases are caused by defects in the post-transcriptional modification of mitochondrial tRNAs (mt-tRNAs). Mutations in MTO1 or GTPBP3 impair the modification of the wobble uridine at position 5 of the pyrimidine ring and cause heart failure. Mutations in TRMU affect modification at position 2 and cause liver disease. Presently, the molecular basis of the diseases and why mutations in the different genes lead to such different clinical symptoms is poorly understood. Here we use Caenorhabditis elegans as a model organism to investigate how defects in the TRMU, GTPBP3 and MTO1 orthologues (designated as mttu-1, mtcu-1, and mtcu-2, respectively) exert their effects. We found that whereas the inactivation of each C. elegans gene is associated with a mild OXPHOS dysfunction, mutations in mtcu-1 or mtcu-2 cause changes in the expression of metabolic and mitochondrial stress response genes that are quite different from those caused by mttu-1 mutations. Our data suggest that retrograde signaling promotes defect-specific metabolic reprogramming, which is able to rescue the OXPHOS dysfunction in the single mutants by stimulating the oxidative tricarboxylic acid cycle flux through complex II. This adaptive response, however, appears to be associated with a biological cost since the single mutant worms exhibit thermosensitivity and decreased fertility and, in the case of mttu-1, longer reproductive cycle. Notably, mttu-1 worms also exhibit increased lifespan. We further show that mtcu-1; mttu-1 and mtcu-2; mttu-1 double mutants display severe growth defects and sterility. The animal models presented here support the idea that the pathological states in humans may initially develop not as a direct consequence of a bioenergetic defect, but from the cell's maladaptive response to the hypomodification status of mt-tRNAs. Our work highlights the important association of the defect-specific metabolic rewiring with the pathological phenotype, which must be taken into consideration in exploring specific therapeutic interventions.

摘要

几种氧化磷酸化(OXPHOS)疾病是由线粒体tRNA(mt-tRNA)的转录后修饰缺陷引起的。MTO1或GTPBP3中的突变会损害嘧啶环第5位摆动尿苷的修饰,并导致心力衰竭。TRMU中的突变会影响第2位的修饰,并导致肝病。目前,对这些疾病的分子基础以及不同基因中的突变为何导致如此不同的临床症状了解甚少。在这里,我们使用秀丽隐杆线虫作为模式生物,来研究TRMU、GTPBP3和MTO1直系同源基因(分别命名为mttu-1、mtcu-1和mtcu-2)中的缺陷是如何发挥作用的。我们发现,虽然秀丽隐杆线虫每个基因的失活都与轻度的氧化磷酸化功能障碍有关,但mtcu-1或mtcu-2中的突变会导致代谢和线粒体应激反应基因表达的变化,这与mttu-1突变引起的变化截然不同。我们的数据表明,逆行信号传导促进了缺陷特异性的代谢重编程,通过刺激通过复合物II的氧化三羧酸循环通量,能够挽救单突变体中的氧化磷酸化功能障碍。然而,这种适应性反应似乎伴随着生物学代价,因为单突变体蠕虫表现出热敏感性和生育力下降,就mttu-1而言,生殖周期延长。值得注意的是,mttu-1蠕虫的寿命也会延长。我们进一步表明,mtcu-1;mttu-1和mtcu-2;mttu-1双突变体表现出严重的生长缺陷和不育。这里提出的动物模型支持这样一种观点,即人类的病理状态最初可能不是生物能量缺陷的直接后果,而是细胞对mt-tRNA低修饰状态的适应不良反应导致的。我们的工作强调了缺陷特异性代谢重塑与病理表型的重要关联,在探索特定治疗干预措施时必须考虑到这一点。

https://cdn.ncbi.nlm.nih.gov/pmc/blobs/1700/5544249/2b3e4a90551b/pgen.1006921.g001.jpg

文献AI研究员

20分钟写一篇综述,助力文献阅读效率提升50倍。

立即体验

用中文搜PubMed

大模型驱动的PubMed中文搜索引擎

马上搜索

文档翻译

学术文献翻译模型,支持多种主流文档格式。

立即体验