• 文献检索
  • 文档翻译
  • 深度研究
  • 学术资讯
  • Suppr Zotero 插件Zotero 插件
  • 邀请有礼
  • 套餐&价格
  • 历史记录
应用&插件
Suppr Zotero 插件Zotero 插件浏览器插件Mac 客户端Windows 客户端微信小程序
定价
高级版会员购买积分包购买API积分包
服务
文献检索文档翻译深度研究API 文档MCP 服务
关于我们
关于 Suppr公司介绍联系我们用户协议隐私条款
关注我们

Suppr 超能文献

核心技术专利:CN118964589B侵权必究
粤ICP备2023148730 号-1Suppr @ 2026

文献检索

告别复杂PubMed语法,用中文像聊天一样搜索,搜遍4000万医学文献。AI智能推荐,让科研检索更轻松。

立即免费搜索

文件翻译

保留排版,准确专业,支持PDF/Word/PPT等文件格式,支持 12+语言互译。

免费翻译文档

深度研究

AI帮你快速写综述,25分钟生成高质量综述,智能提取关键信息,辅助科研写作。

立即免费体验

RILP在细胞迁移中的作用表征。

Characterization of the role of RILP in cell migration.

作者信息

Margiotta Azzurra, Progida Cinzia, Bakke Oddmund, Bucci Cecilia

机构信息

University of Salento, Department of Biological and Environmental Sciences and Technologies.

出版信息

Eur J Histochem. 2017 May 31;61(2):2783. doi: 10.4081/ejh.2017.2783.

DOI:10.4081/ejh.2017.2783
PMID:28735522
原文链接:https://pmc.ncbi.nlm.nih.gov/articles/PMC5460375/
Abstract

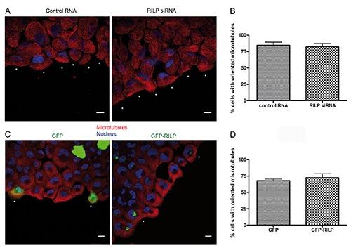
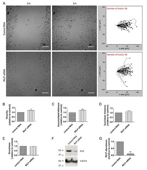
Rab-interacting lysosomal protein (RILP) is a regulator of late stages of endocytosis. Recent work proved that depletion of RILP promotes migration of breast cancer cells in wound healing assay, whereas its overexpression influences re-arrangements of actin cytoskeleton. Here, we further characterized the role of RILP in cell migration by analyzing several aspects of this process. We showed that RILP is fundamental also for migration of lung cancer cells regulating cell velocity. RILP silencing did not affect Golgi apparatus nor microtubules reorientation during migration. However, both RILP over-expression and expression of its mutated form, RILP-C33, impair cell adhesion and spreading. In conclusion, our results demonstrate that RILP has important regulatory roles in cell motility affecting migration velocity but also in cell adhesion and cell spreading.

摘要

Rab 相互作用溶酶体蛋白(RILP)是内吞作用后期的一种调节因子。最近的研究表明,在伤口愈合实验中,RILP 的缺失会促进乳腺癌细胞的迁移,而其过表达则会影响肌动蛋白细胞骨架的重排。在此,我们通过分析这一过程的几个方面,进一步明确了 RILP 在细胞迁移中的作用。我们发现,RILP 对肺癌细胞的迁移也至关重要,它能够调节细胞速度。RILP 沉默在迁移过程中不影响高尔基体和微管的重新定向。然而,RILP 的过表达及其突变形式 RILP - C33 的表达都会损害细胞黏附和铺展。总之,我们的结果表明,RILP 在细胞运动中具有重要的调节作用,不仅影响迁移速度,还影响细胞黏附和细胞铺展。

https://cdn.ncbi.nlm.nih.gov/pmc/blobs/19fb/5460375/95101669d935/ejh-61-2-2783-g005.jpg
https://cdn.ncbi.nlm.nih.gov/pmc/blobs/19fb/5460375/a6cae2b08e5d/ejh-61-2-2783-g001.jpg
https://cdn.ncbi.nlm.nih.gov/pmc/blobs/19fb/5460375/7df17eb62646/ejh-61-2-2783-g002.jpg
https://cdn.ncbi.nlm.nih.gov/pmc/blobs/19fb/5460375/469c73ac0a57/ejh-61-2-2783-g003.jpg
https://cdn.ncbi.nlm.nih.gov/pmc/blobs/19fb/5460375/ea72c27af9b1/ejh-61-2-2783-g004.jpg
https://cdn.ncbi.nlm.nih.gov/pmc/blobs/19fb/5460375/95101669d935/ejh-61-2-2783-g005.jpg
https://cdn.ncbi.nlm.nih.gov/pmc/blobs/19fb/5460375/a6cae2b08e5d/ejh-61-2-2783-g001.jpg
https://cdn.ncbi.nlm.nih.gov/pmc/blobs/19fb/5460375/7df17eb62646/ejh-61-2-2783-g002.jpg
https://cdn.ncbi.nlm.nih.gov/pmc/blobs/19fb/5460375/469c73ac0a57/ejh-61-2-2783-g003.jpg
https://cdn.ncbi.nlm.nih.gov/pmc/blobs/19fb/5460375/ea72c27af9b1/ejh-61-2-2783-g004.jpg
https://cdn.ncbi.nlm.nih.gov/pmc/blobs/19fb/5460375/95101669d935/ejh-61-2-2783-g005.jpg

相似文献

1
Characterization of the role of RILP in cell migration.RILP在细胞迁移中的作用表征。
Eur J Histochem. 2017 May 31;61(2):2783. doi: 10.4081/ejh.2017.2783.
2
Methylation of RILP in lung cancer promotes tumor cell proliferation and invasion.肺癌中 RILP 的甲基化促进肿瘤细胞增殖和侵袭。
Mol Cell Biochem. 2021 Feb;476(2):853-861. doi: 10.1007/s11010-020-03950-0. Epub 2020 Oct 30.
3
Disruption of Golgi markers by two RILP-directed shRNAs in neurons: A new role for RILP or a neuron-specific off-target phenotype?神经元中两种 RILP 靶向 shRNAs 对高尔基体标记物的破坏:RILP 的新作用还是神经元特异性脱靶表型?
J Biol Chem. 2023 Jul;299(7):104916. doi: 10.1016/j.jbc.2023.104916. Epub 2023 Jun 12.
4
RILP suppresses invasion of breast cancer cells by modulating the activity of RalA through interaction with RalGDS.RILP通过与RalGDS相互作用调节RalA的活性,从而抑制乳腺癌细胞的侵袭。
Cell Death Dis. 2015 Oct 15;6(10):e1923. doi: 10.1038/cddis.2015.266.
5
Hepatitis C virus promotes virion secretion through cleavage of the Rab7 adaptor protein RILP.丙型肝炎病毒通过切割Rab7衔接蛋白RILP促进病毒粒子分泌。
Proc Natl Acad Sci U S A. 2016 Nov 1;113(44):12484-12489. doi: 10.1073/pnas.1607277113. Epub 2016 Oct 17.
6
Caspase-1 regulates cellular trafficking via cleavage of the Rab7 adaptor protein RILP.半胱天冬酶-1 通过切割 Rab7 衔接蛋白 RILP 来调节细胞内转运。
Biochem Biophys Res Commun. 2018 Sep 18;503(4):2619-2624. doi: 10.1016/j.bbrc.2018.08.013. Epub 2018 Aug 9.
7
Rab24 interacts with the Rab7/Rab interacting lysosomal protein complex to regulate endosomal degradation.Rab24与Rab7/ Rab相互作用溶酶体蛋白复合物相互作用,以调节内体降解。
Traffic. 2016 Nov;17(11):1181-1196. doi: 10.1111/tra.12431. Epub 2016 Oct 3.
8
RILP inhibits proliferation, migration, and invasion of PC3 prostate cancer cells.RILP 抑制 PC3 前列腺癌细胞的增殖、迁移和侵袭。
Acta Histochem. 2022 Oct;124(7):151938. doi: 10.1016/j.acthis.2022.151938. Epub 2022 Aug 15.
9
Rab7a regulates cell migration through Rac1 and vimentin.Rab7a 通过 Rac1 和波形蛋白调节细胞迁移。
Biochim Biophys Acta Mol Cell Res. 2017 Feb;1864(2):367-381. doi: 10.1016/j.bbamcr.2016.11.020. Epub 2016 Nov 23.
10
Characterization of Rab-interacting lysosomal protein in the brain of Bombyx mori.家蚕大脑中Rab相互作用溶酶体蛋白的表征
Histochem Cell Biol. 2014 Mar;141(3):311-20. doi: 10.1007/s00418-013-1160-3. Epub 2013 Nov 5.

引用本文的文献

1
Responsible Genes for Neuronal Migration in the Chromosome 17p13.3: Beyond , and .17号染色体短臂13.3区中神经元迁移的相关基因:超越、和。 (此译文感觉原文信息不完整,表述较奇怪,你可检查下原文是否准确)
Brain Sci. 2021 Dec 30;12(1):56. doi: 10.3390/brainsci12010056.
2
Host response to immune checkpoint inhibitors contributes to tumor aggressiveness.宿主对免疫检查点抑制剂的反应有助于肿瘤侵袭性。
J Immunother Cancer. 2021 Mar;9(3). doi: 10.1136/jitc-2020-001996.
3
Role of the V1G1 subunit of V-ATPase in breast cancer cell migration.V-ATPase V1G1 亚基在乳腺癌细胞迁移中的作用。

本文引用的文献

1
PCTK3/CDK18 regulates cell migration and adhesion by negatively modulating FAK activity.PCTK3/CDK18 通过负向调节 FAK 的活性来调节细胞迁移和黏附。
Sci Rep. 2017 Mar 31;7:45545. doi: 10.1038/srep45545.
2
Rab7a regulates cell migration through Rac1 and vimentin.Rab7a 通过 Rac1 和波形蛋白调节细胞迁移。
Biochim Biophys Acta Mol Cell Res. 2017 Feb;1864(2):367-381. doi: 10.1016/j.bbamcr.2016.11.020. Epub 2016 Nov 23.
3
A new V-ATPase regulatory mechanism mediated by the Rab interacting lysosomal protein (RILP).由Rab相互作用溶酶体蛋白(RILP)介导的一种新的V-ATP酶调节机制。
Sci Rep. 2021 Feb 25;11(1):4615. doi: 10.1038/s41598-021-84222-9.
4
Methylation of RILP in lung cancer promotes tumor cell proliferation and invasion.肺癌中 RILP 的甲基化促进肿瘤细胞增殖和侵袭。
Mol Cell Biochem. 2021 Feb;476(2):853-861. doi: 10.1007/s11010-020-03950-0. Epub 2020 Oct 30.
5
Fibronectin-Expressing Mesenchymal Tumor Cells Promote Breast Cancer Metastasis.表达纤连蛋白的间充质肿瘤细胞促进乳腺癌转移。
Cancers (Basel). 2020 Sep 8;12(9):2553. doi: 10.3390/cancers12092553.
6
Identification and characterization of miRNAs involved in cold acclimation of zebrafish ZF4 cells.鉴定和描述参与斑马鱼 ZF4 细胞冷驯化的 miRNAs。
PLoS One. 2020 Jan 10;15(1):e0226905. doi: 10.1371/journal.pone.0226905. eCollection 2020.
7
Coordination between Rac1 and Rab Proteins: Functional Implications in Health and Disease.Rac1 和 Rab 蛋白之间的协调:在健康和疾病中的功能意义。
Cells. 2019 Apr 29;8(5):396. doi: 10.3390/cells8050396.
8
Histochemistry as a versatile research toolkit in biological research, not only an applied discipline in pathology.组织化学作为生物学研究中一种多功能的研究工具,而不仅仅是病理学中的一门应用学科。
Eur J Histochem. 2018 Dec 21;62(4):3006. doi: 10.4081/ejh.2018.3006.
Commun Integr Biol. 2014 Oct 31;7(5). doi: 10.4161/cib.29616. eCollection 2014 Oct.
4
RILP suppresses invasion of breast cancer cells by modulating the activity of RalA through interaction with RalGDS.RILP通过与RalGDS相互作用调节RalA的活性,从而抑制乳腺癌细胞的侵袭。
Cell Death Dis. 2015 Oct 15;6(10):e1923. doi: 10.1038/cddis.2015.266.
5
The role of endocytic Rab GTPases in regulation of growth factor signaling and the migration and invasion of tumor cells.内吞性Rab GTP酶在生长因子信号传导以及肿瘤细胞迁移和侵袭调控中的作用。
Small GTPases. 2015;6(3):135-44. doi: 10.1080/21541248.2015.1050152. Epub 2015 Aug 20.
6
ESCRTs are everywhere.内体分选转运复合体无处不在。
EMBO J. 2015 Oct 1;34(19):2398-407. doi: 10.15252/embj.201592484. Epub 2015 Aug 25.
7
Integrin traffic - the update.整合素运输——最新进展
J Cell Sci. 2015 Mar 1;128(5):839-52. doi: 10.1242/jcs.161653. Epub 2015 Feb 6.
8
Cytoskeletal crosstalk: when three different personalities team up.细胞骨架的相互作用:三种不同特性的协同作用
Curr Opin Cell Biol. 2015 Feb;32:39-47. doi: 10.1016/j.ceb.2014.10.005. Epub 2014 Nov 15.
9
A novel interaction between Rab7b and actomyosin reveals a dual role in intracellular transport and cell migration.Rab7b与肌动球蛋白之间的新型相互作用揭示了其在细胞内运输和细胞迁移中的双重作用。
J Cell Sci. 2014 Nov 15;127(Pt 22):4927-39. doi: 10.1242/jcs.155861. Epub 2014 Sep 12.
10
RAB7 controls melanoma progression by exploiting a lineage-specific wiring of the endolysosomal pathway.RAB7 通过利用内溶酶体途径的谱系特异性布线来控制黑色素瘤的进展。
Cancer Cell. 2014 Jul 14;26(1):61-76. doi: 10.1016/j.ccr.2014.04.030. Epub 2014 Jun 26.