Biomedical Sciences Research Center Alexander Fleming, 16672 Vari, Greece.
Department of Biology, University of Crete, 71110 Herakleion, Crete, Greece.
Cell Rep. 2017 Jul 25;20(4):909-922. doi: 10.1016/j.celrep.2017.07.003.
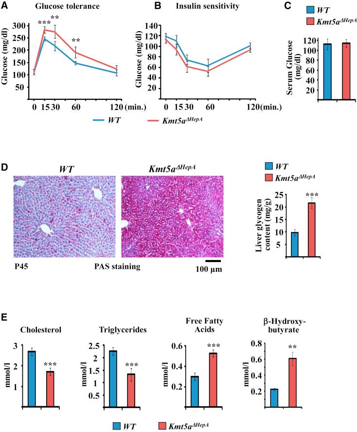
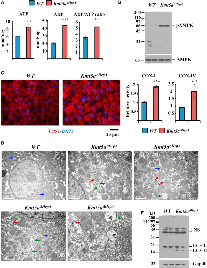
H4K20 monomethylation maintains genome integrity by regulating proper mitotic condensation, DNA damage response, and replication licensing. Here, we show that, in non-dividing hepatic cells, H4K20Me1 is specifically enriched in active gene bodies and dynamically regulated by the antagonistic action of Kmt5a methylase and Kdm7b demethylase. In liver-specific Kmt5a-deficient mice, reduced levels of H4K20Me correlated with reduced RNA Pol II release from promoter-proximal regions. Genes regulating glucose and fatty acid metabolism were most sensitive to impairment of RNA Pol II release. Downregulation of glycolytic genes resulted in an energy starvation condition partially compensated by AMP-activated protein kinase (AMPK) activation and increased mitochondrial activity. This metabolic reprogramming generated a highly sensitized state that, upon different metabolic stress conditions, quickly aggravated into a senescent phenotype due to ROS overproduction-mediated oxidative DNA damage. The results illustrate how defects in the general process of RNA Pol II transition into a productive elongation phase can trigger specific metabolic changes and genome instability.
H4K20 单甲基化通过调节适当的有丝分裂浓缩、DNA 损伤反应和复制许可来维持基因组完整性。在这里,我们表明,在非分裂的肝细胞中,H4K20Me1 特异性富集在活性基因体中,并受到 Kmt5a 甲基转移酶和 Kdm7b 去甲基酶的拮抗作用的动态调节。在肝特异性 Kmt5a 缺陷小鼠中,H4K20Me1 水平降低与 RNA Pol II 从启动子近端区域释放减少相关。调节葡萄糖和脂肪酸代谢的基因对 RNA Pol II 释放的损害最敏感。糖酵解基因的下调导致能量饥饿状态,部分通过 AMP 激活的蛋白激酶 (AMPK) 激活和增加线粒体活性得到补偿。这种代谢重编程产生了一种高度敏感的状态,在不同的代谢应激条件下,由于 ROS 过度产生介导的氧化 DNA 损伤,很快加剧为衰老表型。研究结果说明了 RNA Pol II 进入有生产力的延伸阶段的一般过程中的缺陷如何引发特定的代谢变化和基因组不稳定性。