Shrestha Roshan L, Conti Duccio, Tamura Naoka, Braun Dominique, Ramalingam Revathy A, Cieslinski Konstanty, Ries Jonas, Draviam Viji M
Department of Genetics, University of Cambridge, Cambridge, CB2 3EH, UK.
Center for Cancer Research, National Cancer Institute, National Institutes of Health, Bethesda, Maryland, 20892, USA.
Nat Commun. 2017 Jul 28;8(1):150. doi: 10.1038/s41467-017-00209-z.
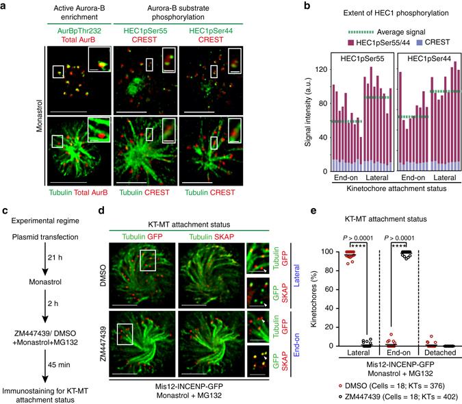
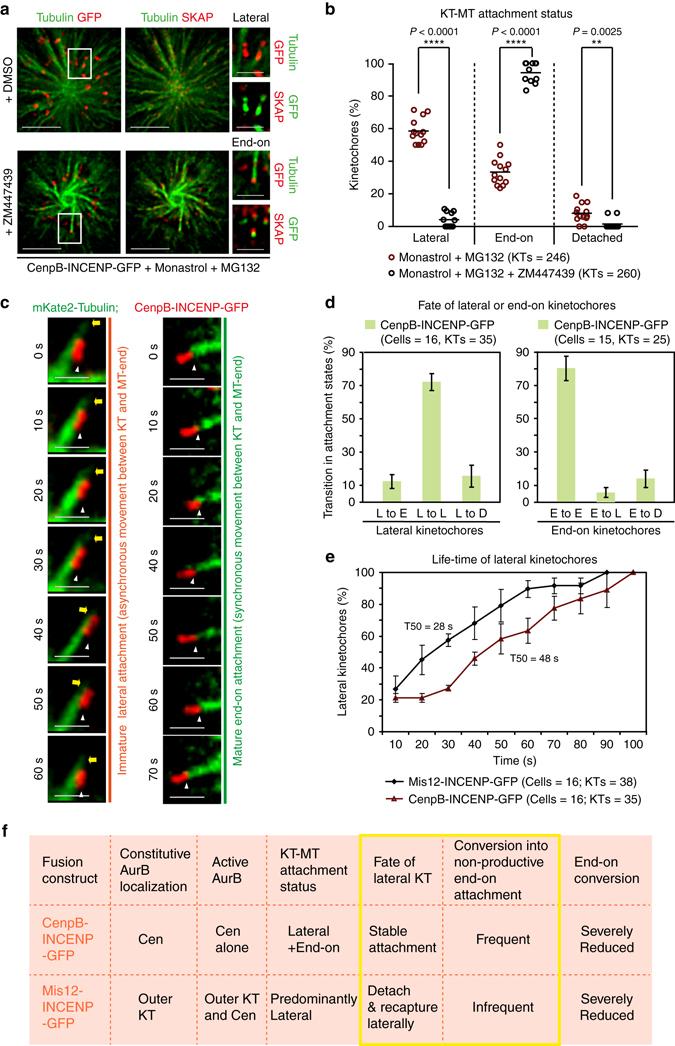
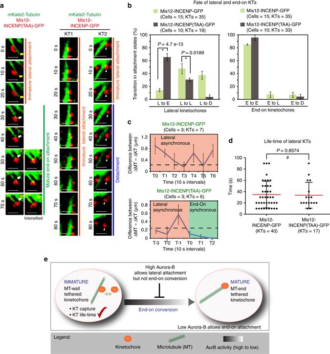
Human chromosomes are captured along microtubule walls (lateral attachment) and then tethered to microtubule-ends (end-on attachment) through a multi-step end-on conversion process. Upstream regulators that orchestrate this remarkable change in the plane of kinetochore-microtubule attachment in human cells are not known. By tracking kinetochore movements and using kinetochore markers specific to attachment status, we reveal a spatially defined role for Aurora-B kinase in retarding the end-on conversion process. To understand how Aurora-B activity is counteracted, we compare the roles of two outer-kinetochore bound phosphatases and find that BubR1-associated PP2A, unlike KNL1-associated PP1, plays a significant role in end-on conversion. Finally, we uncover a novel role for Aurora-B regulated Astrin-SKAP complex in ensuring the correct plane of kinetochore-microtubule attachment. Thus, we identify Aurora-B as a key upstream regulator of end-on conversion in human cells and establish a late role for Astrin-SKAP complex in the end-on conversion process.Human chromosomes are captured along microtubule walls and then tethered to microtubule-ends through a multi-step end-on conversion process. Here the authors show that Aurora-B regulates end-on conversion in human cells and establish a late role for Astrin-SKAP complex in the end-on conversion process.
人类染色体沿微管管壁被捕获(侧面附着),然后通过一个多步骤的端对端转换过程与微管末端相连(端对端附着)。协调人类细胞中动粒-微管附着平面这一显著变化的上游调节因子尚不清楚。通过追踪动粒运动并使用特定于附着状态的动粒标记,我们揭示了极光激酶B在延缓端对端转换过程中具有空间定义的作用。为了解极光激酶B的活性是如何被抵消的,我们比较了两种外动粒结合磷酸酶的作用,发现与BubR1相关的蛋白磷酸酶2A,与与KNL1相关的蛋白磷酸酶1不同,在端对端转换中起重要作用。最后,我们发现极光激酶B调节的Astrin-SKAP复合体在确保动粒-微管附着的正确平面方面具有新作用。因此,我们确定极光激酶B是人类细胞中端对端转换的关键上游调节因子,并确立了Astrin-SKAP复合体在端对端转换过程中的后期作用。人类染色体沿微管管壁被捕获,然后通过一个多步骤的端对端转换过程与微管末端相连。本文作者表明,极光激酶B调节人类细胞中的端对端转换,并确立了Astrin-SKAP复合体在端对端转换过程中的后期作用。