Canty Laura, Zarour Eleyine, Kashkooli Leily, François Paul, Fagotto François
Dept. of Biology, McGill University, Montreal, QC, Canada, H3A1B1.
CRBM, CNRS, Montpellier, 34293, France.
Nat Commun. 2017 Jul 31;8(1):157. doi: 10.1038/s41467-017-00146-x.
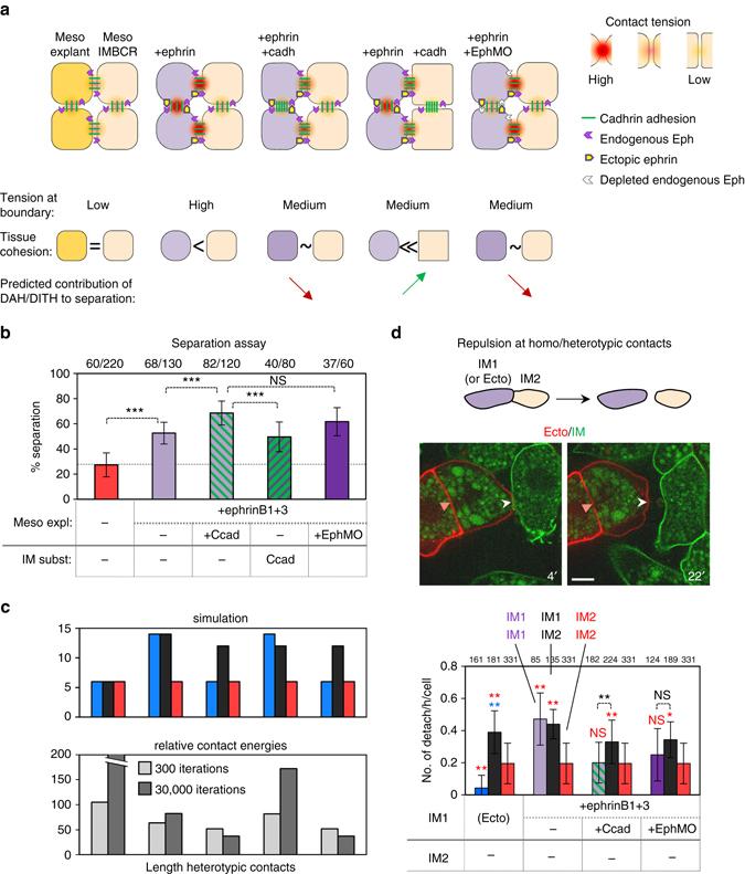
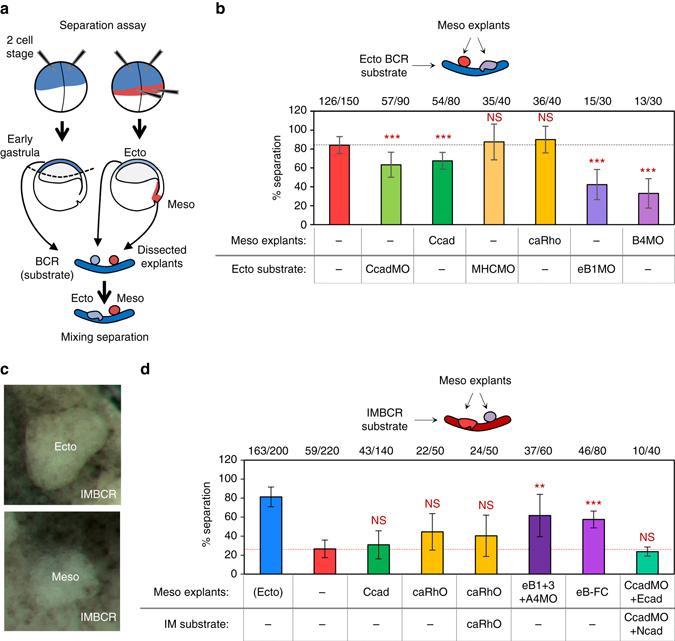
The establishment of sharp boundaries is essential for segregation of embryonic tissues during development, but the underlying mechanism of cell sorting has remained unclear. Opposing hypotheses have been proposed, either based on global tissue adhesive or contractile properties or on local signalling through cell contact cues. Here we use ectoderm-mesoderm separation in Xenopus to directly evaluate the role of these various parameters. We find that ephrin-Eph-based repulsion is very effective at inducing and maintaining separation, whereas differences in adhesion or contractility have surprisingly little impact. Computer simulations support and generalise our experimental results, showing that a high heterotypic interfacial tension between tissues is key to their segregation. We propose a unifying model, in which conditions of sorting previously considered as driven by differential adhesion/tension should be viewed as suboptimal cases of heterotypic interfacial tension.The mechanisms that cause different cells to segregate into distinct tissues are unclear. Here the authors show in Xenopus that formation of a boundary between two tissues is driven by local tension along the interface rather than by global differences in adhesion or cortical contractility.
在发育过程中,形成清晰的边界对于胚胎组织的分离至关重要,但细胞分选的潜在机制仍不清楚。基于整体组织黏附或收缩特性或基于通过细胞接触信号的局部信号传导,人们提出了相反的假设。在这里,我们利用非洲爪蟾中外胚层 - 中胚层的分离来直接评估这些不同参数的作用。我们发现基于 Ephrin - Eph 的排斥在诱导和维持分离方面非常有效,而黏附或收缩性的差异影响出奇地小。计算机模拟支持并推广了我们的实验结果,表明组织之间高的异型界面张力是它们分离的关键。我们提出了一个统一模型,其中先前被认为由差异黏附/张力驱动的分选条件应被视为异型界面张力的次优情况。导致不同细胞分离成不同组织的机制尚不清楚。在这里,作者在非洲爪蟾中表明,两个组织之间边界的形成是由沿界面的局部张力驱动的,而不是由黏附或皮层收缩性的整体差异驱动的。