Suppr超能文献

末端脱氧核苷酸转移酶(TdT)对脐血来源的B细胞和T细胞扩增的抑制作用

Terminal Deoxynucleotidyl Transferase (TdT) Inhibiti on of Cord Blood Derived B and T Cells Expansion.

作者信息

Gholami Sanaz, Mohammadi Seyede Momeneh, Movasaghpour Akbari Aliakbar, Abedelahi Ali, Alihemmati Alireza, Fallahi Shirin, Nozad Charoudeh Hojjatollah

机构信息

Stem Cell Research Center, Tabriz University of Medical Sciences, Tabriz, Iran.

Anatomical Sciences Department, Faculty of Medicine, Tabriz University of Medical Sciences, Tabriz, Iran.

出版信息

Adv Pharm Bull. 2017 Jun;7(2):215-220. doi: 10.15171/apb.2017.026. Epub 2017 Jun 30.

Abstract

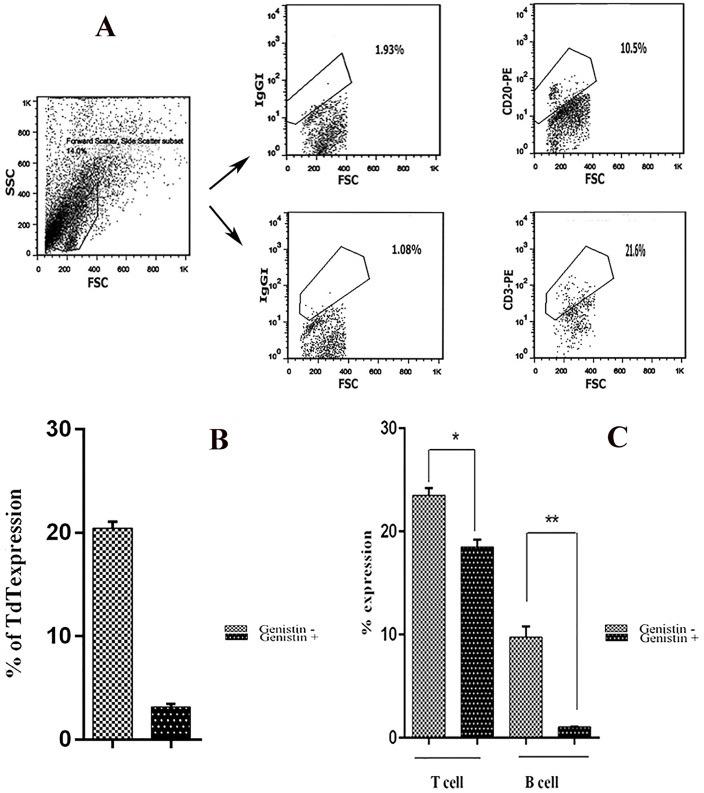
Terminal deoxynucleotidyl transferase(TdT) is a DNA polymerase that is present in immature pre-B and pre-T cells. TdT inserts N-nucleotides to the V (D) J gene segment during rearrangements of genes, therefore, it plays a vital role in the development and variation of the immune system in vertebrates. Here we evaluated the relationship between cytokines like interleukin-2 (IL-2), interleukin-7 (IL-7), and interleukin-15 (IL-15) and TdT expression in cord blood mononuclear cells and also effect of inhibition in the expansion of B and T cells derived from cord blood. The cord blood mononuclear cells were cultured with different combination of cytokines for 21days, which they were harvested in definite days (7, 14 and 21) and evaluated by flow cytometry. Our data indicated that TdT expression increased in cord blood mononuclear cells using immune cell key cytokines without being dependent on the type of cytokines. TdT inhibition reduced both the expansion of B and T cells derived from cord blood and also declined the apoptosis and proliferation. Considered together, TdT played an important role in the control of the expansion of B and T cells derived from cord blood. considered together, it was observed that TdT expression was increased by cytokines and TdT inhibition not only reduced B and Tcells derived from cord blood, but it also affected the rate of apoptosis and proliferation.

摘要

末端脱氧核苷酸转移酶(TdT)是一种存在于未成熟前B细胞和前T细胞中的DNA聚合酶。TdT在基因重排过程中将N核苷酸插入V(D)J基因片段,因此,它在脊椎动物免疫系统的发育和变异中起着至关重要的作用。在这里,我们评估了白细胞介素-2(IL-2)、白细胞介素-7(IL-7)和白细胞介素-15(IL-15)等细胞因子与脐血单个核细胞中TdT表达之间的关系,以及抑制TdT对脐血来源的B细胞和T细胞扩增的影响。将脐血单个核细胞与不同组合的细胞因子一起培养21天,在特定天数(7、14和21天)收获细胞,并通过流式细胞术进行评估。我们的数据表明,使用免疫细胞关键细胞因子时,脐血单个核细胞中的TdT表达增加,且不依赖于细胞因子的类型。TdT抑制不仅减少了脐血来源的B细胞和T细胞的扩增,还降低了细胞凋亡和增殖。综合来看,TdT在控制脐血来源的B细胞和T细胞扩增中起重要作用。综合来看,观察到细胞因子可增加TdT表达,TdT抑制不仅减少了脐血来源的B细胞和T细胞,还影响了细胞凋亡和增殖速率。

https://cdn.ncbi.nlm.nih.gov/pmc/blobs/577d/5527235/3b76a1c8e66c/apb-7-215-g001.jpg

文献AI研究员

20分钟写一篇综述,助力文献阅读效率提升50倍。

立即体验

用中文搜PubMed

大模型驱动的PubMed中文搜索引擎

马上搜索

文档翻译

学术文献翻译模型,支持多种主流文档格式。

立即体验