Suppr超能文献

使用人骨髓瘤细胞系H929等对氟沙利度胺两种对映体进行生物学评价。

Biological evaluation of both enantiomers of fluoro-thalidomide using human myeloma cell line H929 and others.

作者信息

Tokunaga Etsuko, Akiyama Hidehiko, Soloshonok Vadim A, Inoue Yuki, Hara Hideaki, Shibata Norio

机构信息

Department of Nanopharmaceutical Sciences, Nagoya Institute of Technology, Nagoya, Japan.

Faculty of Medical Technology, Fujita Health University, Toyoake, Japan.

出版信息

PLoS One. 2017 Aug 1;12(8):e0182152. doi: 10.1371/journal.pone.0182152. eCollection 2017.

Abstract

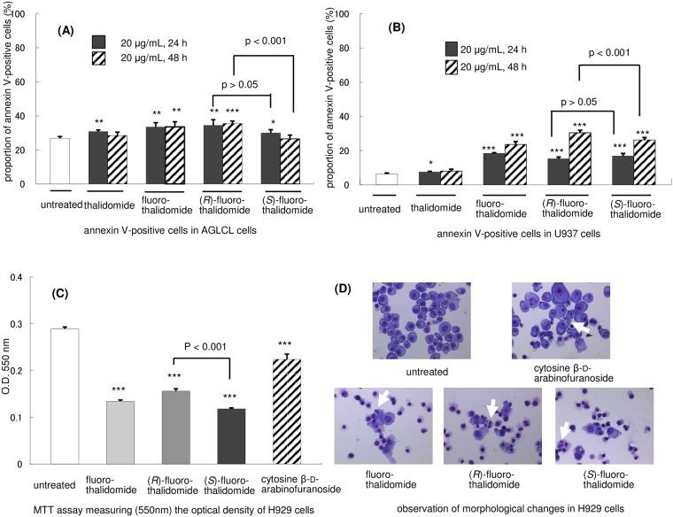
Over the last few years, thalidomide has become one of the most important anti-tumour drugs for the treatment of relapsed-refractory multiple myeloma. However, besides its undesirable teratogenic side effect, its configurational instability critically limits any further therapeutic improvements of this drug. In 1999, we developed fluoro-thalidomide which is a bioisostere of thalidomide, but, in sharp contrast to the latter, it is configurationally stable and readily available in both enantiomeric forms. The biological activity of fluoro-thalidomide however, still remains virtually unstudied, with the exception that fluoro-thalidomide is not teratogenic. Herein, we report the first biological evaluation of fluoro-thalidomide in racemic and in both (R)- and (S)-enantiomerically pure forms against (in vitro) H929 cells of multiple myeloma (MM) using an annexin V assay. We demonstrate that all fluoro-thalidomides inhibited the growth of H929 MM cells without any in-vivo activation. Furthermore, we report that the enantiomeric forms of fluoro-thalidomide display different anti-tumour activities, with the (S)-enantiomer being noticeably more potent. The angiogenesis of fluoro-thalidomides is also investigated and compared to thalidomide. The data obtained in this study paves the way towards novel pharmaceutical research on fluoro-thalidomides.

摘要

在过去几年中,沙利度胺已成为治疗复发难治性多发性骨髓瘤最重要的抗肿瘤药物之一。然而,除了其不良的致畸副作用外,其构型不稳定性严重限制了该药物的进一步治疗改进。1999年,我们开发了氟代沙利度胺,它是沙利度胺的生物电子等排体,但与后者形成鲜明对比的是,它构型稳定,且两种对映体形式均易于获得。然而,氟代沙利度胺的生物活性几乎仍未得到研究,唯一的例外是氟代沙利度胺没有致畸性。在此,我们报告了使用膜联蛋白V检测法对消旋形式以及(R)-和(S)-对映体纯形式的氟代沙利度胺针对(体外)多发性骨髓瘤(MM)的H929细胞进行的首次生物学评估。我们证明,所有氟代沙利度胺均能抑制H929骨髓瘤细胞的生长,且无需任何体内激活。此外,我们报告氟代沙利度胺的对映体形式表现出不同的抗肿瘤活性,其中(S)-对映体明显更有效。我们还研究了氟代沙利度胺的血管生成情况,并与沙利度胺进行了比较。本研究获得的数据为氟代沙利度胺的新型药物研究铺平了道路。

https://cdn.ncbi.nlm.nih.gov/pmc/blobs/258c/5538663/908eb294c4d8/pone.0182152.g003.jpg

文献检索

告别复杂PubMed语法,用中文像聊天一样搜索,搜遍4000万医学文献。AI智能推荐,让科研检索更轻松。

立即免费搜索

文件翻译

保留排版,准确专业,支持PDF/Word/PPT等文件格式,支持 12+语言互译。

免费翻译文档

深度研究

AI帮你快速写综述,25分钟生成高质量综述,智能提取关键信息,辅助科研写作。

立即免费体验