Suppr超能文献

冈比亚按蚊幼虫对细菌感染产生的免疫反应比成虫更强:蚊子适应性解耦的证据。

Anopheles gambiae larvae mount stronger immune responses against bacterial infection than adults: evidence of adaptive decoupling in mosquitoes.

作者信息

League Garrett P, Estévez-Lao Tania Y, Yan Yan, Garcia-Lopez Valeria A, Hillyer Julián F

机构信息

Department of Biological Sciences, Vanderbilt University, Nashville, TN, USA.

出版信息

Parasit Vectors. 2017 Aug 1;10(1):367. doi: 10.1186/s13071-017-2302-6.

Abstract

BACKGROUND

The immune system of adult mosquitoes has received significant attention because of the ability of females to vector disease-causing pathogens while ingesting blood meals. However, few studies have focused on the immune system of larvae, which, we hypothesize, is highly robust due to the high density and diversity of microorganisms that larvae encounter in their aquatic environments and the strong selection pressures at work in the larval stage to ensure survival to reproductive maturity. Here, we surveyed a broad range of cellular and humoral immune parameters in larvae of the malaria mosquito, Anopheles gambiae, and compared their potency to that of newly-emerged adults and older adults.

RESULTS

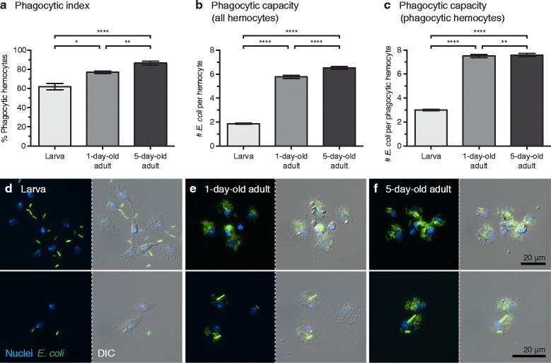
We found that larvae kill bacteria in their hemocoel with equal or greater efficiency compared to newly-emerged adults, and that antibacterial ability declines further with adult age, indicative of senescence. This phenotype correlates with more circulating hemocytes and a differing spatial arrangement of sessile hemocytes in larvae relative to adults, as well as with the individual hemocytes of adults carrying a greater phagocytic burden. The hemolymph of larvae also possesses markedly stronger antibacterial lytic and melanization activity than the hemolymph of adults. Finally, infection induces a stronger transcriptional upregulation of immunity genes in larvae than in adults, including differences in the immunity genes that are regulated.

CONCLUSIONS

These results demonstrate that immunity is strongest in larvae and declines after metamorphosis and with adult age, and suggest that adaptive decoupling, or the independent evolution of larval and adult traits made possible by metamorphosis, has occurred in the mosquito lineage.

摘要

背景

成年蚊子的免疫系统受到了广泛关注,因为雌性蚊子在吸食血液时能够传播致病病原体。然而,很少有研究关注幼虫的免疫系统,我们推测,由于幼虫在水生环境中遇到的微生物密度高、种类多样,以及幼虫阶段为确保存活至生殖成熟而存在的强大选择压力,幼虫的免疫系统非常强大。在这里,我们调查了疟蚊冈比亚按蚊幼虫广泛的细胞和体液免疫参数,并将它们的效力与新羽化的成虫和老龄成虫进行了比较。

结果

我们发现,幼虫在血腔中杀死细菌的效率与新羽化的成虫相当或更高,而且抗菌能力随着成虫年龄的增长而进一步下降,这表明衰老。这种表型与更多循环血细胞以及幼虫相对于成虫中固着血细胞的不同空间排列有关,也与承担更大吞噬负担的成虫个体血细胞有关。幼虫的血淋巴还具有比成虫血淋巴明显更强的抗菌溶解和黑化活性。最后,感染诱导幼虫免疫基因的转录上调比成虫更强,包括受调控的免疫基因存在差异。

结论

这些结果表明,免疫力在幼虫中最强,在变态后和成虫年龄增长后下降,并表明适应性解耦,即变态使幼虫和成虫性状独立进化,已在蚊子谱系中发生。

https://cdn.ncbi.nlm.nih.gov/pmc/blobs/066e/5539753/8ec6badc7dae/13071_2017_2302_Fig1_HTML.jpg

文献AI研究员

20分钟写一篇综述,助力文献阅读效率提升50倍。

立即体验

用中文搜PubMed

大模型驱动的PubMed中文搜索引擎

马上搜索

文档翻译

学术文献翻译模型,支持多种主流文档格式。

立即体验