• 文献检索
  • 文档翻译
  • 深度研究
  • 学术资讯
  • Suppr Zotero 插件Zotero 插件
  • 邀请有礼
  • 套餐&价格
  • 历史记录
应用&插件
Suppr Zotero 插件Zotero 插件浏览器插件Mac 客户端Windows 客户端微信小程序
定价
高级版会员购买积分包购买API积分包
服务
文献检索文档翻译深度研究API 文档MCP 服务
关于我们
关于 Suppr公司介绍联系我们用户协议隐私条款
关注我们

Suppr 超能文献

核心技术专利:CN118964589B侵权必究
粤ICP备2023148730 号-1Suppr @ 2026

文献检索

告别复杂PubMed语法,用中文像聊天一样搜索,搜遍4000万医学文献。AI智能推荐,让科研检索更轻松。

立即免费搜索

文件翻译

保留排版,准确专业,支持PDF/Word/PPT等文件格式,支持 12+语言互译。

免费翻译文档

深度研究

AI帮你快速写综述,25分钟生成高质量综述,智能提取关键信息,辅助科研写作。

立即免费体验

CNTFRα 低甲基化与低级别胶质瘤的增殖和不良预后相关。

Hypomethylation of CNTFRα is associated with proliferation and poor prognosis in lower grade gliomas.

机构信息

Institutes of Biomedical Sciences, Shanghai Medical College, Fudan University, Shanghai, China.

Department of Neurosurgery, Huashan Hospital, Fudan University, Shanghai, China.

出版信息

Sci Rep. 2017 Aug 1;7(1):7079. doi: 10.1038/s41598-017-07124-9.

DOI:10.1038/s41598-017-07124-9
PMID:28765641
原文链接:https://pmc.ncbi.nlm.nih.gov/articles/PMC5539284/
Abstract

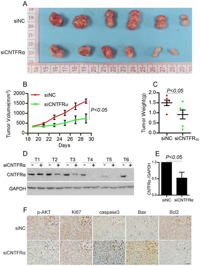
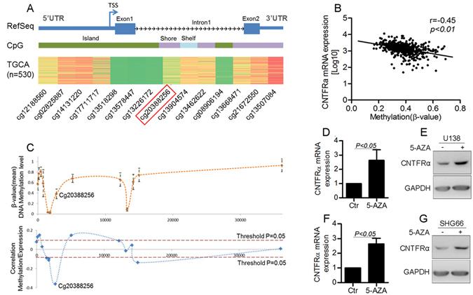
Ciliary neurotrophic factor receptor α subunit (CNTFRα) and CNTF play important roles in neuron survival, glial differentiation and brain tumor growth. However, the molecular mechanisms of CNTFRα regulation and its clinical significance in glioma remain largely unknown. Here, we found CNTFRα was overexpressed in lower grade gliomas (LGG) compared with glioblastoma (GBM) and normal brain specimens in TCGA datasets and in an independent cohort. Bioinformatics analysis revealed a CpG shore of the CNTFRα gene regulated its mRNA expression in TCGA datasets. This observation was further validated with clinical specimens and functionally verified using demethylating agents. Additionally, we observed that independent of IDH mutation status, methylation of CNTFRα was significantly correlated with down-regulated CNTFRα gene expression and longer LGG patient survival. Interestingly, combination of CNTFRα methylation and IDH mutation significantly (p < 0.05) improved the prognostic prediction in LGG patients. Furthermore, the role of CNTFRα in glioma proliferation and apoptosis through the PI3K/AKT pathways was demonstrated by supplementation with exogenous CNTF  in vitro and siRNA knockdown in vivo. Our study demonstrated that hypomethylation leading to CNTFRα up-regulation, together with autocrine expression of CNTF, was involved in glioma growth regulation. Importantly, DNA methylation of CNTFRα might serve as a potential epigenetic theranostic target for LGG patients.

摘要

睫状神经营养因子受体α亚基(CNTFRα)和 CNTF 在神经元存活、神经胶质分化和脑肿瘤生长中发挥重要作用。然而,CNTFRα 调节的分子机制及其在神经胶质瘤中的临床意义在很大程度上仍然未知。在这里,我们在 TCGA 数据集和独立队列中发现 CNTFRα 在低级别神经胶质瘤(LGG)中表达上调,而在胶质母细胞瘤(GBM)和正常脑组织中表达下调。生物信息学分析显示 CNTFRα 基因的 CpG shore 调控其在 TCGA 数据集中的 mRNA 表达。这一观察结果在临床标本中得到了进一步验证,并通过去甲基化剂进行了功能验证。此外,我们观察到,独立于 IDH 突变状态,CNTFRα 的甲基化与 CNTFRα 基因表达下调和 LGG 患者生存时间延长显著相关。有趣的是,CNTFRα 甲基化与 IDH 突变的组合显著改善了 LGG 患者的预后预测(p<0.05)。此外,通过体外补充外源性 CNTF 和体内 siRNA 敲低,证明了 CNTFRα 通过 PI3K/AKT 通路在体外调节神经胶质瘤增殖和凋亡的作用。我们的研究表明,导致 CNTFRα 上调的低甲基化,以及 CNTF 的自分泌表达,参与了神经胶质瘤的生长调节。重要的是,CNTFRα 的 DNA 甲基化可能作为 LGG 患者潜在的表观遗传治疗靶点。

https://cdn.ncbi.nlm.nih.gov/pmc/blobs/8bd8/5539284/421babe326fe/41598_2017_7124_Fig6_HTML.jpg
https://cdn.ncbi.nlm.nih.gov/pmc/blobs/8bd8/5539284/92b5981bf919/41598_2017_7124_Fig1_HTML.jpg
https://cdn.ncbi.nlm.nih.gov/pmc/blobs/8bd8/5539284/0c523765847f/41598_2017_7124_Fig2_HTML.jpg
https://cdn.ncbi.nlm.nih.gov/pmc/blobs/8bd8/5539284/fdf7f65c8150/41598_2017_7124_Fig3_HTML.jpg
https://cdn.ncbi.nlm.nih.gov/pmc/blobs/8bd8/5539284/b14509f16273/41598_2017_7124_Fig4_HTML.jpg
https://cdn.ncbi.nlm.nih.gov/pmc/blobs/8bd8/5539284/d33edb2218da/41598_2017_7124_Fig5_HTML.jpg
https://cdn.ncbi.nlm.nih.gov/pmc/blobs/8bd8/5539284/421babe326fe/41598_2017_7124_Fig6_HTML.jpg
https://cdn.ncbi.nlm.nih.gov/pmc/blobs/8bd8/5539284/92b5981bf919/41598_2017_7124_Fig1_HTML.jpg
https://cdn.ncbi.nlm.nih.gov/pmc/blobs/8bd8/5539284/0c523765847f/41598_2017_7124_Fig2_HTML.jpg
https://cdn.ncbi.nlm.nih.gov/pmc/blobs/8bd8/5539284/fdf7f65c8150/41598_2017_7124_Fig3_HTML.jpg
https://cdn.ncbi.nlm.nih.gov/pmc/blobs/8bd8/5539284/b14509f16273/41598_2017_7124_Fig4_HTML.jpg
https://cdn.ncbi.nlm.nih.gov/pmc/blobs/8bd8/5539284/d33edb2218da/41598_2017_7124_Fig5_HTML.jpg
https://cdn.ncbi.nlm.nih.gov/pmc/blobs/8bd8/5539284/421babe326fe/41598_2017_7124_Fig6_HTML.jpg

相似文献

1
Hypomethylation of CNTFRα is associated with proliferation and poor prognosis in lower grade gliomas.CNTFRα 低甲基化与低级别胶质瘤的增殖和不良预后相关。
Sci Rep. 2017 Aug 1;7(1):7079. doi: 10.1038/s41598-017-07124-9.
2
CNTF receptor subunit α as a marker for glioma tumor-initiating cells and tumor grade: laboratory investigation.睫状神经营养因子受体亚单位 α 作为神经胶质瘤肿瘤起始细胞和肿瘤分级的标志物:实验室研究。
J Neurosurg. 2012 Dec;117(6):1022-1031. doi: 10.3171/2012.9.JNS1212. Epub 2012 Oct 12.
3
Ciliary neurotrophic factor (CNTF) in combination with its soluble receptor (CNTFRalpha) increases connexin43 expression and suppresses growth of C6 glioma cells.睫状神经营养因子(CNTF)与其可溶性受体(CNTFRα)联合使用可增加连接蛋白43的表达,并抑制C6胶质瘤细胞的生长。
Cancer Res. 2002 Jun 15;62(12):3544-8.
4
Ciliary neurotrophic factor receptor alpha subunit-modulated multiple downstream signaling pathways in hepatic cancer cell lines and their biological implications.睫状神经营养因子受体α亚基在肝癌细胞系中调控多种下游信号通路及其生物学意义。
Hepatology. 2008 Apr;47(4):1298-308. doi: 10.1002/hep.22163.
5
SHOX2 is a Potent Independent Biomarker to Predict Survival of WHO Grade II-III Diffuse Gliomas.SHOX2是预测世界卫生组织II-III级弥漫性胶质瘤患者生存的有效独立生物标志物。
EBioMedicine. 2016 Nov;13:80-89. doi: 10.1016/j.ebiom.2016.10.040. Epub 2016 Oct 28.
6
Functional CNTF receptor alpha subunit restored by its recombinant in corneal endothelial cells in stored human donor corneas: connexin-43 upregulation.重组功能性睫状神经营养因子受体α亚基在储存的人供体角膜内皮细胞中得以恢复:连接蛋白-43上调。
Invest Ophthalmol Vis Sci. 2009 Apr;50(4):1801-7. doi: 10.1167/iovs.08-2590. Epub 2008 Dec 5.
7
Activation of CNTF/CNTFRα signaling pathway by hRheb(S16H) transduction of dopaminergic neurons in vivo.体内通过hRheb(S16H)转导多巴胺能神经元激活CNTF/CNTFRα信号通路。
PLoS One. 2015 Mar 23;10(3):e0121803. doi: 10.1371/journal.pone.0121803. eCollection 2015.
8
Ciliary neurotrophic factor (CNTF) and its receptor (CNTFRα) signal through MAPK/ERK pathway in human prostate tissues: a morphological and biomolecular study.睫状神经营养因子(CNTF)及其受体(CNTFRα)通过 MAPK/ERK 通路在人前列腺组织中信号转导:形态学和生物分子研究。
Eur J Histochem. 2020 Oct 19;64(4):3147. doi: 10.4081/ejh.2020.3147.
9
The complex of ciliary neurotrophic factor-ciliary neurotrophic factor receptor alpha up-regulates connexin43 and intercellular coupling in astrocytes via the Janus tyrosine kinase/signal transducer and activator of transcription pathway.睫状神经营养因子-睫状神经营养因子受体α复合物通过Janus酪氨酸激酶/信号转导和转录激活因子途径上调星形胶质细胞中连接蛋白43和细胞间偶联。
Mol Biol Cell. 2004 Nov;15(11):4761-74. doi: 10.1091/mbc.e04-03-0271. Epub 2004 Sep 1.
10
The cytokines cardiotrophin-like cytokine/cytokine-like factor-1 (CLC/CLF) and ciliary neurotrophic factor (CNTF) differ in their receptor specificities.细胞因子心脏营养素样细胞因子/细胞因子样因子-1(CLC/CLF)和睫状神经营养因子(CNTF)在受体特异性上有所不同。
Cytokine. 2012 Dec;60(3):653-60. doi: 10.1016/j.cyto.2012.08.014. Epub 2012 Sep 15.

引用本文的文献

1
Enhanced therapeutic efficacy for glioblastoma immunotherapy with an oncolytic herpes simplex virus armed with anti-PD-1 antibody and IL-12.携带抗PD-1抗体和白细胞介素-12的溶瘤单纯疱疹病毒增强胶质母细胞瘤免疫治疗的疗效
Mol Ther Oncol. 2024 Apr 6;32(2):200799. doi: 10.1016/j.omton.2024.200799. eCollection 2024 Jun 20.
2
Identification of COL1A1 associated with immune infiltration in brain lower grade glioma.鉴定 COL1A1 与脑低级别胶质瘤免疫浸润的关联。
PLoS One. 2022 Jul 5;17(7):e0269533. doi: 10.1371/journal.pone.0269533. eCollection 2022.
3
DNA Methylation-Driven Genes for Developing Survival Nomogram for Low-Grade Glioma.

本文引用的文献

1
Management of diffuse low-grade gliomas in adults - use of molecular diagnostics.成人弥漫性低级别胶质瘤的治疗管理——分子诊断学的应用。
Nat Rev Neurol. 2017 Jun;13(6):340-351. doi: 10.1038/nrneurol.2017.54. Epub 2017 May 12.
2
Olig2-Dependent Reciprocal Shift in PDGF and EGF Receptor Signaling Regulates Tumor Phenotype and Mitotic Growth in Malignant Glioma.血小板衍生生长因子(PDGF)和表皮生长因子(EGF)受体信号传导中依赖少突胶质细胞转录因子2(Olig2)的相互转变调节恶性胶质瘤的肿瘤表型和有丝分裂生长
Cancer Cell. 2016 May 9;29(5):669-683. doi: 10.1016/j.ccell.2016.03.027.
3
The 2016 World Health Organization Classification of Tumors of the Central Nervous System: a summary.
用于低级别胶质瘤生存列线图构建的DNA甲基化驱动基因
Front Oncol. 2022 Jan 17;11:629521. doi: 10.3389/fonc.2021.629521. eCollection 2021.
4
The diagnostic value of lower glucose consumption for IDH1 mutated gliomas on FDG-PET.FDG-PET 中低葡萄糖摄取对 IDH1 突变型脑胶质瘤的诊断价值。
BMC Cancer. 2021 Jan 20;21(1):83. doi: 10.1186/s12885-021-07797-6.
5
Modeling Basins of Attraction for Breast Cancer Using Hopfield Networks.使用霍普菲尔德网络对乳腺癌吸引子盆地进行建模。
Front Genet. 2020 Apr 7;11:314. doi: 10.3389/fgene.2020.00314. eCollection 2020.
6
Identification of core biomarkers associated with pathogenesis and prognostic outcomes of laryngeal squamous-cell cancer using bioinformatics analysis.基于生物信息学分析鉴定与喉鳞状细胞癌发病机制和预后结局相关的核心生物标志物。
Eur Arch Otorhinolaryngol. 2020 May;277(5):1397-1408. doi: 10.1007/s00405-020-05856-5. Epub 2020 Feb 17.
7
Antitumor activity of an engineered decoy receptor targeting CLCF1-CNTFR signaling in lung adenocarcinoma.靶向 CLCF1-CNTFR 信号的工程诱饵受体在肺腺癌中的抗肿瘤活性。
Nat Med. 2019 Nov;25(11):1783-1795. doi: 10.1038/s41591-019-0612-2. Epub 2019 Nov 7.
8
Use of Genome-Scale Integrated Analysis to Identify Key Genes and Potential Molecular Mechanisms in Recurrence of Lower-Grade Brain Glioma.利用全基因组综合分析鉴定低级别脑胶质瘤复发的关键基因和潜在分子机制。
Med Sci Monit. 2019 May 19;25:3716-3727. doi: 10.12659/MSM.913602.
2016 年世界卫生组织中枢神经系统肿瘤分类:概述。
Acta Neuropathol. 2016 Jun;131(6):803-20. doi: 10.1007/s00401-016-1545-1. Epub 2016 May 9.
4
The EGF Receptor Promotes the Malignant Potential of Glioma by Regulating Amino Acid Transport System xc(-).表皮生长因子受体通过调节氨基酸转运系统xc(-)促进胶质瘤的恶性潜能。
Cancer Res. 2016 May 15;76(10):2954-63. doi: 10.1158/0008-5472.CAN-15-2121. Epub 2016 Mar 15.
5
Molecular Profiling Reveals Biologically Discrete Subsets and Pathways of Progression in Diffuse Glioma.分子分析揭示弥漫性胶质瘤的生物学离散亚群和进展途径。
Cell. 2016 Jan 28;164(3):550-63. doi: 10.1016/j.cell.2015.12.028.
6
Relationship of EGFR DNA methylation with the severity of non-small cell lung cancer.表皮生长因子受体(EGFR)DNA甲基化与非小细胞肺癌严重程度的关系
Genet Mol Res. 2015 Oct 5;14(4):11915-23. doi: 10.4238/2015.October.5.5.
7
Study of the methylation patterns of the EGFR gene promoter in non-small cell lung cancer.非小细胞肺癌中表皮生长因子受体(EGFR)基因启动子甲基化模式的研究
Genet Mol Res. 2015 Aug 19;14(3):9813-20. doi: 10.4238/2015.August.19.14.
8
IGF-IR: a new prognostic biomarker for human glioblastoma.胰岛素样生长因子1受体:一种用于人类胶质母细胞瘤的新预后生物标志物。
Br J Cancer. 2015 Sep 1;113(5):729-37. doi: 10.1038/bjc.2015.242. Epub 2015 Aug 20.
9
Plasticity of DNA methylation in a nerve injury model of pain.疼痛神经损伤模型中DNA甲基化的可塑性
Epigenetics. 2015;10(3):200-12. doi: 10.1080/15592294.2015.1006493.
10
CNTF regulates neurite outgrowth and neuronal migration through JAK2/STAT3 and PI3K/Akt signaling pathways of DRG explants with gp120-induced neurotoxicity in vitro.在体外,睫状神经营养因子(CNTF)通过JAK2/STAT3和PI3K/Akt信号通路调节背根神经节(DRG)外植体在gp120诱导的神经毒性作用下的神经突生长和神经元迁移。
Neurosci Lett. 2014 May 21;569:110-5. doi: 10.1016/j.neulet.2014.03.071. Epub 2014 Apr 4.