Suppr超能文献

骨形态发生蛋白-7在高糖条件下增强肾小管上皮细胞中SnoN信使核糖核酸的表达。

BMP-7 enhances SnoN mRNA expression in renal tubular epithelial cells under high-glucose conditions.

作者信息

Wang Yuanyuan, Xiao Ying, Li Shuang, Shi Lei, Liu Lirong, Zhang Yingying, Shi Mingjun, Guo Bing

机构信息

Department of Pathophysiology, Guizhou Medical University, Guiyang, Guizhou 550025, P.R. China.

Department of Pathophysiology, Guizhou Medical Hospital, Guiyang, Guizhou 550002, P.R. China.

出版信息

Mol Med Rep. 2017 Sep;16(3):3308-3314. doi: 10.3892/mmr.2017.7025. Epub 2017 Jul 17.

Abstract

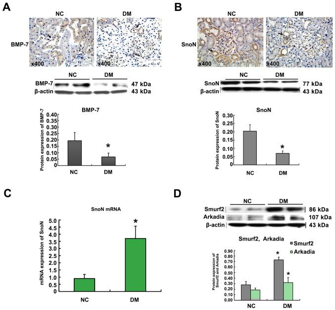
The present study aimed to identify any association between bone morphogenetic protein‑7 (BMP‑7) and the expression of the transcriptional co‑repressor Ski‑related novel protein N (SnoN), in addition to alterations in tubulointerstitial fibrosis, during the development and progression of diabetic nephropathy (DN). Streptozotocin was injected into the tail veins of 20 healthy and specific pathogen‑free male Sprague‑Dawley rats. The rats were sacrificed to detect the appropriate biochemical indicators of renal pathological alterations following 24 weeks. Then, various doses of human recombinant BMP‑7 were added to high glucose‑cultured NRK‑52E cells. Immunohistochemistry, immunofluorescence staining and western blotting were used to determine the expression of SnoN, BMP‑7, Smad ubiquitin regulatory factor (Smurf)2, Arkadia, E‑cadherin, α‑smooth muscle actin and Collagen III. Reverse transcription‑quantitative polymerase chain reaction was used to detect SnoN mRNA expression. With the progression of DN, the expression of BMP‑7 in rat renal tissue was downregulated, whereas the expression of Smurf2 and Arkadia increased. Furthermore, the expression of SnoN mRNA increased however the expression of SnoN protein decreased, accompanied by renal tubular epithelial cell mesenchymal transition, extracellular matrix (ECM) deposition and severe renal function disorder. The exogenous recombinant human BMP‑7 alleviated high glucose‑induced phenotypic transformation and ECM synthesis of NRK‑52E in vitro and upregulated SnoN transcription and protein expression, however no effect was observed on the expression of Smurf2 and Arkadia. BMP‑7 may ameliorate DN and renal fibrosis via increasing the expression of SnoN mRNA and protein in renal tubular epithelial cells, rather than directly inhibiting the degradation of SnoN by E3 ubiquitin ligase.

摘要

本研究旨在确定骨形态发生蛋白-7(BMP-7)与转录共抑制因子Ski相关新蛋白N(SnoN)的表达之间是否存在关联,以及在糖尿病肾病(DN)的发生和发展过程中肾小管间质纤维化的变化情况。将链脲佐菌素注射到20只健康的无特定病原体雄性Sprague-Dawley大鼠的尾静脉中。24周后处死大鼠以检测肾脏病理改变的相关生化指标。然后,将不同剂量的重组人BMP-7添加到高糖培养的NRK-52E细胞中。采用免疫组织化学、免疫荧光染色和蛋白质印迹法测定SnoN、BMP-7、Smad泛素调节因子(Smurf)2、Arkadia、E-钙黏蛋白、α-平滑肌肌动蛋白和III型胶原的表达。采用逆转录-定量聚合酶链反应检测SnoN mRNA表达。随着DN的进展,大鼠肾组织中BMP-7的表达下调,而Smurf2和Arkadia的表达增加。此外,SnoN mRNA表达增加,但SnoN蛋白表达下降,同时伴有肾小管上皮细胞间质转化、细胞外基质(ECM)沉积和严重的肾功能障碍。外源性重组人BMP-7可减轻高糖诱导的NRK-52E体外表型转化和ECM合成,并上调SnoN转录和蛋白表达,但对Smurf2和Arkadia的表达无影响。BMP-7可能通过增加肾小管上皮细胞中SnoN mRNA和蛋白的表达来改善DN和肾纤维化,而不是直接抑制E3泛素连接酶对SnoN的降解。

https://cdn.ncbi.nlm.nih.gov/pmc/blobs/1e6c/5548011/5f359abf3848/MMR-16-03-3308-g00.jpg

文献AI研究员

20分钟写一篇综述,助力文献阅读效率提升50倍。

立即体验

用中文搜PubMed

大模型驱动的PubMed中文搜索引擎

马上搜索

文档翻译

学术文献翻译模型,支持多种主流文档格式。

立即体验