Suppr超能文献

一种保守的剪接沉默子动态调节O-连接的N-乙酰葡糖胺转移酶内含子保留和O-连接的N-乙酰葡糖胺稳态。

A Conserved Splicing Silencer Dynamically Regulates O-GlcNAc Transferase Intron Retention and O-GlcNAc Homeostasis.

作者信息

Park Sung-Kyun, Zhou Xiaorong, Pendleton Kathryn E, Hunter Olga V, Kohler Jennifer J, O'Donnell Kathryn A, Conrad Nicholas K

机构信息

Department of Microbiology, University of Texas Southwestern Medical Center, Dallas, TX 75390, USA.

Department of Molecular Biology, University of Texas Southwestern Medical Center, Dallas, TX 75390, USA.

出版信息

Cell Rep. 2017 Aug 1;20(5):1088-1099. doi: 10.1016/j.celrep.2017.07.017.

Abstract

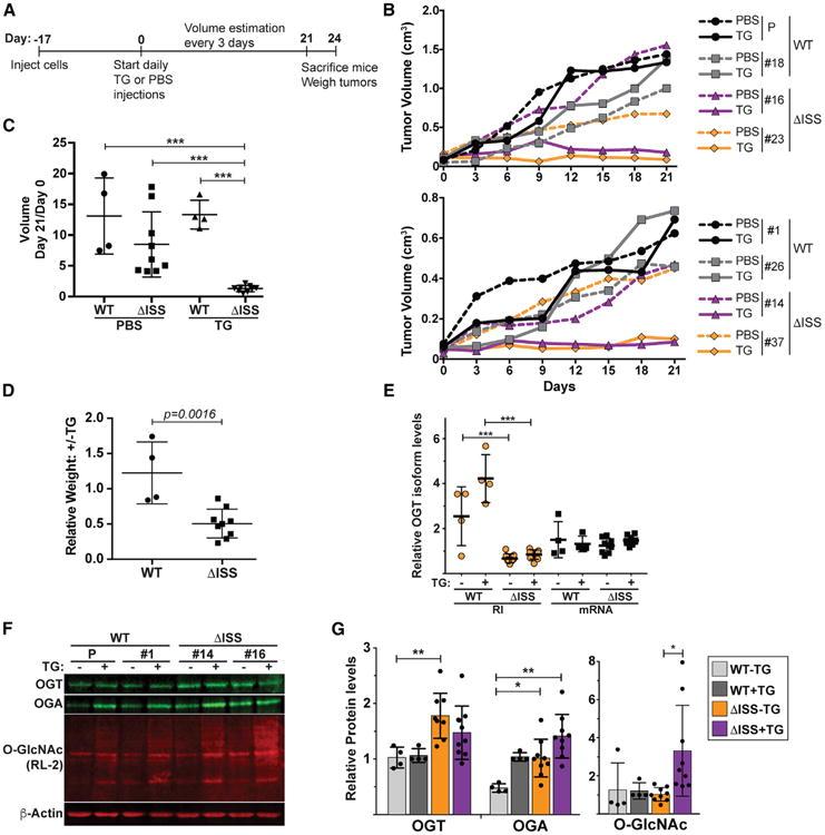
Modification of nucleocytoplasmic proteins with O-GlcNAc regulates a wide variety of cellular processes and has been linked to human diseases. The enzymes O-GlcNAc transferase (OGT) and O-GlcNAcase (OGA) add and remove O-GlcNAc, but the mechanisms regulating their expression remain unclear. Here, we demonstrate that retention of the fourth intron of OGT is regulated in response to O-GlcNAc levels. We further define a conserved intronic splicing silencer (ISS) that is necessary for OGT intron retention. Deletion of the ISS in colon cancer cells leads to increases in OGT, but O-GlcNAc homeostasis is maintained by concomitant increases in OGA protein. However, the ISS-deleted cells are hypersensitive to OGA inhibition in culture and in soft agar. Moreover, growth of xenograft tumors from ISS-deleted cells is compromised in mice treated with an OGA inhibitor. Thus, ISS-mediated regulation of OGT intron retention is a key component in OGT expression and maintaining O-GlcNAc homeostasis.

摘要

O -连接的N -乙酰葡糖胺(O - GlcNAc)对核质蛋白的修饰可调节多种细胞过程,并与人类疾病相关。O - GlcNAc转移酶(OGT)和O - GlcNAcase(OGA)这两种酶负责添加和去除O - GlcNAc,但调节它们表达的机制仍不清楚。在此,我们证明OGT第四个内含子的保留是对O - GlcNAc水平作出的响应而受到调节的。我们进一步确定了一个保守的内含子剪接沉默子(ISS),它对于OGT内含子的保留是必需的。在结肠癌细胞中删除ISS会导致OGT增加,但O - GlcNAc稳态通过OGA蛋白的相应增加得以维持。然而,缺失ISS的细胞在培养和软琼脂中对OGA抑制高度敏感。此外,在用OGA抑制剂处理的小鼠中,缺失ISS的细胞所形成的异种移植肿瘤的生长受到损害。因此,ISS介导的OGT内含子保留调节是OGT表达和维持O - GlcNAc稳态的关键组成部分。

https://cdn.ncbi.nlm.nih.gov/pmc/blobs/697a/5588854/a7ddeabb2e4f/nihms900573f1.jpg

文献AI研究员

20分钟写一篇综述,助力文献阅读效率提升50倍。

立即体验

用中文搜PubMed

大模型驱动的PubMed中文搜索引擎

马上搜索

文档翻译

学术文献翻译模型,支持多种主流文档格式。

立即体验