Selot Ruchita, Arumugam Sathyathithan, Mary Bertin, Cheemadan Sabna, Jayandharan Giridhara R
Department of Biological Sciences and Bioengineering, Indian Institute of TechnologyKanpur, India.
Department of Hematology and Centre for Stem Cell Research (CSCR), Christian Medical CollegeVellore, India.
Front Pharmacol. 2017 Jul 17;8:441. doi: 10.3389/fphar.2017.00441. eCollection 2017.
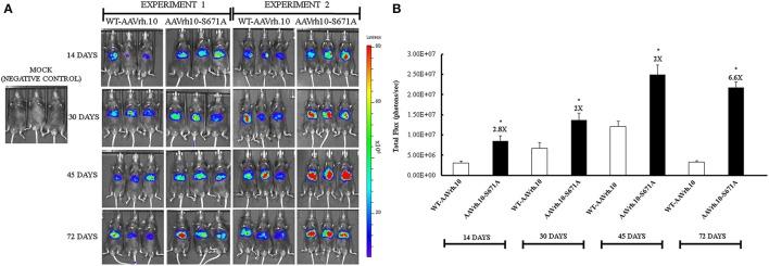
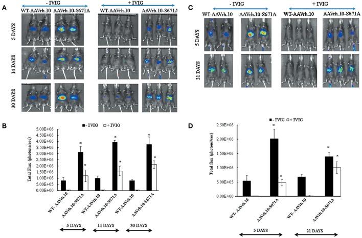
Of the 12 common serotypes used for gene delivery applications, Adeno-associated virus (AAV)rh.10 serotype has shown sustained hepatic transduction and has the lowest seropositivity in humans. We have evaluated if further modifications to AAVrh.10 at its phosphodegron like regions or predicted immunogenic epitopes could improve its hepatic gene transfer and immune evasion potential. Mutant AAVrh.10 vectors were generated by site directed mutagenesis of the predicted targets. These mutant vectors were first tested for their transduction efficiency in HeLa and HEK293T cells. The optimal vector was further evaluated for their cellular uptake, entry, and intracellular trafficking by quantitative PCR and time-lapse confocal microscopy. To evaluate their potential during hepatic gene therapy, C57BL/6 mice were administered with wild-type or optimal mutant AAVrh.10 and the luciferase transgene expression was documented by serial bioluminescence imaging at 14, 30, 45, and 72 days post-gene transfer. Their hepatic transduction was further verified by a quantitative PCR analysis of AAV copy number in the liver tissue. The optimal AAVrh.10 vector was further evaluated for their immune escape potential, in animals pre-immunized with human intravenous immunoglobulin. Our results demonstrate that a modified AAVrh.10 S671A vector had enhanced cellular entry (3.6 fold), migrate rapidly to the perinuclear region (1 vs. >2 h for wild type vectors) , which further translates to modest increase in hepatic gene transfer efficiency . More importantly, the mutant AAVrh.10 vector was able to partially evade neutralizing antibodies (~27-64 fold) in pre-immunized animals. The development of an AAV vector system that can escape the circulating neutralizing antibodies in the host will substantially widen the scope of gene therapy applications in humans.
在用于基因递送应用的12种常见血清型中,腺相关病毒(AAV)rh.10血清型已显示出持续的肝脏转导,并且在人类中的血清阳性率最低。我们评估了对AAVrh.10的磷酸降解区域或预测的免疫原性表位进行进一步修饰是否可以提高其肝脏基因转移和免疫逃逸潜力。通过对预测靶点进行定点诱变产生突变型AAVrh.10载体。首先在HeLa和HEK293T细胞中测试这些突变载体的转导效率。通过定量PCR和延时共聚焦显微镜进一步评估最佳载体的细胞摄取、进入和细胞内运输。为了评估它们在肝脏基因治疗中的潜力,给C57BL/6小鼠注射野生型或最佳突变型AAVrh.10,并在基因转移后14、30、45和72天通过连续生物发光成像记录荧光素酶转基因表达。通过对肝组织中AAV拷贝数的定量PCR分析进一步验证它们的肝脏转导。在用人静脉注射免疫球蛋白预先免疫的动物中,进一步评估最佳AAVrh.10载体的免疫逃逸潜力。我们的结果表明,修饰后的AAVrh.10 S671A载体增强了细胞进入(3.6倍),迅速迁移到核周区域(野生型载体为1小时,而>2小时),这进一步转化为肝脏基因转移效率的适度提高。更重要的是,突变型AAVrh.10载体能够在预先免疫的动物中部分逃避中和抗体(约27 - 64倍)。开发一种能够逃避宿主中循环中和抗体的AAV载体系统将大大拓宽人类基因治疗应用的范围。