Zhang Weiwei, Zhuang Yuan, Zhang Yiran, Yang Xiaoran, Zhang Hong, Wang Guifen, Yin Wanqi, Wang Ruifeng, Zhang Zhiling, Xiao Wei
College of Life Sciences, Capital Normal University, Beijing, China.
Department of Microbiology and Immunology, University of Saskatchewan, Saskatoon, Saskatchewan, Canada.
Cell Death Dis. 2017 Aug 3;8(8):e2974. doi: 10.1038/cddis.2017.366.
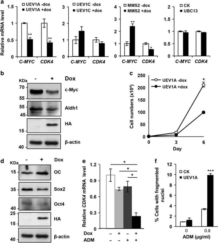
Malignant bone tumor osteosarcoma (OS) displays high metastasis incidence and poor prognosis. Its stem cell properties could serve to explain tumor recurrence and resistance to conventional treatments. In this study, we identified UEV1A as a novel suppressor of OS. Elevated UEV1A diminishes stem cell properties of OS cells and drives them to terminal differentiation. Importantly, UEV1A-overexpressed OS cells delay proliferation and are more sensitive to chemotherapeutic agents than control cells. Uev1A appears to be involved in the BMP signaling pathway in which it collaborates with a ubiquitin E3 ligase Smurf1 to promote Smad1 degradation in a Ubc13-independent manner. Indeed, Smad1 is identified as a dominant downstream effector of Uev1A, which unravels the mechanism underlying Uev1A-orchestrated tumor suppression in OS. The above findings identify UEV1A as a potential OS tumor suppression gene, and shed lights to future OS diagnosis and treatment.
恶性骨肿瘤骨肉瘤(OS)具有高转移发生率和不良预后。其干细胞特性可用于解释肿瘤复发和对传统治疗的抗性。在本研究中,我们鉴定出UEV1A是一种新型的骨肉瘤抑制因子。UEV1A水平升高会降低骨肉瘤细胞的干细胞特性,并促使它们向终末分化。重要的是,过表达UEV1A的骨肉瘤细胞增殖延迟,并且比对照细胞对化疗药物更敏感。Uev1A似乎参与了骨形态发生蛋白(BMP)信号通路,在该通路中它与泛素E3连接酶Smurf1协作,以不依赖Ubc13的方式促进Smad1降解。实际上,Smad1被鉴定为Uev1A的主要下游效应因子,这揭示了Uev1A在骨肉瘤中精心策划的肿瘤抑制机制。上述发现将UEV1A鉴定为一种潜在的骨肉瘤肿瘤抑制基因,并为未来骨肉瘤的诊断和治疗提供了线索。