Suppr超能文献

一种分泌型蜱蛋白对蜱肠道环境的调节有利于伯氏疏螺旋体的定殖。

Modulation of the tick gut milieu by a secreted tick protein favors Borrelia burgdorferi colonization.

作者信息

Narasimhan Sukanya, Schuijt Tim J, Abraham Nabil M, Rajeevan Nallakkandi, Coumou Jeroen, Graham Morven, Robson Andrew, Wu Ming-Jie, Daffre Sirlei, Hovius Joppe W, Fikrig Erol

机构信息

Department of Internal Medicine, Yale University School of Medicine, New Haven, CT, 06420, USA.

Department of Internal Medicine, Division of Infectious Diseases, Center for Experimental and Molecular Medicine, Academic Medical Center, University of Amsterdam, Amsterdam, AZ, 1105, The Netherlands.

出版信息

Nat Commun. 2017 Aug 4;8(1):184. doi: 10.1038/s41467-017-00208-0.

Abstract

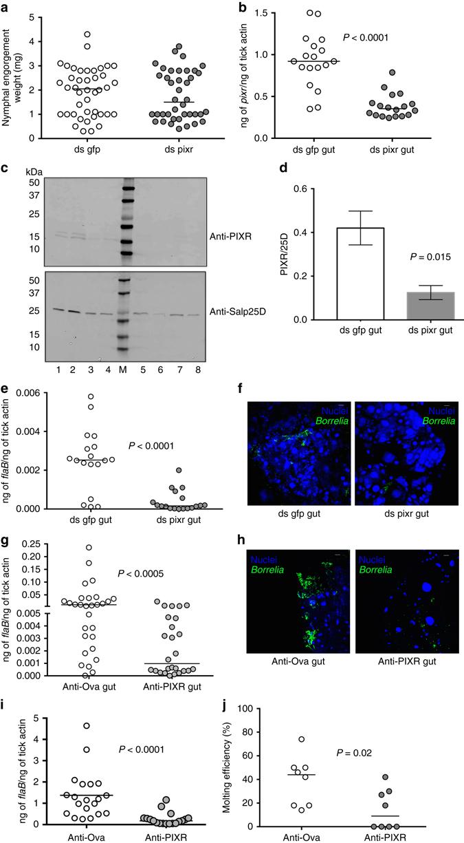
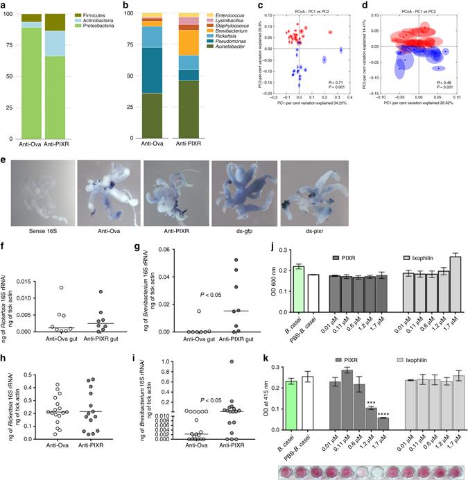
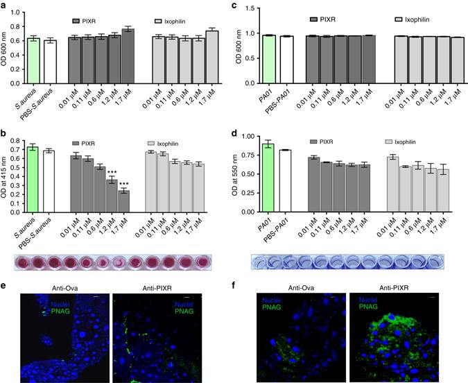
The Lyme disease agent, Borrelia burgdorferi, colonizes the gut of the tick Ixodes scapularis, which transmits the pathogen to vertebrate hosts including humans. Here we show that B. burgdorferi colonization increases the expression of several tick gut genes including pixr, encoding a secreted gut protein with a Reeler domain. RNA interference-mediated silencing of pixr, or immunity against PIXR in mice, impairs the ability of B. burgdorferi to colonize the tick gut. PIXR inhibits bacterial biofilm formation in vitro and in vivo. Abrogation of PIXR function in vivo results in alterations in the gut microbiome, metabolome and immune responses. These alterations influence the spirochete entering the tick gut in multiple ways. PIXR abrogation also impairs larval molting, indicative of its role in tick biology. This study highlights the role of the tick gut in actively managing its microbiome, and how this impacts B. burgdorferi colonization of its arthropod vector. Borrelia burgdorferi, the causative agent of Lyme disease, is transmitted by the tick Ixodes scapularis. Here, the authors show that a tick secreted protein (PIXR) modulates the tick gut microbiota and facilitates B. burgdorferi colonization.

摘要

莱姆病病原体伯氏疏螺旋体定殖于肩突硬蜱的肠道,该蜱会将病原体传播给包括人类在内的脊椎动物宿主。我们在此表明,伯氏疏螺旋体定殖会增加蜱肠道中多个基因的表达,包括pixr,该基因编码一种具有Reelin结构域的分泌型肠道蛋白。RNA干扰介导的pixr沉默或小鼠体内针对PIXR的免疫反应,会损害伯氏疏螺旋体定殖于蜱肠道的能力。PIXR在体外和体内均能抑制细菌生物膜形成。体内PIXR功能的缺失会导致肠道微生物组、代谢组和免疫反应发生改变。这些改变会以多种方式影响螺旋体进入蜱肠道。PIXR缺失还会损害幼虫蜕皮,表明其在蜱生物学中的作用。这项研究突出了蜱肠道在积极管理其微生物组方面的作用,以及这如何影响伯氏疏螺旋体在其节肢动物媒介中的定殖。莱姆病病原体伯氏疏螺旋体由肩突硬蜱传播。在此,作者表明一种蜱分泌蛋白(PIXR)可调节蜱肠道微生物群并促进伯氏疏螺旋体定殖。

https://cdn.ncbi.nlm.nih.gov/pmc/blobs/d2c2/5543126/505db0e83e42/41467_2017_208_Fig1_HTML.jpg

文献AI研究员

20分钟写一篇综述,助力文献阅读效率提升50倍。

立即体验

用中文搜PubMed

大模型驱动的PubMed中文搜索引擎

马上搜索

文档翻译

学术文献翻译模型,支持多种主流文档格式。

立即体验