Suppr超能文献

FcεRI信号级联与整合素运输在特定模式的配体表面汇聚。

The FcεRI Signaling Cascade and Integrin Trafficking Converge at Patterned Ligand Surfaces.

作者信息

Wakefield Devin L, Holowka David, Baird Barbara

机构信息

Department of Chemistry and Chemical Biology, Cornell University, Ithaca, New York 14853.

Current address: Department of Molecular Medicine, Beckman Research Institute of the City of Hope Comprehensive Cancer Center, Duarte, California, 91010.

出版信息

Mol Biol Cell. 2017 Aug 9;28(23):3383-96. doi: 10.1091/mbc.E17-03-0208.

Abstract

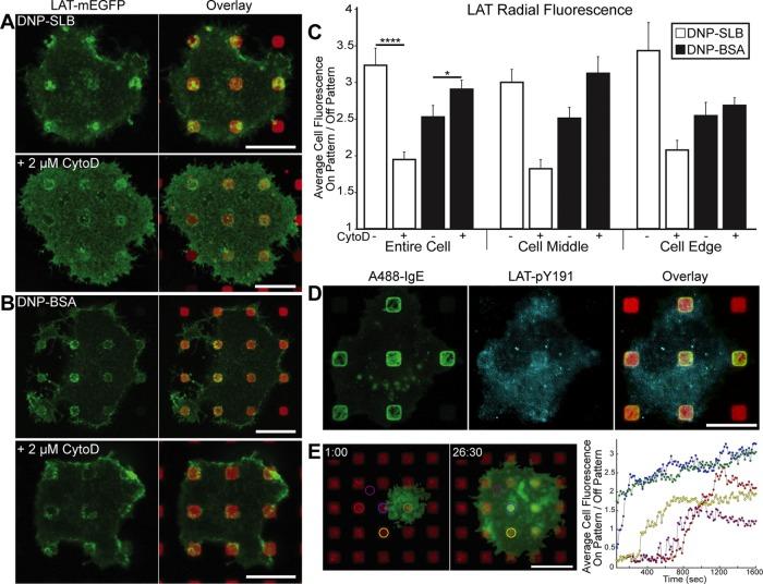
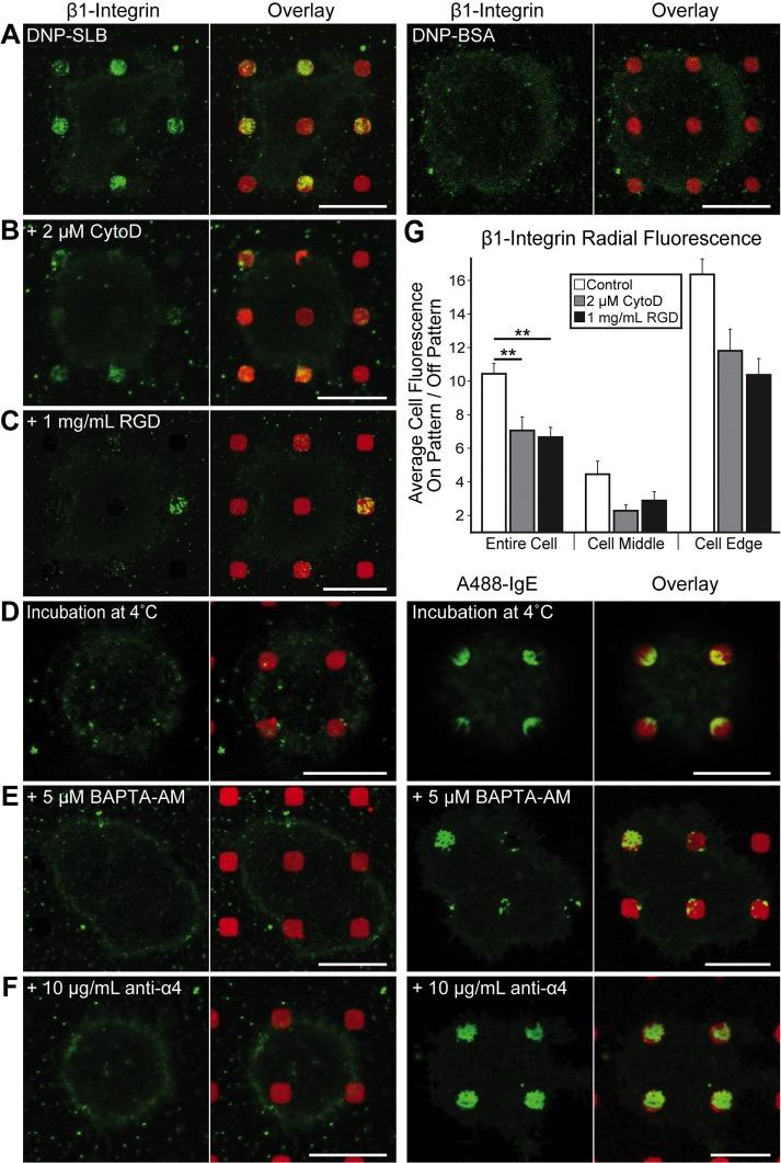
We examined the spatial targeting of early and downstream signaling mediated by the IgE receptor (FcεRI) in RBL mast cells utilizing surface-patterned 2,4 dinitrophenyl (DNP) ligands. Micron-sized features of DNP are presented as densely immobilized conjugates of bovine serum albumin (DNP-BSA) or mobile in a supported lipid bilayer (DNP-SLB). Although soluble anti-DNP IgE binds uniformly across features for both pattern types, IgE bound to FcεRI on cells shows distinctive distributions: uniform for DNP-SLB and edge-concentrated for DNP-BSA. These distributions of IgE-FcεRI propagate to the spatial recruitment of early signaling proteins, including spleen tyrosine kinase (Syk), linker for activation of T cells (LAT), and activated phospholipase C gamma 1 (PLCγ1), which all localize with engaged receptors. We found stimulated polymerization of F-actin is not required for Syk recruitment but is progressively involved in the recruitment of LAT and PLCγ1. We further found β1- and β3-integrins colocalize with IgE-FcεRI at patterned ligand surfaces as cells spread. This recruitment corresponds to directed exocytosis of recycling endosomes (REs) containing these integrins and their fibronectin ligand. Together, our results show targeting of signaling components, including integrins, to regions of clustered IgE-FcεRI in processes that depend on stimulated actin polymerization and outward trafficking of REs.

摘要

我们利用表面图案化的2,4-二硝基苯基(DNP)配体,研究了RBL肥大细胞中由IgE受体(FcεRI)介导的早期和下游信号的空间靶向作用。DNP的微米级特征表现为牛血清白蛋白(DNP-BSA)的密集固定化缀合物,或在支持的脂质双层(DNP-SLB)中可移动。尽管可溶性抗DNP IgE在两种图案类型的特征上均匀结合,但细胞上与FcεRI结合的IgE显示出独特的分布:DNP-SLB上为均匀分布,DNP-BSA上为边缘集中分布。这些IgE-FcεRI的分布传播到早期信号蛋白的空间募集,包括脾酪氨酸激酶(Syk)、T细胞激活连接蛋白(LAT)和活化的磷脂酶Cγ1(PLCγ1),它们都与结合的受体共定位。我们发现Syk募集不需要F-肌动蛋白的刺激聚合,但逐渐参与LAT和PLCγ1的募集。我们进一步发现,随着细胞铺展,β1和β3整合素在图案化配体表面与IgE-FcεRI共定位。这种募集对应于含有这些整合素及其纤连蛋白配体的循环内体(REs)的定向胞吐作用。总之,我们的结果表明,在依赖于刺激的肌动蛋白聚合和REs向外运输的过程中,信号成分(包括整合素)靶向聚集的IgE-FcεRI区域。

https://cdn.ncbi.nlm.nih.gov/pmc/blobs/4788/5687038/076c069c66d5/3383fig1.jpg

文献AI研究员

20分钟写一篇综述,助力文献阅读效率提升50倍。

立即体验

用中文搜PubMed

大模型驱动的PubMed中文搜索引擎

马上搜索

文档翻译

学术文献翻译模型,支持多种主流文档格式。

立即体验