Suppr超能文献

KIAA1522过表达通过增强ERK活性促进食管癌细胞的致瘤性和转移。

KIAA1522 overexpression promotes tumorigenicity and metastasis of esophageal cancer cells through potentiating the ERK activity.

作者信息

Xie Zhi-Hui, Yu Jing, Shang Li, Zhu Yi-Qing, Hao Jia-Jie, Cai Yan, Xu Xin, Zhang Yu, Wang Ming-Rong

机构信息

State Key Laboratory of Molecular Oncology, National Cancer Center/Cancer Hospital, Chinese Academy of Medical Sciences, Peking Union Medical College, Beijing, China.

出版信息

Onco Targets Ther. 2017 Jul 26;10:3743-3754. doi: 10.2147/OTT.S142610. eCollection 2017.

Abstract

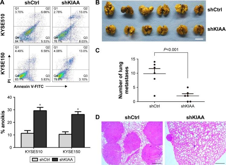
Esophageal squamous cell carcinoma (ESCC) is a highly malignant tumor associated with a poor prognosis, and the molecular mechanisms underlying its formation and progression remain poorly understood. KIAA1522 is upregulated in various tumor tissues, but its function is unknown. Alterations in KIAA1522 expression and its implication in ESCC are currently unclear. In this study, an immunohistochemical analysis of ESCC tissues showed that KIAA1522 was highly expressed in 46% (157/342) of ESCC specimens and that its expression was inversely correlated with the degree of differentiation (=0.03). Furthermore, small interfering RNA-mediated silencing of revealed that overexpression of this protein reinforced malignant cell proliferation and anoikis resistance of ESCC cells in vitro. More importantly, depletion significantly suppressed the growth of ESCC xenograft tumors and lung metastasis of ESCC cells in nude mice. At the molecular level, inhibition of KIAA1522 expression markedly reduced the phosphorylated extracellular signal-regulated kinase (ERK) levels in both suspended and adherent ESCC cells, suggesting that might promote cell proliferation and survival via the ERK cascade. Taken together, these data suggest that upregulation of KIAA1522 might enhance tumorigenicity and metastasis of ESCC cells through potentiating the ERK activity. Thus, aberrant expression of plays oncogenic roles in ESCC and might serve as a novel molecular target in ESCC treatment.

摘要

食管鳞状细胞癌(ESCC)是一种预后较差的高度恶性肿瘤,其形成和进展的分子机制仍不清楚。KIAA1522在各种肿瘤组织中表达上调,但其功能尚不清楚。目前,KIAA1522表达的改变及其在ESCC中的意义尚不清楚。在本研究中,对ESCC组织进行免疫组织化学分析显示,46%(157/342)的ESCC标本中KIAA1522高表达,且其表达与分化程度呈负相关(=0.03)。此外,小干扰RNA介导的沉默显示,该蛋白的过表达增强了ESCC细胞在体外的恶性细胞增殖和失巢凋亡抗性。更重要的是,敲除显著抑制了ESCC异种移植瘤的生长和ESCC细胞在裸鼠中的肺转移。在分子水平上,抑制KIAA1522表达显著降低了悬浮和贴壁ESCC细胞中磷酸化细胞外信号调节激酶(ERK)的水平,提示可能通过ERK级联反应促进细胞增殖和存活。综上所述,这些数据表明KIAA1522的上调可能通过增强ERK活性来增强ESCC细胞的致瘤性和转移能力。因此,的异常表达在ESCC中发挥致癌作用,可能成为ESCC治疗的新分子靶点。

https://cdn.ncbi.nlm.nih.gov/pmc/blobs/9957/5538704/5ac0114e59ef/ott-10-3743Fig1.jpg

文献检索

告别复杂PubMed语法,用中文像聊天一样搜索,搜遍4000万医学文献。AI智能推荐,让科研检索更轻松。

立即免费搜索

文件翻译

保留排版,准确专业,支持PDF/Word/PPT等文件格式,支持 12+语言互译。

免费翻译文档

深度研究

AI帮你快速写综述,25分钟生成高质量综述,智能提取关键信息,辅助科研写作。

立即免费体验