• 文献检索
  • 文档翻译
  • 深度研究
  • 学术资讯
  • Suppr Zotero 插件Zotero 插件
  • 邀请有礼
  • 套餐&价格
  • 历史记录
应用&插件
Suppr Zotero 插件Zotero 插件浏览器插件Mac 客户端Windows 客户端微信小程序
定价
高级版会员购买积分包购买API积分包
服务
文献检索文档翻译深度研究API 文档MCP 服务
关于我们
关于 Suppr公司介绍联系我们用户协议隐私条款
关注我们

Suppr 超能文献

核心技术专利:CN118964589B侵权必究
粤ICP备2023148730 号-1Suppr @ 2026

文献检索

告别复杂PubMed语法,用中文像聊天一样搜索,搜遍4000万医学文献。AI智能推荐,让科研检索更轻松。

立即免费搜索

文件翻译

保留排版,准确专业,支持PDF/Word/PPT等文件格式,支持 12+语言互译。

免费翻译文档

深度研究

AI帮你快速写综述,25分钟生成高质量综述,智能提取关键信息,辅助科研写作。

立即免费体验

HOXA 簇反义 RNA2 通过 microRNA-520d-3p 和胰岛素样生长因子 2 mRNA 结合蛋白 3 上调 KIAA1522 表达,促进胸主动脉瘤血管平滑肌细胞的生长。

HOXA cluster antisense RNA 2 elevates KIAA1522 expression through microRNA-520d-3p and insulin like growth factor 2 mRNA binding protein 3 to promote the growth of vascular smooth muscle cells in thoracic aortic aneurysm.

机构信息

Department of Vascular Surgery, Qingdao Municipal Hospital, Qingdao, China.

Department of Cardiovascular Surgery, Shengli Oilfield Central Hospital, Dongying, China.

出版信息

ESC Heart Fail. 2022 Oct;9(5):2955-2966. doi: 10.1002/ehf2.13968. Epub 2022 Jun 21.

DOI:10.1002/ehf2.13968
PMID:35730141
原文链接:https://pmc.ncbi.nlm.nih.gov/articles/PMC9715842/
Abstract

AIMS

Recently, long non-coding RNAs (lncRNAs) have been revealed to mediate smooth muscle dysfunction in thoracic aortic aneurysm (TAA). LncRNA HOXA-AS2 has been proposed to engage in the regulation of diverse diseases. However, its function in TAA remains unknown. This study aimed to reveal the role and mechanism of HOXA-AS2 in VSMCs which were implicated in TAA formation.

METHODS AND RESULTS

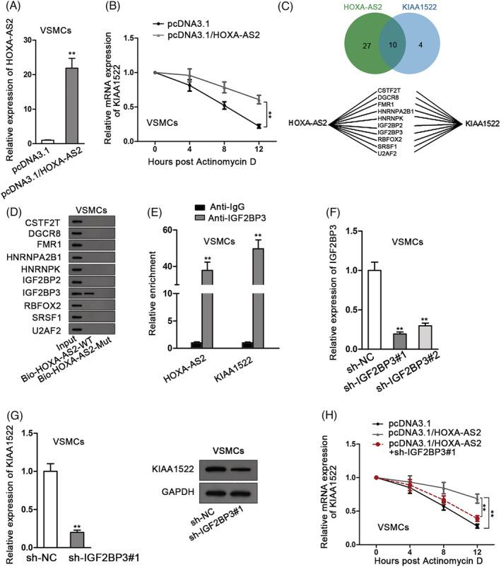
RT-qPCR or western blot was performed to detect RNA or protein expression levels. The role of HOXA-AS2 in VSMCs was explored by functional assays. The relationship among HOXA-AS2/miR-520d-3p/KIAA1522/IGF2BP3 was analysed via mechanism assays. HOXA-AS2 was detected to have significantly high expression in TAA tissues and function as an oncogene to promote proliferation of VSMCs, while inhibiting cell apoptosis (Figure 1, **P < 0.01). HOXA-AS2 was unveiled to bind with miR-520d-3p (Figure 2, *P < 0.05, **P < 0.01) and further up-regulate KIAA1522 to facilitate the growth of VSMCs (Figure 3-4, *P < 0.05, **P < 0.01). HOXA-AS2 was also found to recruit IGF2BP3 to stabilize KIAA1522 mRNA (Figure 5, **P < 0.01). All data were displayed as mean ± standard deviation.

CONCLUSIONS

HOXA-AS2 up-regulates KIAA1522 through targeting miR-520d-3p/IGF2BP3 to drive VSMC growth in TAA.

摘要

目的

长链非编码 RNA(lncRNA)最近被揭示介导胸主动脉瘤(TAA)中的平滑肌功能障碍。lncRNA HOXA-AS2 被提出参与多种疾病的调节。然而,其在 TAA 中的功能尚不清楚。本研究旨在揭示 HOXA-AS2 在涉及 TAA 形成的 VSMCs 中的作用和机制。

方法和结果

通过 RT-qPCR 或 Western blot 检测 RNA 或蛋白质表达水平。通过功能测定探索 HOXA-AS2 在 VSMCs 中的作用。通过机制测定分析 HOXA-AS2/miR-520d-3p/KIAA1522/IGF2BP3 之间的关系。HOXA-AS2 在 TAA 组织中表达水平显著升高,作为癌基因促进 VSMCs 的增殖,同时抑制细胞凋亡(图 1,**P < 0.01)。揭示 HOXA-AS2 与 miR-520d-3p 结合(图 2,*P < 0.05,**P < 0.01),进一步上调 KIAA1522 促进 VSMCs 的生长(图 3-4,*P < 0.05,**P < 0.01)。还发现 HOXA-AS2 募集 IGF2BP3 以稳定 KIAA1522 mRNA(图 5,**P < 0.01)。所有数据均以平均值±标准差表示。

结论

HOXA-AS2 通过靶向 miR-520d-3p/IGF2BP3 上调 KIAA1522 驱动 TAA 中的 VSMC 生长。

https://cdn.ncbi.nlm.nih.gov/pmc/blobs/92d9/9715842/2a8d4cdcfb95/EHF2-9-2955-g003.jpg
https://cdn.ncbi.nlm.nih.gov/pmc/blobs/92d9/9715842/774f12cd0902/EHF2-9-2955-g001.jpg
https://cdn.ncbi.nlm.nih.gov/pmc/blobs/92d9/9715842/075f856e8dd1/EHF2-9-2955-g004.jpg
https://cdn.ncbi.nlm.nih.gov/pmc/blobs/92d9/9715842/c69783eb1360/EHF2-9-2955-g005.jpg
https://cdn.ncbi.nlm.nih.gov/pmc/blobs/92d9/9715842/1520171449e8/EHF2-9-2955-g002.jpg
https://cdn.ncbi.nlm.nih.gov/pmc/blobs/92d9/9715842/2a8d4cdcfb95/EHF2-9-2955-g003.jpg
https://cdn.ncbi.nlm.nih.gov/pmc/blobs/92d9/9715842/774f12cd0902/EHF2-9-2955-g001.jpg
https://cdn.ncbi.nlm.nih.gov/pmc/blobs/92d9/9715842/075f856e8dd1/EHF2-9-2955-g004.jpg
https://cdn.ncbi.nlm.nih.gov/pmc/blobs/92d9/9715842/c69783eb1360/EHF2-9-2955-g005.jpg
https://cdn.ncbi.nlm.nih.gov/pmc/blobs/92d9/9715842/1520171449e8/EHF2-9-2955-g002.jpg
https://cdn.ncbi.nlm.nih.gov/pmc/blobs/92d9/9715842/2a8d4cdcfb95/EHF2-9-2955-g003.jpg

相似文献

1
HOXA cluster antisense RNA 2 elevates KIAA1522 expression through microRNA-520d-3p and insulin like growth factor 2 mRNA binding protein 3 to promote the growth of vascular smooth muscle cells in thoracic aortic aneurysm.HOXA 簇反义 RNA2 通过 microRNA-520d-3p 和胰岛素样生长因子 2 mRNA 结合蛋白 3 上调 KIAA1522 表达,促进胸主动脉瘤血管平滑肌细胞的生长。
ESC Heart Fail. 2022 Oct;9(5):2955-2966. doi: 10.1002/ehf2.13968. Epub 2022 Jun 21.
2
LncRNA HOXA-AS2 accelerates the proliferation and migration and inhibits the apoptosis of vascular smooth muscle cells by absorbing miRNA-877-3p.长链非编码 RNA HOXA-AS2 通过吸附 miRNA-877-3p 加速血管平滑肌细胞的增殖、迁移并抑制其凋亡。
Eur Rev Med Pharmacol Sci. 2020 Jan;24(1):362-368. doi: 10.26355/eurrev_202001_19934.
3
HOXA-AS2 Promotes Proliferation and Induces Epithelial-Mesenchymal Transition via the miR-520c-3p/GPC3 Axis in Hepatocellular Carcinoma.HOXA-AS2通过miR-520c-3p/GPC3轴促进肝癌细胞增殖并诱导上皮-间质转化
Cell Physiol Biochem. 2018;50(6):2124-2138. doi: 10.1159/000495056. Epub 2018 Nov 9.
4
Long non-coding RNA HOXA-AS2 promotes migration and invasion by acting as a ceRNA of miR-520c-3p in osteosarcoma cells.长链非编码 RNA HOXA-AS2 通过作为骨肉瘤细胞中 miR-520c-3p 的 ceRNA 促进迁移和侵袭。
Cell Cycle. 2018;17(13):1637-1648. doi: 10.1080/15384101.2018.1489174. Epub 2018 Aug 6.
5
Long Noncoding RNA HOXA-AS2 Promotes Papillary Thyroid Cancer Progression by Regulating miR-520c-3p/S100A4 Pathway.长链非编码RNA HOXA-AS2通过调控miR-520c-3p/S100A4通路促进甲状腺乳头状癌进展。
Cell Physiol Biochem. 2018;50(5):1659-1672. doi: 10.1159/000494786. Epub 2018 Nov 1.
6
LncRNA HOXA-AS2 promotes the progression of prostate cancer via targeting miR-509-3p/PBX3 axis.长链非编码 RNA HOXA-AS2 通过靶向 miR-509-3p/PBX3 轴促进前列腺癌的进展。
Biosci Rep. 2020 Aug 28;40(8). doi: 10.1042/BSR20193287.
7
Knocking Down lncRNA HOXA-AS2 Mitigates the Progression of Epilepsy via Regulation of the miR-372-3p/STAT3 Axis.敲低长链非编码 RNA HOXA-AS2 通过调节 miR-372-3p/STAT3 轴减轻癫痫进展。
Turk Neurosurg. 2023;33(5):781-789. doi: 10.5137/1019-5149.JTN.40631-22.3.
8
Knockdown of Long Noncoding RNA HOXA-AS2 Suppresses Chemoresistance of Acute Myeloid Leukemia via the miR-520c-3p/S100A4 Axis.长链非编码RNA HOXA-AS2的敲低通过miR-520c-3p/S100A4轴抑制急性髓系白血病的化疗耐药性。
Cell Physiol Biochem. 2018;51(2):886-896. doi: 10.1159/000495387. Epub 2018 Nov 22.
9
Long Noncoding RNA Hypoxia-Inducible Factor-1 Alpha-Antisense RNA 1 Regulates Vascular Smooth Muscle Cells to Promote the Development of Thoracic Aortic Aneurysm by Modulating Apoptotic Protease-Activating Factor 1 and Targeting let-7g.长链非编码 RNA 缺氧诱导因子-1α反义 RNA1 通过调节凋亡蛋白酶激活因子 1 和靶向 let-7g 调控血管平滑肌细胞促进胸主动脉瘤的发生。
J Surg Res. 2020 Nov;255:602-611. doi: 10.1016/j.jss.2020.05.063. Epub 2020 Jul 9.
10
LncRNA H19 Regulates Proliferation, Apoptosis and ECM Degradation of Aortic Smooth Muscle Cells Via miR-1-3p/ADAM10 Axis in Thoracic Aortic Aneurysm.长链非编码 RNA H19 通过 miR-1-3p/ADAM10 轴调控胸主动脉瘤中主动脉平滑肌细胞的增殖、凋亡和细胞外基质降解。
Biochem Genet. 2022 Apr;60(2):790-806. doi: 10.1007/s10528-021-10118-y. Epub 2021 Sep 3.

引用本文的文献

1
Role of HOXA1-4 in the development of genetic and malignant diseases.HOXA1 - 4在遗传和恶性疾病发展中的作用。
Biomark Res. 2024 Feb 5;12(1):18. doi: 10.1186/s40364-024-00569-x.
2
Spotlight on HOX cluster‑embedded antisense lncRNAs in cardiovascular diseases (Review).聚焦于心血管疾病中 HOX 簇嵌入的反义 lncRNAs(综述)。
Int J Mol Med. 2023 Dec;52(6). doi: 10.3892/ijmm.2023.5317. Epub 2023 Oct 13.

本文引用的文献

1
LncRNA HOXA-AS2 promotes glioblastoma carcinogenesis by targeting miR-885-5p/RBBP4 axis.长链非编码RNA HOXA-AS2通过靶向miR-885-5p/RBBP4轴促进胶质母细胞瘤的发生。
Cancer Cell Int. 2021 Jan 11;21(1):39. doi: 10.1186/s12935-020-01690-1.
2
LncRNA HOXA-AS2 promotes the progression of prostate cancer via targeting miR-509-3p/PBX3 axis.长链非编码 RNA HOXA-AS2 通过靶向 miR-509-3p/PBX3 轴促进前列腺癌的进展。
Biosci Rep. 2020 Aug 28;40(8). doi: 10.1042/BSR20193287.
3
Vascular transcriptome landscape of Trail mice: Implications and therapeutic strategies for diabetic vascular disease.
Trail 鼠的血管转录组图谱:糖尿病血管疾病的意义和治疗策略。
FASEB J. 2020 Jul;34(7):9547-9562. doi: 10.1096/fj.201902785R. Epub 2020 Jun 5.
4
LncRNA HOXA-AS2 accelerates the proliferation and migration and inhibits the apoptosis of vascular smooth muscle cells by absorbing miRNA-877-3p.长链非编码 RNA HOXA-AS2 通过吸附 miRNA-877-3p 加速血管平滑肌细胞的增殖、迁移并抑制其凋亡。
Eur Rev Med Pharmacol Sci. 2020 Jan;24(1):362-368. doi: 10.26355/eurrev_202001_19934.
5
LncRNA LOXL1-AS is up-regulated in thoracic aortic aneurysm and regulated proliferation and apoptosis of aortic smooth muscle cells.长链非编码 RNA LOXL1-AS 在胸主动脉瘤中上调,并调节主动脉平滑肌细胞的增殖和凋亡。
Biosci Rep. 2019 Sep 13;39(9). doi: 10.1042/BSR20191649. Print 2019 Sep 30.
6
LncRNA HOXA-AS2 regulates microRNA-216a-5p to promote malignant progression of non-small cell lung cancer.长链非编码RNA HOXA-AS2通过调控微小RNA-216a-5p促进非小细胞肺癌的恶性进展。
Eur Rev Med Pharmacol Sci. 2019 Aug;23(3 Suppl):264-273. doi: 10.26355/eurrev_201908_18656.
7
Long noncoding RNA LINC00341 promotes the vascular smooth muscle cells proliferation and migration via miR-214/FOXO4 feedback loop.长链非编码RNA LINC00341通过miR-214/FOXO4反馈环促进血管平滑肌细胞增殖和迁移。
Am J Transl Res. 2019 Mar 15;11(3):1835-1842. eCollection 2019.
8
Long noncoding RNA EPB41L4A-AS2 inhibits hepatocellular carcinoma development by sponging miR-301a-5p and targeting FOXL1.长链非编码 RNA EPB41L4A-AS2 通过海绵吸附 miR-301a-5p 和靶向 FOXL1 抑制肝细胞癌的发展。
J Exp Clin Cancer Res. 2019 Apr 10;38(1):153. doi: 10.1186/s13046-019-1128-9.
9
LncRNA HOXA-AS2 represses endothelium inflammation by regulating the activity of NF-κB signaling.长链非编码 RNA HOXA-AS2 通过调节 NF-κB 信号活性抑制内皮炎症。
Atherosclerosis. 2019 Feb;281:38-46. doi: 10.1016/j.atherosclerosis.2018.12.012. Epub 2018 Dec 19.
10
Deregulation of miR-520d-3p promotes hepatocellular carcinoma development via lncRNA MIAT regulation and EPHA2 signaling activation.miR-520d-3p 的失调通过 lncRNA MIAT 调控和 EphA2 信号激活促进肝癌的发展。
Biomed Pharmacother. 2019 Jan;109:1630-1639. doi: 10.1016/j.biopha.2018.11.014. Epub 2018 Nov 16.