State Key Laboratory of Natural and Biomimetic Drugs, School of Pharmaceutical Sciences, Peking University, Beijing 100191, China; State Key Laboratory of Natural Medicines, China Pharmaceutical University, Nanjing 210009, China.
State Key Laboratory of Natural and Biomimetic Drugs, School of Pharmaceutical Sciences, Peking University, Beijing 100191, China.
EBioMedicine. 2017 Sep;23:160-172. doi: 10.1016/j.ebiom.2017.08.011. Epub 2017 Aug 9.
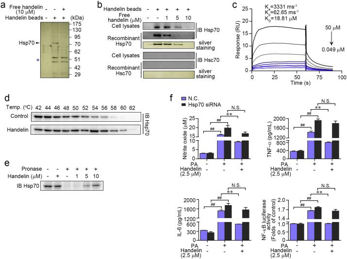
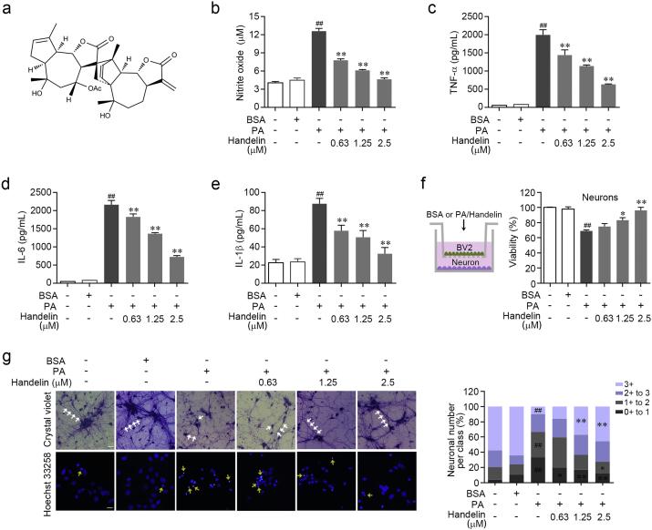
Heat shock protein 70 (Hsp70) is widely involved in immune disorders, making it as an attractive drug target for inflammation diseases. Nonselective induction of Hsp70 upregulation for inflammation therapy could cause extensive interference in inflammation-unrelated protein functions, potentially resulting in side effects. Nevertheless, direct pharmacological activation of Hsp70 via targeting specific functional amino acid residue may provide an insight into precise Hsp70 function regulation and a more satisfactory treatment effect for inflammation, which has not been extensively focused. Here we show a cysteine residue (Cys306) for selective Hsp70 activation using natural small-molecule handelin. Covalent modification of Cys306 significantly elevates Hsp70 activity and shows more satisfactory anti-neuroinflammation effects. Mechanism study reveals Cys306 modification by handelin induces an allosteric regulation to facilitate adenosine triphosphate hydrolysis capacity of Hsp70, which leads to the effective blockage of subsequent inflammation signaling pathway. Collectively, our study offers some insights into direct pharmacological activation of Hsp70 by specially targeting functional cysteine residue, thus providing a powerful tool for accurately modulating neuroinflammation pathogenesis in human with fewer undesirable adverse effects.
热休克蛋白 70(Hsp70)广泛参与免疫紊乱,使其成为炎症疾病有吸引力的药物靶标。非选择性诱导 Hsp70 上调进行炎症治疗可能会广泛干扰与炎症无关的蛋白质功能,从而导致副作用。然而,通过针对特定功能氨基酸残基直接药理学激活 Hsp70,可能为精确的 Hsp70 功能调节提供深入了解,并为炎症提供更满意的治疗效果,这尚未得到广泛关注。在这里,我们使用天然小分子手霉素展示了一种用于选择性 Hsp70 激活的半胱氨酸残基(Cys306)。Cys306 的共价修饰显着提高了 Hsp70 的活性,并显示出更令人满意的抗神经炎症作用。机制研究表明,手霉素对 Cys306 的修饰诱导别构调节,从而促进 Hsp70 的三磷酸腺苷水解能力,从而有效阻断后续的炎症信号通路。总之,我们的研究为通过专门针对功能半胱氨酸残基直接药理学激活 Hsp70 提供了一些见解,从而为以较少不良副作用准确调节人类神经炎症发病机制提供了有力工具。