Suppr超能文献

一种新的寄生于直翅目的铁线虫,新物种,以及对其的重新描述和来自台湾的新宿主记录(线虫纲,铁线虫目)

A new orthopteran-parasitizing horsehair worm, sp. n., with a redescription of and novel host records from Taiwan (Nematomorpha, Gordiida).

作者信息

Chiu Ming-Chung, Huang Chin-Gi, Wu Wen-Jer, Shiao Shiuh-Feng

机构信息

Department of Entomology, National Taiwan University, Taipei 106, Taiwan.

Department of Earth and Life Science, University of Taipei, Taipei 100, Taiwan.

出版信息

Zookeys. 2017 Jul 6(683):1-23. doi: 10.3897/zookeys.683.12673. eCollection 2017.

Abstract

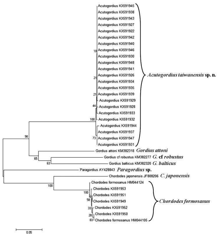
A description of a new species of horsehair worm, , a redescription of , and novel host records for the latter are provided. is morphologically similar to with moderately flat areoles on its tail tips, but is distinguishable by small mid-body ornamentations. Despite the distinct differences in the post-cloacal crescents between 14 male samples, their conspecific status, along with that of nine female samples, was upheld by a phylogenetic comparison of partial cytochrome oxidase subunit I (COI) sequences. is another common horsehair worm species in Taiwan, which was previously believed to specifically parasitize mantids. However, in this study, five were observed emerging from an mantid, and two long-horned grasshopper hosts ( sp. and ). These five worms showed high degrees of similarity in COI sequences and morphology, but one of these individuals bore abnormal crowned areoles, which has never been observed in , and may be attributed to the incomplete development of this particular individual.

摘要

本文提供了一种新的马鬃蠕虫物种的描述,对[物种名称2]的重新描述,以及后者的新宿主记录。[物种名称1]在形态上与[物种名称2]相似,其尾尖有适度扁平的小分区,但可通过身体中部的小装饰来区分。尽管14个雄性样本的泄殖腔后新月形存在明显差异,但通过部分细胞色素氧化酶亚基I(COI)序列的系统发育比较,它们与9个雌性样本的同种地位得到了支持。[物种名称2]是台湾另一种常见的马鬃蠕虫物种,以前被认为专门寄生于[螳螂物种名称]螳螂。然而,在本研究中,观察到有5条[物种名称2]从[另一种螳螂物种名称]螳螂以及两个长角蚱蜢宿主([蚱蜢物种名称1]和[蚱蜢物种名称2])中出现。这5条蠕虫在COI序列和形态上显示出高度相似性,但其中一条个体带有异常的冠状小分区,这在[物种名称2]中从未观察到,可能归因于该特定个体的发育不完全。

https://cdn.ncbi.nlm.nih.gov/pmc/blobs/25ce/5523353/a390d6dd79a7/zookeys-683-001-g001.jpg

文献检索

告别复杂PubMed语法,用中文像聊天一样搜索,搜遍4000万医学文献。AI智能推荐,让科研检索更轻松。

立即免费搜索

文件翻译

保留排版,准确专业,支持PDF/Word/PPT等文件格式,支持 12+语言互译。

免费翻译文档

深度研究

AI帮你快速写综述,25分钟生成高质量综述,智能提取关键信息,辅助科研写作。

立即免费体验