• 文献检索
  • 文档翻译
  • 深度研究
  • 学术资讯
  • Suppr Zotero 插件Zotero 插件
  • 邀请有礼
  • 套餐&价格
  • 历史记录
应用&插件
Suppr Zotero 插件Zotero 插件浏览器插件Mac 客户端Windows 客户端微信小程序
定价
高级版会员购买积分包购买API积分包
服务
文献检索文档翻译深度研究API 文档MCP 服务
关于我们
关于 Suppr公司介绍联系我们用户协议隐私条款
关注我们

Suppr 超能文献

核心技术专利:CN118964589B侵权必究
粤ICP备2023148730 号-1Suppr @ 2026

文献检索

告别复杂PubMed语法,用中文像聊天一样搜索,搜遍4000万医学文献。AI智能推荐,让科研检索更轻松。

立即免费搜索

文件翻译

保留排版,准确专业,支持PDF/Word/PPT等文件格式,支持 12+语言互译。

免费翻译文档

深度研究

AI帮你快速写综述,25分钟生成高质量综述,智能提取关键信息,辅助科研写作。

立即免费体验

轻度寒冷诱导产热:BAT 和骨骼肌是协同作用的伙伴吗?

Mild cold induced thermogenesis: are BAT and skeletal muscle synergistic partners?

机构信息

School of Biotechnology, KIIT University, Campus-11, Bhubaneswar, Odisha 751024, India

Department of Physiology and Cell Biology, The Ohio State University, College of Medicine, Columbus, OH 43210, U.S.A.

出版信息

Biosci Rep. 2017 Sep 27;37(5). doi: 10.1042/BSR20171087. Print 2017 Oct 31.

DOI:10.1042/BSR20171087
PMID:28831023
原文链接:https://pmc.ncbi.nlm.nih.gov/articles/PMC5617911/
Abstract

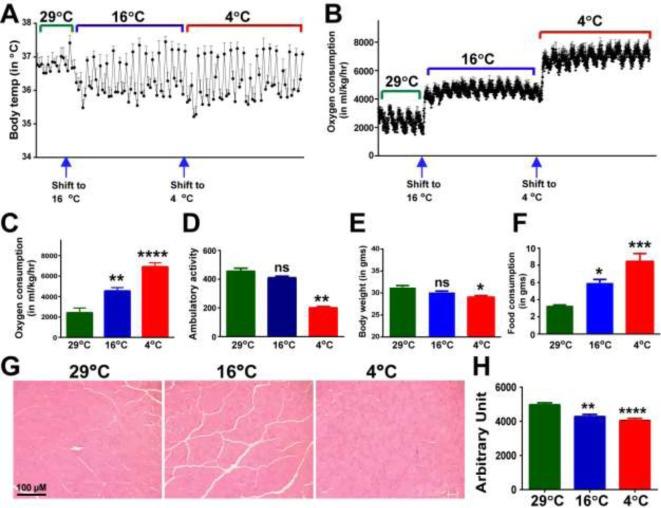
There are two well-described thermogenic sites; brown adipose tissue (BAT) and skeletal muscle, which utilize distinct mechanisms of heat production. In BAT, mitochondrial metabolism is the molecular basis of heat generation, while it serves only a secondary role in supplying energy for thermogenesis in muscle. Here, we wanted to document changes in mitochondrial ultrastructure in these two tissue types based upon adaptation to mild (16°C) and severe (4°C) cold in mice. When reared at thermoneutrality (29°C), mitochondria in both tissues were loosely packed with irregular cristae. Interestingly, adaptation to even mild cold initiated ultrastructural remodeling of mitochondria including acquisition of more elaborate cristae structure in both thermogenic sites. The shape of mitochondria in the BAT remained mostly circular, whereas the intermyofibrilar mitochondria in the skeletal muscle became more elongated and tubular. The most dramatic remodeling of mitochondrial architecture was observed upon adaptation to severe cold. In addition, we report cold-induced alteration in levels of humoral factors: fibroblast growth factor 21 (FGF21), IL1α, peptide YY (PYY), tumor necrosis factor α (TNFα), and interleukin 6 (IL6) were all induced whereas both insulin and leptin were down-regulated. In summary, adaptation to cold leads to enhanced cristae formation in mitochondria in skeletal muscle as well as the BAT. Further, the present study indicates that circulating cytokines might play an important role in the synergistic recruitment of the thermogenic program including cross-talk between muscle and BAT.

摘要

有两个被充分描述的产热部位

棕色脂肪组织(BAT)和骨骼肌,它们利用不同的产热机制。在 BAT 中,线粒体代谢是产热的分子基础,而在肌肉中,它仅作为产热的能量供应的次要作用。在这里,我们想根据小鼠在温和(16°C)和严重(4°C)寒冷条件下的适应情况,记录这两种组织中线粒体超微结构的变化。在热中性(29°C)条件下培养时,两种组织中的线粒体结构松散,嵴不规则。有趣的是,即使是轻度寒冷的适应也会引发线粒体的超微结构重塑,包括在两个产热部位获得更精细的嵴结构。BAT 中的线粒体形状大多保持圆形,而骨骼肌中的肌间线粒体变得更长和管状。在适应严重寒冷时,观察到线粒体结构的最大重塑。此外,我们报告了寒冷诱导的体液因子水平的变化:成纤维细胞生长因子 21(FGF21)、IL1α、肽 YY(PYY)、肿瘤坏死因子α(TNFα)和白细胞介素 6(IL6)均被诱导,而胰岛素和瘦素均下调。总之,寒冷适应导致骨骼肌和 BAT 中线粒体嵴的形成增强。此外,本研究表明,循环细胞因子可能在协同招募产热程序中发挥重要作用,包括肌肉和 BAT 之间的串扰。

https://cdn.ncbi.nlm.nih.gov/pmc/blobs/b07d/5617911/13a44ebc64f0/bsr-37-bsr20171087-g4.jpg
https://cdn.ncbi.nlm.nih.gov/pmc/blobs/b07d/5617911/1b2e48b79d63/bsr-37-bsr20171087-g1.jpg
https://cdn.ncbi.nlm.nih.gov/pmc/blobs/b07d/5617911/fe7f6dc1f335/bsr-37-bsr20171087-g2.jpg
https://cdn.ncbi.nlm.nih.gov/pmc/blobs/b07d/5617911/052b25e10f5b/bsr-37-bsr20171087-g3.jpg
https://cdn.ncbi.nlm.nih.gov/pmc/blobs/b07d/5617911/13a44ebc64f0/bsr-37-bsr20171087-g4.jpg
https://cdn.ncbi.nlm.nih.gov/pmc/blobs/b07d/5617911/1b2e48b79d63/bsr-37-bsr20171087-g1.jpg
https://cdn.ncbi.nlm.nih.gov/pmc/blobs/b07d/5617911/fe7f6dc1f335/bsr-37-bsr20171087-g2.jpg
https://cdn.ncbi.nlm.nih.gov/pmc/blobs/b07d/5617911/052b25e10f5b/bsr-37-bsr20171087-g3.jpg
https://cdn.ncbi.nlm.nih.gov/pmc/blobs/b07d/5617911/13a44ebc64f0/bsr-37-bsr20171087-g4.jpg

相似文献

1
Mild cold induced thermogenesis: are BAT and skeletal muscle synergistic partners?轻度寒冷诱导产热:BAT 和骨骼肌是协同作用的伙伴吗?
Biosci Rep. 2017 Sep 27;37(5). doi: 10.1042/BSR20171087. Print 2017 Oct 31.
2
Both brown adipose tissue and skeletal muscle thermogenesis processes are activated during mild to severe cold adaptation in mice.在小鼠从轻度到重度冷适应过程中,棕色脂肪组织和骨骼肌的产热过程均被激活。
J Biol Chem. 2017 Oct 6;292(40):16616-16625. doi: 10.1074/jbc.M117.790451. Epub 2017 Aug 9.
3
Increased Reliance on Muscle-based Thermogenesis upon Acute Minimization of Brown Adipose Tissue Function.在急性减少棕色脂肪组织功能后,对基于肌肉的产热的依赖性增加。
J Biol Chem. 2016 Aug 12;291(33):17247-57. doi: 10.1074/jbc.M116.728188. Epub 2016 Jun 13.
4
Recruitment of Muscle Genes as an Effect of Brown Adipose Tissue Ablation in Cold-Acclimated Brandt's Voles ().冷驯化布氏田鼠褐色脂肪组织消融募集肌肉基因的研究()。
Int J Mol Sci. 2022 Dec 25;24(1):342. doi: 10.3390/ijms24010342.
5
Four-week cold acclimation in adult humans shifts uncoupling thermogenesis from skeletal muscles to brown adipose tissue.成年人进行为期四周的冷适应后,解偶联产热从骨骼肌转移至棕色脂肪组织。
J Physiol. 2017 Mar 15;595(6):2099-2113. doi: 10.1113/JP273395. Epub 2017 Feb 5.
6
Mitophagy is required for brown adipose tissue mitochondrial homeostasis during cold challenge.自噬对于寒冷刺激时棕色脂肪组织中线粒体的动态平衡是必需的。
Sci Rep. 2018 May 29;8(1):8251. doi: 10.1038/s41598-018-26394-5.
7
Chronic cold acclimation increases thermogenic capacity, non-shivering thermogenesis and muscle citrate synthase activity in both wild-type and brown adipose tissue deficient mice.慢性冷适应增加了产热能力、非颤抖性产热和野生型及褐色脂肪组织缺失小鼠的肌肉柠檬酸合酶活性。
Comp Biochem Physiol A Mol Integr Physiol. 2012 Apr;161(4):395-400. doi: 10.1016/j.cbpa.2011.12.012. Epub 2011 Dec 29.
8
Lipid droplet remodeling and interaction with mitochondria in mouse brown adipose tissue during cold treatment.冷处理期间小鼠棕色脂肪组织中脂滴重塑及其与线粒体的相互作用
Biochim Biophys Acta. 2015 May;1853(5):918-28. doi: 10.1016/j.bbamcr.2015.01.020. Epub 2015 Feb 2.
9
Housing temperature affects the acute and chronic metabolic adaptations to exercise in mice.住房温度会影响小鼠对运动的急性和慢性代谢适应。
J Physiol. 2019 Sep;597(17):4581-4600. doi: 10.1113/JP278221. Epub 2019 Jul 11.
10
Translational Pharmacology and Physiology of Brown Adipose Tissue in Human Disease and Treatment.棕色脂肪组织在人类疾病与治疗中的转化药理学与生理学
Handb Exp Pharmacol. 2019;251:381-424. doi: 10.1007/164_2018_184.

引用本文的文献

1
Adipose Tissue Dysfunction Related to Climate Change and Air Pollution: Understanding the Metabolic Consequences.脂肪组织功能障碍与气候变化和空气污染有关:了解代谢后果。
Int J Mol Sci. 2024 Jul 18;25(14):7849. doi: 10.3390/ijms25147849.
2
Effect of Cold Adaptation on the State of Cardiovascular System and Cardiac Tolerance to Ischemia/Reperfusion Injury.冷适应对心血管系统状态和心脏对缺血/再灌注损伤的耐受性的影响。
Iran Biomed J. 2024 Mar 1;28(2&3):59-70. doi: 10.61186/ibj.3872.
3
Omics analysis of the effect of cold normal saline stress through gastric gavage on LPS induced mice.

本文引用的文献

1
Mitochondrial Patch Clamp of Beige Adipocytes Reveals UCP1-Positive and UCP1-Negative Cells Both Exhibiting Futile Creatine Cycling.米色脂肪细胞的线粒体膜片钳研究揭示UCP1阳性和UCP1阴性细胞均存在无效的肌酸循环。
Cell Metab. 2017 Apr 4;25(4):811-822.e4. doi: 10.1016/j.cmet.2017.03.002.
2
Effect of repeated forearm muscle cooling on the adaptation of skeletal muscle metabolism in humans.反复进行前臂肌肉冷却对人体骨骼肌代谢适应性的影响。
Int J Biometeorol. 2017 Jul;61(7):1261-1267. doi: 10.1007/s00484-016-1303-z. Epub 2017 Jan 12.
3
A nutritional perspective on UCP1-dependent thermogenesis.
通过灌胃给予冷生理盐水应激对脂多糖诱导的小鼠影响的组学分析。
Front Microbiol. 2023 Dec 14;14:1256748. doi: 10.3389/fmicb.2023.1256748. eCollection 2023.
4
Recent advancements in pharmacological strategies to modulate energy balance for combating obesity.调节能量平衡以对抗肥胖的药理学策略的最新进展。
RSC Med Chem. 2023 Jun 14;14(8):1429-1445. doi: 10.1039/d3md00107e. eCollection 2023 Aug 16.
5
Regulation of mitochondrial morphology and cristae architecture by the TLR4 pathway in human skeletal muscle.Toll样受体4(TLR4)通路对人骨骼肌线粒体形态和嵴结构的调控
Front Cell Dev Biol. 2023 Jun 26;11:1212779. doi: 10.3389/fcell.2023.1212779. eCollection 2023.
6
Effects of multi-organ crosstalk on the physiology and pathology of adipose tissue.多器官串扰对脂肪组织生理和病理的影响。
Front Endocrinol (Lausanne). 2023 Jun 13;14:1198984. doi: 10.3389/fendo.2023.1198984. eCollection 2023.
7
Transcriptomics Dissection of Calorie Restriction and Exercise Training in Brown Adipose Tissue and Skeletal Muscle.转录组学剖析热量限制和运动训练对棕色脂肪组织和骨骼肌的影响。
Nutrients. 2023 Feb 20;15(4):1047. doi: 10.3390/nu15041047.
8
Cold exposure alters lipid metabolism of skeletal muscle through HIF-1α-induced mitophagy.冷暴露通过 HIF-1α 诱导的线粒体自噬改变骨骼肌的脂质代谢。
BMC Biol. 2023 Feb 8;21(1):27. doi: 10.1186/s12915-023-01514-4.
9
Rats lacking Ucp1 present a novel translational tool for the investigation of thermogenic adaptation during cold challenge.缺乏 Ucp1 的大鼠为冷应激期间生热适应的研究提供了一种新的翻译工具。
Acta Physiol (Oxf). 2023 May;238(1):e13935. doi: 10.1111/apha.13935. Epub 2023 Feb 7.
10
Recruitment of Muscle Genes as an Effect of Brown Adipose Tissue Ablation in Cold-Acclimated Brandt's Voles ().冷驯化布氏田鼠褐色脂肪组织消融募集肌肉基因的研究()。
Int J Mol Sci. 2022 Dec 25;24(1):342. doi: 10.3390/ijms24010342.
关于解偶联蛋白1(UCP1)依赖性产热的营养视角。
Biochimie. 2017 Mar;134:99-117. doi: 10.1016/j.biochi.2016.12.014. Epub 2017 Jan 3.
4
Four-week cold acclimation in adult humans shifts uncoupling thermogenesis from skeletal muscles to brown adipose tissue.成年人进行为期四周的冷适应后,解偶联产热从骨骼肌转移至棕色脂肪组织。
J Physiol. 2017 Mar 15;595(6):2099-2113. doi: 10.1113/JP273395. Epub 2017 Feb 5.
5
UCP1, the mitochondrial uncoupling protein of brown adipocyte: A personal contribution and a historical perspective.UCP1,棕色脂肪细胞的线粒体解偶联蛋白:个人贡献与历史视角
Biochimie. 2017 Mar;134:3-8. doi: 10.1016/j.biochi.2016.10.018. Epub 2016 Dec 2.
6
Myokines and adipokines: Involvement in the crosstalk between skeletal muscle and adipose tissue.肌因子和脂因子:在骨骼肌和脂肪组织之间的串扰中的作用。
Cytokine Growth Factor Rev. 2017 Feb;33:73-82. doi: 10.1016/j.cytogfr.2016.10.003. Epub 2016 Oct 13.
7
Sarcolipin: A Key Thermogenic and Metabolic Regulator in Skeletal Muscle.肌脂蛋白:骨骼肌中关键的产热和代谢调节因子。
Trends Endocrinol Metab. 2016 Dec;27(12):881-892. doi: 10.1016/j.tem.2016.08.006. Epub 2016 Sep 13.
8
Quinacrine induces apoptosis in cancer cells by forming a functional bridge between TRAIL-DR5 complex and modulating the mitochondrial intrinsic cascade.喹吖因通过在肿瘤坏死因子相关凋亡诱导配体(TRAIL)-死亡受体5(DR5)复合物之间形成功能性桥梁并调节线粒体内在凋亡级联反应来诱导癌细胞凋亡。
Oncotarget. 2017 Jan 3;8(1):248-267. doi: 10.18632/oncotarget.11335.
9
Increased Reliance on Muscle-based Thermogenesis upon Acute Minimization of Brown Adipose Tissue Function.在急性减少棕色脂肪组织功能后,对基于肌肉的产热的依赖性增加。
J Biol Chem. 2016 Aug 12;291(33):17247-57. doi: 10.1074/jbc.M116.728188. Epub 2016 Jun 13.
10
Crosstalk between adipokines and myokines in fat browning.脂肪棕色化过程中脂肪因子和肌因子的串扰。
Acta Physiol (Oxf). 2017 Feb;219(2):362-381. doi: 10.1111/apha.12686. Epub 2016 Apr 20.