• 文献检索
  • 文档翻译
  • 深度研究
  • 学术资讯
  • Suppr Zotero 插件Zotero 插件
  • 邀请有礼
  • 套餐&价格
  • 历史记录
应用&插件
Suppr Zotero 插件Zotero 插件浏览器插件Mac 客户端Windows 客户端微信小程序
定价
高级版会员购买积分包购买API积分包
服务
文献检索文档翻译深度研究API 文档MCP 服务
关于我们
关于 Suppr公司介绍联系我们用户协议隐私条款
关注我们

Suppr 超能文献

核心技术专利:CN118964589B侵权必究
粤ICP备2023148730 号-1Suppr @ 2026

文献检索

告别复杂PubMed语法,用中文像聊天一样搜索,搜遍4000万医学文献。AI智能推荐,让科研检索更轻松。

立即免费搜索

文件翻译

保留排版,准确专业,支持PDF/Word/PPT等文件格式,支持 12+语言互译。

免费翻译文档

深度研究

AI帮你快速写综述,25分钟生成高质量综述,智能提取关键信息,辅助科研写作。

立即免费体验

白细胞介素-17A 通过 Wnt 信号通路抑制骨髓间充质干细胞的成骨分化。

IL-17A Inhibits Osteogenic Differentiation of Bone Mesenchymal Stem Cells via Wnt Signaling Pathway.

机构信息

Department of Stomatology, The 1st Affiliated Hospital of Chengdu Medical College, Chengdu, Sichuan, China (mainland).

Jindian Dendure Chain Group, Chengdu, Sichuan, China (mainland).

出版信息

Med Sci Monit. 2017 Aug 24;23:4095-4101. doi: 10.12659/msm.903027.

DOI:10.12659/msm.903027
PMID:28837545
原文链接:https://pmc.ncbi.nlm.nih.gov/articles/PMC5580517/
Abstract

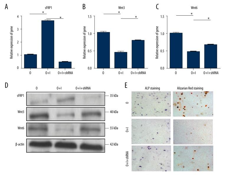
BACKGROUND Interleukin-17A (IL-17A) is not only an important modulator of inflammatory reactions, but also affects bone metabolism, which is involved in osteogenic differentiation of stem cells. However, the role and mechanism of IL-17A in osteogenic differentiation of bone mesenchymal stem cells (BMSCs) are not fully understood. In this study, we investigated the role and mechanism of IL-17A in osteogenic differentiation of BMSCs. MATERIAL AND METHODS The osteogenic differentiation of BMSCs was induced by osteoblast-induction medium with IL-17A or without IL-17A. The osteogenic differentiation of BMSCs was confirmed by the alkaline phosphatase and alizarin red staining. The lentiviral plasmid was used to construct the sFRP1-shRNA expression vector. The associated osteogenic differentiation marks (RUNX2, ALP, OPN), Wnt signaling pathway inhibitor (sFRP1), and modulators of Wnt signaling pathway (Wnt3, Wnt6) were detected by qRT-PCR and Western blot method. RESULTS The results showed that the addition of IL-17A inhibited osteogenic differentiation of BMSCs. IL-17A induced up-regulated expression of sFRP1 and down-regulated expression of Wnt3 and Wnt6 in BMSCs. In addition, sFRP1-shRNA abolished the inhibition effect of IL-17A in osteogenic differentiation of BMSCs and induced up-regulated expression of Wnt3 and Wnt6 in the Wnt signaling pathway in BMSCs. CONCLUSIONS Our findings show that IL-17A inhibits osteogenic differentiation of bone mesenchymal stem cells via the Wnt signaling pathway.

摘要

背景

白细胞介素-17A(IL-17A)不仅是炎症反应的重要调节剂,还影响骨代谢,参与干细胞的成骨分化。然而,IL-17A 在骨髓间充质干细胞(BMSCs)成骨分化中的作用和机制尚不完全清楚。在这项研究中,我们研究了 IL-17A 在 BMSCs 成骨分化中的作用和机制。

材料和方法

用含或不含 IL-17A 的成骨诱导培养基诱导 BMSCs 的成骨分化。通过碱性磷酸酶和茜素红染色来确认 BMSCs 的成骨分化。利用慢病毒质粒构建 sFRP1-shRNA 表达载体。通过 qRT-PCR 和 Western blot 方法检测相关成骨分化标志物(RUNX2、ALP、OPN)、Wnt 信号通路抑制剂(sFRP1)和 Wnt 信号通路调节剂(Wnt3、Wnt6)。

结果

结果表明,添加 IL-17A 抑制 BMSCs 的成骨分化。IL-17A 诱导 BMSCs 中 sFRP1 的表达上调,Wnt3 和 Wnt6 的表达下调。此外,sFRP1-shRNA 消除了 IL-17A 对 BMSCs 成骨分化的抑制作用,并诱导 Wnt 信号通路中 BMSCs 中 Wnt3 和 Wnt6 的表达上调。

结论

我们的研究结果表明,IL-17A 通过 Wnt 信号通路抑制骨髓间充质干细胞的成骨分化。

https://cdn.ncbi.nlm.nih.gov/pmc/blobs/109a/5580517/a58746bb1fc6/medscimonit-23-4095-g003.jpg
https://cdn.ncbi.nlm.nih.gov/pmc/blobs/109a/5580517/51c1bc3ebcfb/medscimonit-23-4095-g001.jpg
https://cdn.ncbi.nlm.nih.gov/pmc/blobs/109a/5580517/4ceb85e2ea9b/medscimonit-23-4095-g002.jpg
https://cdn.ncbi.nlm.nih.gov/pmc/blobs/109a/5580517/a58746bb1fc6/medscimonit-23-4095-g003.jpg
https://cdn.ncbi.nlm.nih.gov/pmc/blobs/109a/5580517/51c1bc3ebcfb/medscimonit-23-4095-g001.jpg
https://cdn.ncbi.nlm.nih.gov/pmc/blobs/109a/5580517/4ceb85e2ea9b/medscimonit-23-4095-g002.jpg
https://cdn.ncbi.nlm.nih.gov/pmc/blobs/109a/5580517/a58746bb1fc6/medscimonit-23-4095-g003.jpg

相似文献

1
IL-17A Inhibits Osteogenic Differentiation of Bone Mesenchymal Stem Cells via Wnt Signaling Pathway.白细胞介素-17A 通过 Wnt 信号通路抑制骨髓间充质干细胞的成骨分化。
Med Sci Monit. 2017 Aug 24;23:4095-4101. doi: 10.12659/msm.903027.
2
Silencing of Long Non-Coding RNA NONHSAT009968 Ameliorates the Staphylococcal Protein A-Inhibited Osteogenic Differentiation in Human Bone Mesenchymal Stem Cells.长链非编码RNA NONHSAT009968的沉默改善了葡萄球菌蛋白A对人骨髓间充质干细胞成骨分化的抑制作用。
Cell Physiol Biochem. 2016;39(4):1347-59. doi: 10.1159/000447839. Epub 2016 Sep 8.
3
[Mechanism of ring finger protein 11 regulating Akt signaling pathway to promote osteogenic differentiation of bone marrow mesenchymal stem cells].[环状泛素连接酶11调控Akt信号通路促进骨髓间充质干细胞成骨分化的机制]
Zhongguo Xiu Fu Chong Jian Wai Ke Za Zhi. 2022 Jan 15;36(1):102-110. doi: 10.7507/1002-1892.202107108.
4
Berberine promotes bone marrow-derived mesenchymal stem cells osteogenic differentiation via canonical Wnt/β-catenin signaling pathway.黄连素通过经典Wnt/β-连环蛋白信号通路促进骨髓间充质干细胞成骨分化。
Toxicol Lett. 2016 Jan 5;240(1):68-80. doi: 10.1016/j.toxlet.2015.10.007. Epub 2015 Oct 22.
5
Shuanglongjiegu pill promoted bone marrow mesenchymal stem cell osteogenic differentiation by regulating the miR-217/RUNX2 axis to activate Wnt/β-catenin pathway.双龙接骨丸通过调节 miR-217/RUNX2 轴激活 Wnt/β-连环蛋白通路促进骨髓间充质干细胞成骨分化。
J Orthop Surg Res. 2024 Oct 1;19(1):617. doi: 10.1186/s13018-024-05085-0.
6
Wnt/β-Catenin Pathway Is Involved in Cadmium-Induced Inhibition of Osteoblast Differentiation of Bone Marrow Mesenchymal Stem Cells.Wnt/β-连环蛋白通路参与镉诱导的骨髓间充质干细胞成骨分化抑制。
Int J Mol Sci. 2019 Mar 26;20(6):1519. doi: 10.3390/ijms20061519.
7
Interleukin-1β induces differentiation of human mesenchymal stem cells into osteoblasts via the Wnt-5a/receptor tyrosine kinase-like orphan receptor 2 pathway.白细胞介素-1β通过Wnt-5a/受体酪氨酸激酶样孤儿受体2途径诱导人间充质干细胞分化为成骨细胞。
Arthritis Rheum. 2012 Oct;64(10):3355-63. doi: 10.1002/art.34555.
8
Polydatin promotes the osteogenic differentiation of human bone mesenchymal stem cells by activating the BMP2-Wnt/β-catenin signaling pathway.虎杖苷通过激活 BMP2-Wnt/β-catenin 信号通路促进人骨髓间充质干细胞的成骨分化。
Biomed Pharmacother. 2019 Apr;112:108746. doi: 10.1016/j.biopha.2019.108746. Epub 2019 Mar 2.
9
Simvastatin induces osteogenic differentiation of MSCs via Wnt/β-catenin pathway to promote fracture healing.辛伐他汀通过 Wnt/β-连环蛋白通路诱导间充质干细胞成骨分化,促进骨折愈合。
Eur Rev Med Pharmacol Sci. 2018 May;22(9):2896-2905. doi: 10.26355/eurrev_201805_14992.
10
Decrease of MiR-31 induced by TNF-α inhibitor activates SATB2/RUNX2 pathway and promotes osteogenic differentiation in ethanol-induced osteonecrosis.TNF-α 抑制剂诱导的 miR-31 减少激活 SATB2/RUNX2 通路,促进乙醇诱导的骨坏死中的成骨分化。
J Cell Physiol. 2019 Apr;234(4):4314-4326. doi: 10.1002/jcp.27210. Epub 2018 Aug 21.

引用本文的文献

1
RANKL/OPG Axis and Bone Mineral Density in Pediatric Inflammatory Bowel Disease.RANKL/OPG轴与小儿炎症性肠病中的骨密度
J Clin Med. 2025 Aug 1;14(15):5440. doi: 10.3390/jcm14155440.
2
FGF7 as an essential mediator for the onset of ankylosing enthesitis related to psoriatic dermatitis.成纤维细胞生长因子7作为与银屑病性皮炎相关的强直性附着点炎发病的关键介质。
Life Sci Alliance. 2025 Feb 7;8(4). doi: 10.26508/lsa.202403073. Print 2025 Apr.
3
IL-17RA Signaling in Prx1+ Mesenchymal Cells Influences Fracture Healing in Mice.Prx1+ 间充质细胞中的 IL-17RA 信号传导影响小鼠骨折愈合。

本文引用的文献

1
Pretreatment with Bisphosphonate Enhances Osteogenesis of Bone Marrow Mesenchymal Stem Cells.双膦酸盐预处理可增强骨髓间充质干细胞的成骨作用。
Stem Cells Dev. 2017 Jan 15;26(2):123-132. doi: 10.1089/scd.2016.0173. Epub 2016 Oct 12.
2
CKIP-1 silencing promotes new bone formation in rat mandibular distraction osteogenesis.CKIP-1基因沉默促进大鼠下颌骨牵张成骨中的新骨形成。
Oral Surg Oral Med Oral Pathol Oral Radiol. 2017 Jan;123(1):e1-e9. doi: 10.1016/j.oooo.2016.07.013. Epub 2016 Jul 30.
3
Bone morphogenetic protein 2 promotes osteogenesis of bone marrow stromal cells in type 2 diabetic rats via the Wnt signaling pathway.
Int J Mol Sci. 2024 Mar 28;25(7):3751. doi: 10.3390/ijms25073751.
4
Systemic inflammatory and gut microbiota responses to fracture in young and middle-aged mice.年轻和中年小鼠骨折后的全身炎症和肠道微生物群反应。
Geroscience. 2023 Dec;45(6):3115-3129. doi: 10.1007/s11357-023-00963-7. Epub 2023 Oct 12.
5
Stimulating factors for regulation of osteogenic and chondrogenic differentiation of mesenchymal stem cells.间充质干细胞成骨与成软骨分化调控的刺激因素。
World J Stem Cells. 2023 May 26;15(5):369-384. doi: 10.4252/wjsc.v15.i5.369.
6
The Interleukine-17 Cytokine Family: Role in Development and Progression of Spondyloarthritis, Current and Potential Therapeutic Inhibitors.白细胞介素-17 细胞因子家族:在脊柱关节炎发展和进展中的作用、现有及潜在治疗性抑制剂
Biomedicines. 2023 Apr 30;11(5):1328. doi: 10.3390/biomedicines11051328.
7
Dynamic Changes of NCR Type 3 Innate Lymphoid Cells and Their Role in Mice with Bronchopulmonary Dysplasia.NCR 型 3 先天淋巴细胞的动态变化及其在支气管肺发育不良小鼠中的作用。
Inflammation. 2022 Apr;45(2):497-508. doi: 10.1007/s10753-021-01543-7. Epub 2022 Feb 4.
8
Regulation of the mesenchymal stem cell fate by interleukin-17: Implications in osteogenic differentiation.白细胞介素-17对间充质干细胞命运的调控:在成骨分化中的意义
World J Stem Cells. 2021 Nov 26;13(11):1696-1713. doi: 10.4252/wjsc.v13.i11.1696.
9
Interleukin-17A Interweaves the Skeletal and Immune Systems.白细胞介素-17A 将骨骼与免疫系统交织在一起。
Front Immunol. 2021 Feb 4;11:625034. doi: 10.3389/fimmu.2020.625034. eCollection 2020.
10
Genome-wide association study implicates novel loci and reveals candidate effector genes for longitudinal pediatric bone accrual.全基因组关联研究提示新的位点,并揭示了纵向儿童骨骼积累的候选效应基因。
Genome Biol. 2021 Jan 4;22(1):1. doi: 10.1186/s13059-020-02207-9.
骨形态发生蛋白2通过Wnt信号通路促进2型糖尿病大鼠骨髓间充质干细胞的成骨作用。
Int J Biochem Cell Biol. 2016 Nov;80:143-153. doi: 10.1016/j.biocel.2016.09.025. Epub 2016 Oct 1.
4
Overexpression of HSPA1A enhances the osteogenic differentiation of bone marrow mesenchymal stem cells via activation of the Wnt/β-catenin signaling pathway.HSPA1A的过表达通过激活Wnt/β-连环蛋白信号通路增强骨髓间充质干细胞的成骨分化。
Sci Rep. 2016 Jun 9;6:27622. doi: 10.1038/srep27622.
5
Chronic skin inflammation leads to bone loss by IL-17-mediated inhibition of Wnt signaling in osteoblasts.慢性皮肤炎症通过 IL-17 介导的成骨细胞中 Wnt 信号通路抑制导致骨丢失。
Sci Transl Med. 2016 Mar 16;8(330):330ra37. doi: 10.1126/scitranslmed.aad8996.
6
Increased sensitivity of rheumatoid synoviocytes to Schnurri-3 expression in TNF-α and IL-17A induced osteoblastic differentiation.类风湿性滑膜细胞对TNF-α和IL-17A诱导的成骨细胞分化中Schnurri-3表达的敏感性增加。
Bone. 2016 Jun;87:89-96. doi: 10.1016/j.bone.2016.04.008. Epub 2016 Apr 9.
7
Mesenchymal Stem Cells Ageing: Targeting the "Purinome" to Promote Osteogenic Differentiation and Bone Repair.间质干细胞衰老:靶向“嘌呤组”以促进成骨分化和骨修复。
J Cell Physiol. 2016 Sep;231(9):1852-61. doi: 10.1002/jcp.25303. Epub 2016 Feb 5.
8
The inhibition of periodontal ligament stem cells osteogenic differentiation by IL-17 is mediated via MAPKs.白细胞介素-17对牙周膜干细胞成骨分化的抑制作用是通过丝裂原活化蛋白激酶介导的。
Int J Biochem Cell Biol. 2016 Feb;71:92-101. doi: 10.1016/j.biocel.2015.12.007. Epub 2015 Dec 21.
9
[EFFECT OF WNT6 IN PROLIFERATION, DIFFERENTIATION, AND MIGRATION OF BONE MARROW MESENCHYMAL STEM CELLS].[WNT6对骨髓间充质干细胞增殖、分化及迁移的影响]
Zhongguo Xiu Fu Chong Jian Wai Ke Za Zhi. 2015 Jan;29(1):92-6.
10
MiR-26a functions oppositely in osteogenic differentiation of BMSCs and ADSCs depending on distinct activation and roles of Wnt and BMP signaling pathway.根据Wnt和BMP信号通路的不同激活和作用,miR-26a在骨髓间充质干细胞(BMSCs)和成脂干细胞(ADSCs)的成骨分化中发挥相反作用。
Cell Death Dis. 2015 Aug 6;6(8):e1851. doi: 10.1038/cddis.2015.221.