• 文献检索
  • 文档翻译
  • 深度研究
  • 学术资讯
  • Suppr Zotero 插件Zotero 插件
  • 邀请有礼
  • 套餐&价格
  • 历史记录
应用&插件
Suppr Zotero 插件Zotero 插件浏览器插件Mac 客户端Windows 客户端微信小程序
定价
高级版会员购买积分包购买API积分包
服务
文献检索文档翻译深度研究API 文档MCP 服务
关于我们
关于 Suppr公司介绍联系我们用户协议隐私条款
关注我们

Suppr 超能文献

核心技术专利:CN118964589B侵权必究
粤ICP备2023148730 号-1Suppr @ 2026

文献检索

告别复杂PubMed语法,用中文像聊天一样搜索,搜遍4000万医学文献。AI智能推荐,让科研检索更轻松。

立即免费搜索

文件翻译

保留排版,准确专业,支持PDF/Word/PPT等文件格式,支持 12+语言互译。

免费翻译文档

深度研究

AI帮你快速写综述,25分钟生成高质量综述,智能提取关键信息,辅助科研写作。

立即免费体验

鉴定猪流行性腹泻病毒刺突蛋白和包膜蛋白中的两个突变位点,其通过不同途径介导最佳细胞感染。

Identification of two mutation sites in spike and envelope proteins mediating optimal cellular infection of porcine epidemic diarrhea virus from different pathways.

作者信息

Sun Min, Ma Jiale, Yu Zeyanqiu, Pan Zihao, Lu Chengping, Yao Huochun

机构信息

College of Veterinary Medicine, Nanjing Agricultural University, Nanjing, Jiangsu, China.

出版信息

Vet Res. 2017 Aug 30;48(1):44. doi: 10.1186/s13567-017-0449-y.

DOI:10.1186/s13567-017-0449-y
PMID:28854955
原文链接:https://pmc.ncbi.nlm.nih.gov/articles/PMC5577753/
Abstract

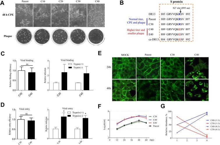
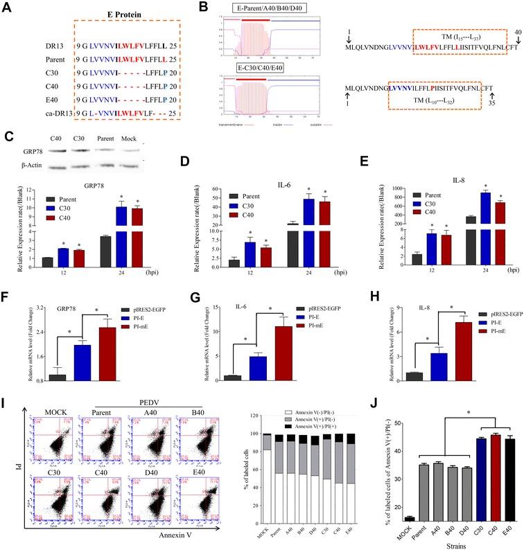
Entry of the α-coronavirus porcine epidemic diarrhea virus (PEDV) requires specific proteases to activate spike (S) protein for the membrane fusion of the virion to the host cell following receptor binding. Herein, PEDV isolate 85-7 could proliferate and induce cell-cell fusion in a trypsin independent manner on Vero cells, and eight homologous mutation strains were screened by continuous proliferation in the absence of trypsin on Vero cells. According to the whole genome sequence comparative analysis, we identified four major variations located in nonstructural protein 2, S, open reading frame 3, and envelope (E) genes, respectively. Comparative analyses of their genomic variations and proliferation characteristics identified a single mutation within the S2' cleavage site between C30 and C40 mutants: the substitution of conserved arginine (R) by a glycine (G) (R895G). This change resulted in weaker cell-cell fusion, smaller plaque morphology, higher virus titer and serious microfilament condensation. Further analysis confirmed that this mutation was responsible for optimal cell-adaptation, but not the determinant for trypsin-dependent entry of PEDV. Otherwise, a novel variation (16-20 aa deletion and an L25P mutation) in the transmembrane domain of the E protein affected multiple infection processes, including up-regulation of the production of the ER stress indicator GRP78, improving the expression of pro-inflammatory cytokines IL-6 and IL-8, and promoting apoptosis. The results of this study provide a better understanding of the potential mechanisms of viral functional proteins in PEDV replication, infection, and fitness.

摘要

α冠状病毒猪流行性腹泻病毒(PEDV)的进入需要特定蛋白酶来激活刺突(S)蛋白,以便在受体结合后使病毒粒子与宿主细胞发生膜融合。在此,PEDV分离株85-7能够在Vero细胞上以不依赖胰蛋白酶的方式增殖并诱导细胞-细胞融合,并且通过在Vero细胞上无胰蛋白酶的情况下连续传代筛选出了八个同源突变株。根据全基因组序列比较分析,我们分别在非结构蛋白2、S、开放阅读框3和包膜(E)基因中鉴定出四个主要变异。对它们的基因组变异和增殖特性进行比较分析,发现在C30和C40突变株之间的S2'切割位点内有一个单突变:保守的精氨酸(R)被甘氨酸(G)取代(R895G)。这种变化导致较弱的细胞-细胞融合、较小的蚀斑形态、较高的病毒滴度和严重的微丝凝聚。进一步分析证实,该突变是PEDV最佳细胞适应性的原因,但不是PEDV依赖胰蛋白酶进入的决定因素。此外,E蛋白跨膜结构域中的一个新变异(16-20个氨基酸缺失和一个L25P突变)影响了多个感染过程,包括上调内质网应激指标GRP78的产生、提高促炎细胞因子IL-6和IL-8的表达以及促进细胞凋亡。本研究结果有助于更好地理解PEDV复制、感染和适应性过程中病毒功能蛋白的潜在机制。

https://cdn.ncbi.nlm.nih.gov/pmc/blobs/0212/5577753/2502029ffe25/13567_2017_449_Fig5_HTML.jpg
https://cdn.ncbi.nlm.nih.gov/pmc/blobs/0212/5577753/e305ce8326b8/13567_2017_449_Fig1_HTML.jpg
https://cdn.ncbi.nlm.nih.gov/pmc/blobs/0212/5577753/cf9579a010d2/13567_2017_449_Fig2_HTML.jpg
https://cdn.ncbi.nlm.nih.gov/pmc/blobs/0212/5577753/7f4168c70e2b/13567_2017_449_Fig3_HTML.jpg
https://cdn.ncbi.nlm.nih.gov/pmc/blobs/0212/5577753/e184216cf473/13567_2017_449_Fig4_HTML.jpg
https://cdn.ncbi.nlm.nih.gov/pmc/blobs/0212/5577753/2502029ffe25/13567_2017_449_Fig5_HTML.jpg
https://cdn.ncbi.nlm.nih.gov/pmc/blobs/0212/5577753/e305ce8326b8/13567_2017_449_Fig1_HTML.jpg
https://cdn.ncbi.nlm.nih.gov/pmc/blobs/0212/5577753/cf9579a010d2/13567_2017_449_Fig2_HTML.jpg
https://cdn.ncbi.nlm.nih.gov/pmc/blobs/0212/5577753/7f4168c70e2b/13567_2017_449_Fig3_HTML.jpg
https://cdn.ncbi.nlm.nih.gov/pmc/blobs/0212/5577753/e184216cf473/13567_2017_449_Fig4_HTML.jpg
https://cdn.ncbi.nlm.nih.gov/pmc/blobs/0212/5577753/2502029ffe25/13567_2017_449_Fig5_HTML.jpg

相似文献

1
Identification of two mutation sites in spike and envelope proteins mediating optimal cellular infection of porcine epidemic diarrhea virus from different pathways.鉴定猪流行性腹泻病毒刺突蛋白和包膜蛋白中的两个突变位点,其通过不同途径介导最佳细胞感染。
Vet Res. 2017 Aug 30;48(1):44. doi: 10.1186/s13567-017-0449-y.
2
A Single Point Mutation Creating a Furin Cleavage Site in the Spike Protein Renders Porcine Epidemic Diarrhea Coronavirus Trypsin Independent for Cell Entry and Fusion.刺突蛋白中产生弗林蛋白酶切割位点的单点突变使猪流行性腹泻冠状病毒进入细胞和融合过程无需胰蛋白酶。
J Virol. 2015 Aug;89(15):8077-81. doi: 10.1128/JVI.00356-15. Epub 2015 May 13.
3
Porcine epidemic diarrhea virus S1 protein is the critical inducer of apoptosis.猪流行性腹泻病毒 S1 蛋白是细胞凋亡的关键诱导剂。
Virol J. 2018 Nov 7;15(1):170. doi: 10.1186/s12985-018-1078-4.
4
The Accessory Protein ORF3 Contributes to Porcine Epidemic Diarrhea Virus Replication by Direct Binding to the Spike Protein.ORF3 辅助蛋白通过直接结合刺突蛋白促进猪流行性腹泻病毒复制。
Viruses. 2018 Jul 28;10(8):399. doi: 10.3390/v10080399.
5
Isolation and characterization of Chinese porcine epidemic diarrhea virus with novel mutations and deletions in the S gene.分离并鉴定具有新型 S 基因缺失和突变的中国猪流行性腹泻病毒。
Vet Microbiol. 2018 Jul;221:81-89. doi: 10.1016/j.vetmic.2018.05.021. Epub 2018 Jun 6.
6
Deletion of a 197-Amino-Acid Region in the N-Terminal Domain of Spike Protein Attenuates Porcine Epidemic Diarrhea Virus in Piglets.删除刺突蛋白N端结构域中的一个197个氨基酸的区域可减弱仔猪猪流行性腹泻病毒的致病性。
J Virol. 2017 Jun 26;91(14). doi: 10.1128/JVI.00227-17. Print 2017 Jul 15.
7
Experimental infection of a US spike-insertion deletion porcine epidemic diarrhea virus in conventional nursing piglets and cross-protection to the original US PEDV infection.一株美国毒株缺失刺突蛋白插入序列的猪流行性腹泻病毒对常规饲养仔猪的实验性感染及对原始美国猪流行性腹泻病毒感染的交叉保护作用
Vet Res. 2015 Nov 20;46:134. doi: 10.1186/s13567-015-0278-9.
8
Molecular characteristics and pathogenic assessment of porcine epidemic diarrhoea virus isolates from the 2018 endemic outbreaks on Jeju Island, South Korea.韩国济州岛 2018 年地方性流行爆发中猪流行性腹泻病毒分离株的分子特征和致病评估。
Transbound Emerg Dis. 2019 Sep;66(5):1894-1909. doi: 10.1111/tbed.13219. Epub 2019 May 20.
9
The enhanced replication of an S-intact PEDV during coinfection with an S1 NTD-del PEDV in piglets.在仔猪中同时感染 S1 NTD-del PEDV 时,S 完整 PEDV 的复制能力增强。
Vet Microbiol. 2019 Jan;228:202-212. doi: 10.1016/j.vetmic.2018.11.025. Epub 2018 Nov 27.
10
Comparative Genomic Analysis of Classical and Variant Virulent Parental/Attenuated Strains of Porcine Epidemic Diarrhea Virus.猪流行性腹泻病毒经典毒株与变异毒株亲本/减毒株的比较基因组分析
Viruses. 2015 Oct 23;7(10):5525-38. doi: 10.3390/v7102891.

引用本文的文献

1
Isolation and pathogenicity of a variant porcine epidemic diarrhea virus field strain with high adaptability to Vero cell.一株对Vero细胞具有高适应性的变异型猪流行性腹泻病毒野毒株的分离与致病性
Front Vet Sci. 2025 Aug 26;12:1654230. doi: 10.3389/fvets.2025.1654230. eCollection 2025.
2
The effect of asparagine-13 in porcine epidemic diarrhea virus envelope protein on pathogenicity.猪流行性腹泻病毒包膜蛋白中天冬酰胺-13对致病性的影响。
Vet Res. 2025 Apr 19;56(1):84. doi: 10.1186/s13567-025-01511-1.
3
Molecular detection and evolutionary analysis of porcine epidemic diarrhea virus in Henan and Shaanxi provinces in China.

本文引用的文献

1
Isolation and characterization of porcine epidemic diarrhea virus associated with the 2014 disease outbreak in Mexico: case report.与2014年墨西哥疾病爆发相关的猪流行性腹泻病毒的分离与鉴定:病例报告
BMC Vet Res. 2016 Jun 29;12(1):132. doi: 10.1186/s12917-016-0763-z.
2
The epidermal growth factor receptor regulates cofilin activity and promotes transmissible gastroenteritis virus entry into intestinal epithelial cells.表皮生长因子受体调节丝切蛋白活性并促进传染性胃肠炎病毒进入肠上皮细胞。
Oncotarget. 2016 Mar 15;7(11):12206-21. doi: 10.18632/oncotarget.7723.
3
Suppression of type I interferon production by porcine epidemic diarrhea virus and degradation of CREB-binding protein by nsp1.
中国河南和陕西省猪流行性腹泻病毒的分子检测与进化分析
Arch Virol. 2024 Dec 17;170(1):20. doi: 10.1007/s00705-024-06201-5.
4
Genetic characteristics associated with the virulence of porcine epidemic diarrhea virus (PEDV) with a naturally occurring truncated ORF3 gene.与具有天然缺失的 ORF3 基因的猪流行性腹泻病毒(PEDV)毒力相关的遗传特征。
Vet Res. 2024 Sep 27;55(1):123. doi: 10.1186/s13567-024-01384-w.
5
Developing Next-Generation Live Attenuated Vaccines for Porcine Epidemic Diarrhea Using Reverse Genetic Techniques.利用反向遗传技术研发猪流行性腹泻下一代减毒活疫苗。
Vaccines (Basel). 2024 May 19;12(5):557. doi: 10.3390/vaccines12050557.
6
Coronavirus and the Cytoskeleton of Virus-Infected Cells.冠状病毒与病毒感染细胞的细胞骨架
Subcell Biochem. 2023;106:333-364. doi: 10.1007/978-3-031-40086-5_12.
7
Natural Evolution of Porcine Epidemic Diarrhea Viruses Isolated from Maternally Immunized Piglets.从母体免疫仔猪中分离出的猪流行性腹泻病毒的自然进化
Animals (Basel). 2023 May 26;13(11):1766. doi: 10.3390/ani13111766.
8
Deletion of a 7-amino-acid region in the porcine epidemic diarrhea virus envelope protein induces higher type I and III interferon responses and results in attenuation .缺失猪流行性腹泻病毒包膜蛋白中的 7 个氨基酸区域会诱导更高水平的 I 型和 III 型干扰素应答,并导致减毒。
J Virol. 2023 Sep 28;97(9):e0084723. doi: 10.1128/jvi.00847-23. Epub 2023 Sep 8.
9
Construction and immunogenicity of a trypsin-independent porcine epidemic diarrhea virus variant.构建并免疫分析一种胰蛋白酶非依赖性猪流行性腹泻病毒变异株。
Front Immunol. 2023 Mar 24;14:1165606. doi: 10.3389/fimmu.2023.1165606. eCollection 2023.
10
Interplay between swine enteric coronaviruses and host innate immune.猪肠道冠状病毒与宿主固有免疫之间的相互作用。
Front Vet Sci. 2022 Dec 22;9:1083605. doi: 10.3389/fvets.2022.1083605. eCollection 2022.
猪流行性腹泻病毒对I型干扰素产生的抑制作用以及nsp1对CREB结合蛋白的降解作用。
Virology. 2016 Feb;489:252-68. doi: 10.1016/j.virol.2015.12.010. Epub 2016 Jan 14.
4
First detection, clinical presentation and phylogenetic characterization of Porcine epidemic diarrhea virus in Austria.奥地利猪流行性腹泻病毒的首次检测、临床表现及系统发育特征分析
BMC Vet Res. 2015 Dec 30;11:310. doi: 10.1186/s12917-015-0624-1.
5
Porcine Epidemic Diarrhea Virus and Discovery of a Recombinant Swine Enteric Coronavirus, Italy.猪流行性腹泻病毒与一种重组猪肠道冠状病毒的发现,意大利
Emerg Infect Dis. 2016 Jan;22(1):83-7. doi: 10.3201/eid2201.150544.
6
Porcine epidemic diarrhea virus ORF3 gene prolongs S-phase, facilitates formation of vesicles and promotes the proliferation of attenuated PEDV.猪流行性腹泻病毒ORF3基因延长S期,促进囊泡形成并促进减毒猪流行性腹泻病毒的增殖。
Virus Genes. 2015 Dec;51(3):385-92. doi: 10.1007/s11262-015-1257-y. Epub 2015 Nov 4.
7
Comparative Genomic Analysis of Classical and Variant Virulent Parental/Attenuated Strains of Porcine Epidemic Diarrhea Virus.猪流行性腹泻病毒经典毒株与变异毒株亲本/减毒株的比较基因组分析
Viruses. 2015 Oct 23;7(10):5525-38. doi: 10.3390/v7102891.
8
Interaction between Flavivirus and Cytoskeleton during Virus Replication.黄病毒与细胞骨架在病毒复制过程中的相互作用。
Biomed Res Int. 2015;2015:427814. doi: 10.1155/2015/427814. Epub 2015 Aug 10.
9
Severe acute respiratory syndrome coronavirus E protein transports calcium ions and activates the NLRP3 inflammasome.严重急性呼吸综合征冠状病毒E蛋白转运钙离子并激活NLRP3炎性小体。
Virology. 2015 Nov;485:330-9. doi: 10.1016/j.virol.2015.08.010. Epub 2015 Aug 29.
10
A Single Point Mutation Creating a Furin Cleavage Site in the Spike Protein Renders Porcine Epidemic Diarrhea Coronavirus Trypsin Independent for Cell Entry and Fusion.刺突蛋白中产生弗林蛋白酶切割位点的单点突变使猪流行性腹泻冠状病毒进入细胞和融合过程无需胰蛋白酶。
J Virol. 2015 Aug;89(15):8077-81. doi: 10.1128/JVI.00356-15. Epub 2015 May 13.