Division of Pediatric Endocrinology and Diabetology, University Children's Hospital, CH-8032, Zurich, Switzerland.
Children's Research Center, University Children's Hospital, CH-8032, Zurich, Switzerland.
Nat Commun. 2017 Sep 7;8(1):480. doi: 10.1038/s41467-017-00566-9.
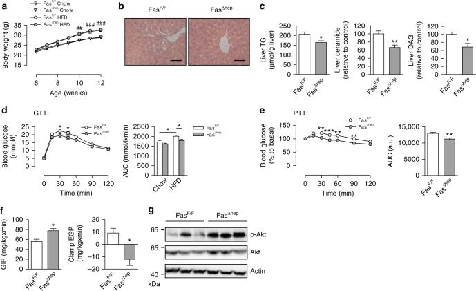
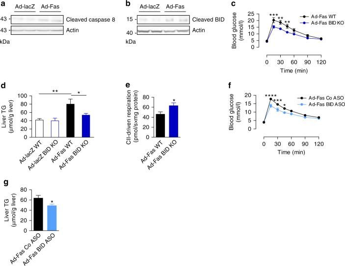
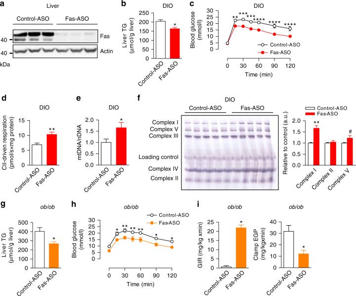
Nonalcoholic fatty liver disease is one of the most prevalent metabolic disorders and it tightly associates with obesity, type 2 diabetes, and cardiovascular disease. Reduced mitochondrial lipid oxidation contributes to hepatic fatty acid accumulation. Here, we show that the Fas cell surface death receptor (Fas/CD95/Apo-1) regulates hepatic mitochondrial metabolism. Hepatic Fas overexpression in chow-fed mice compromises fatty acid oxidation, mitochondrial respiration, and the abundance of mitochondrial respiratory complexes promoting hepatic lipid accumulation and insulin resistance. In line, hepatocyte-specific ablation of Fas improves mitochondrial function and ameliorates high-fat-diet-induced hepatic steatosis, glucose tolerance, and insulin resistance. Mechanistically, Fas impairs fatty acid oxidation via the BH3 interacting-domain death agonist (BID). Mice with genetic or pharmacological inhibition of BID are protected from Fas-mediated impairment of mitochondrial oxidation and hepatic steatosis. We suggest Fas as a potential novel therapeutic target to treat obesity-associated fatty liver and insulin resistance.Hepatic steatosis is a common disease closely associated with metabolic syndrome and insulin resistance. Here Item et al. show that Fas, a member of the TNF receptor superfamily, contributes to mitochondrial dysfunction, steatosis development, and insulin resistance under high fat diet.
非酒精性脂肪性肝病是最常见的代谢紊乱之一,它与肥胖、2 型糖尿病和心血管疾病密切相关。线粒体脂质氧化减少导致肝内脂肪酸堆积。在这里,我们表明 Fas 细胞表面死亡受体 (Fas/CD95/Apo-1) 调节肝线粒体代谢。在正常饮食喂养的小鼠中肝 Fas 的过表达会损害脂肪酸氧化、线粒体呼吸以及促进肝内脂质堆积和胰岛素抵抗的线粒体呼吸复合物的丰度。与此一致,肝细胞特异性 Fas 缺失可改善线粒体功能并改善高脂肪饮食诱导的肝脂肪变性、葡萄糖耐量和胰岛素抵抗。在机制上,Fas 通过 BH3 相互作用结构域死亡激动剂 (BID) 损害脂肪酸氧化。通过基因或药理学抑制 BID,可防止 Fas 介导的线粒体氧化和肝脂肪变性受损。我们提出 Fas 是治疗肥胖相关脂肪性肝病和胰岛素抵抗的潜在新治疗靶点。肝脂肪变性是一种常见疾病,与代谢综合征和胰岛素抵抗密切相关。在这里,Item 等人表明,肿瘤坏死因子受体超家族的成员 Fas 有助于高脂肪饮食下的线粒体功能障碍、脂肪变性发展和胰岛素抵抗。