Suppr超能文献

AAV-KLF7 促进脊髓损伤后的下行 propriospinal 神经元轴突可塑性。

AAV-KLF7 Promotes Descending Propriospinal Neuron Axonal Plasticity after Spinal Cord Injury.

机构信息

Department of Anatomy, Basic Medical College, China Medical University, Shenyang 110122, China.

Department of Anatomy, Mudanjiang College of Medicine, Mudanjiang 157011, China.

出版信息

Neural Plast. 2017;2017:1621629. doi: 10.1155/2017/1621629. Epub 2017 Aug 13.

Abstract

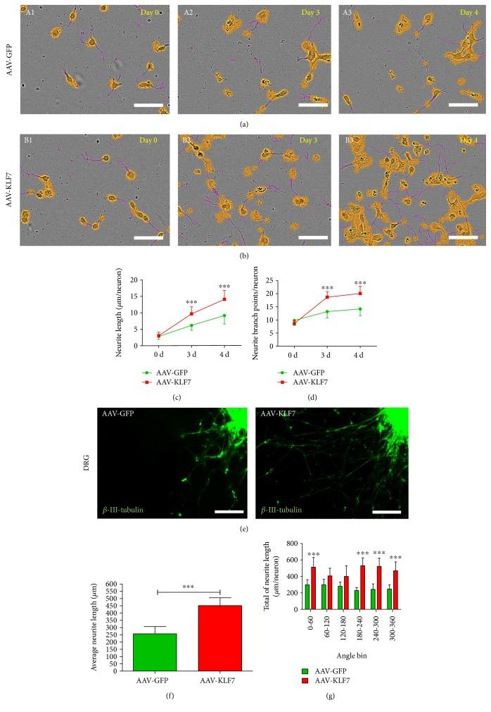
DPSN axons mediate and maintain a variety of normal spinal functions. Unsurprisingly, DPSN tracts have been shown to mediate functional recovery following SCI. KLF7 could contribute to CST axon plasticity after spinal cord injury. In the present study, we assessed whether KLF7 could effectively promote DPSN axon regeneration and synapse formation following SCI. An AAV-KLF7 construct was used to overexpress KLF7. , KLF7 and target proteins were successfully elevated and axonal outgrowth was enhanced. , young adult C57BL/6 mice received a T10 contusion followed by an AAV-KLF7 injection at the T7-9 levels above the lesion. Five weeks later, overexpression of KLF7 was expressed in DPSN. KLF7 and KLF7 target genes (NGF, TrkA, GAP43, and P0) were detectably increased in the injured spinal cord. Myelin sparring at the lesion site, DPSN axonal regeneration and synapse formation, muscle weight, motor endplate morphology, and functional parameters were all additionally improved by KLF7 treatment. Our findings suggest that KLF7 promotes DPSN axonal plasticity and the formation of synapses with motor neurons at the caudal spinal cord, leading to improved functional recovery and further supporting the potential of AAV-KLF7 as a therapeutic agent for spinal cord injury.

摘要

DPSN 轴突介导和维持多种正常的脊髓功能。毫不奇怪,DPSN 束已被证明可以在 SCI 后介导功能恢复。KLF7 可以促进脊髓损伤后 CST 轴突的可塑性。在本研究中,我们评估了 KLF7 是否可以有效地促进 SCI 后 DPSN 轴突再生和突触形成。使用 AAV-KLF7 构建体过表达 KLF7。结果表明,KLF7 和靶蛋白的表达水平显著升高,轴突生长得到增强。然后,年轻成年 C57BL/6 小鼠在 T10 挫伤后,在损伤上方的 T7-9 水平接受 AAV-KLF7 注射。5 周后,DPSN 中表达了 KLF7 的过表达。在损伤的脊髓中,KLF7 和 KLF7 靶基因(NGF、TrkA、GAP43 和 P0)的表达均有明显增加。KLF7 处理还改善了损伤部位的少突胶质细胞保留、DPSN 轴突再生和突触形成、肌肉重量、运动终板形态和功能参数。我们的研究结果表明,KLF7 促进了 DPSN 轴突的可塑性以及与脊髓尾部运动神经元形成突触,从而改善了功能恢复,并进一步支持 AAV-KLF7 作为脊髓损伤治疗剂的潜力。

https://cdn.ncbi.nlm.nih.gov/pmc/blobs/c5ea/5572611/111ac72ad936/NP2017-1621629.001.jpg

文献AI研究员

20分钟写一篇综述,助力文献阅读效率提升50倍。

立即体验

用中文搜PubMed

大模型驱动的PubMed中文搜索引擎

马上搜索

文档翻译

学术文献翻译模型,支持多种主流文档格式。

立即体验