Suppr超能文献

眼晶状体中的功能性淀粉样蛋白保护:α-晶状体蛋白分子伴侣活性在转变为淀粉样纤维后仍得以保留。

Functional Amyloid Protection in the Eye Lens: Retention of α-Crystallin Molecular Chaperone Activity after Modification into Amyloid Fibrils.

作者信息

Garvey Megan, Ecroyd Heath, Ray Nicholas J, Gerrard Juliet A, Carver John A

机构信息

CSL Limited, 45 Poplar Road, Parkville, VIC 3052, Australia.

School of Biological Sciences and the Illawarra Health and Medical Research Institute, University of Wollongong, Wollongong NSW 2522, Australia.

出版信息

Biomolecules. 2017 Sep 12;7(3):67. doi: 10.3390/biom7030067.

Abstract

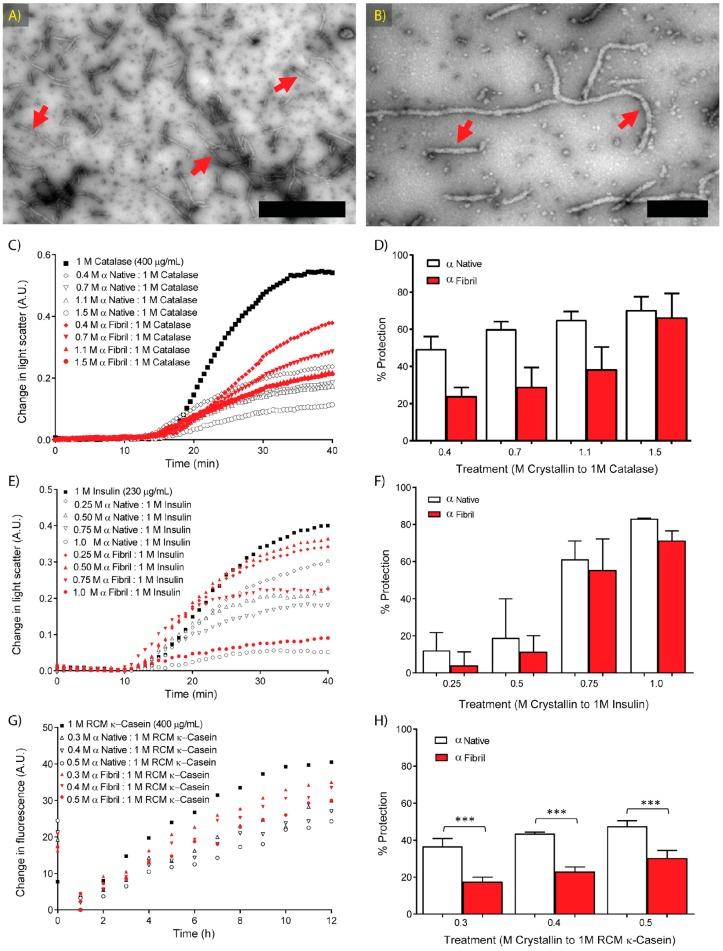
Amyloid fibril formation occurs from a wide range of peptides and proteins and is typically associated with a loss of protein function and/or a gain of toxic function, as the native structure of the protein undergoes major alteration to form a cross β-sheet array. It is now well recognised that some amyloid fibrils have a biological function, which has led to increased interest in the potential that these so-called functional amyloids may either retain the function of the native protein, or gain function upon adopting a fibrillar structure. Herein, we investigate the molecular chaperone ability of α-crystallin, the predominant eye lens protein which is composed of two related subunits αA- and αB-crystallin, and its capacity to retain and even enhance its chaperone activity after forming aggregate structures under conditions of thermal and chemical stress. We demonstrate that both eye lens α-crystallin and αB-crystallin (which is also found extensively outside the lens) retain, to a significant degree, their molecular chaperone activity under conditions of structural change, including after formation into amyloid fibrils and amorphous aggregates. The results can be related directly to the effects of aging on the structure and chaperone function of α-crystallin in the eye lens, particularly its ability to prevent crystallin protein aggregation and hence lens opacification associated with cataract formation.

摘要

淀粉样纤维的形成源于多种肽和蛋白质,通常与蛋白质功能丧失和/或毒性功能获得相关,因为蛋白质的天然结构会发生重大改变以形成交叉β-折叠阵列。现在人们已经充分认识到,一些淀粉样纤维具有生物学功能,这使得人们对这些所谓的功能性淀粉样蛋白可能保留天然蛋白质功能或在形成纤维状结构后获得功能的潜力产生了更大的兴趣。在此,我们研究了α-晶状体蛋白的分子伴侣能力,α-晶状体蛋白是眼晶状体中的主要蛋白质,由两个相关亚基αA-晶状体蛋白和αB-晶状体蛋白组成,以及它在热应激和化学应激条件下形成聚集结构后保留甚至增强其伴侣活性的能力。我们证明,眼晶状体α-晶状体蛋白和αB-晶状体蛋白(在晶状体之外也广泛存在)在结构变化条件下,包括形成淀粉样纤维和无定形聚集体后,在很大程度上保留了它们的分子伴侣活性。这些结果可以直接与衰老对眼晶状体中α-晶状体蛋白的结构和伴侣功能的影响相关联,特别是其防止晶状体蛋白聚集以及由此导致与白内障形成相关的晶状体混浊的能力。

https://cdn.ncbi.nlm.nih.gov/pmc/blobs/0cfd/5618248/f658c1a4dfe8/biomolecules-07-00067-g001.jpg

文献检索

告别复杂PubMed语法,用中文像聊天一样搜索,搜遍4000万医学文献。AI智能推荐,让科研检索更轻松。

立即免费搜索

文件翻译

保留排版,准确专业,支持PDF/Word/PPT等文件格式,支持 12+语言互译。

免费翻译文档

深度研究

AI帮你快速写综述,25分钟生成高质量综述,智能提取关键信息,辅助科研写作。

立即免费体验