Suppr超能文献

肝癌衍生的双向类卵圆细胞的发育作为研究分化过程中宿主与丙型肝炎病毒相互作用的模型。

Development of hepatoma-derived, bidirectional oval-like cells as a model to study host interactions with hepatitis C virus during differentiation.

作者信息

Ito Masahiko, Sun Suofeng, Fukuhara Takasuke, Suzuki Ryosuke, Tamai Miho, Yamauchi Toyohiko, Nakashima Kenji, Tagawa Yoh-Ichi, Okazaki Shigetoshi, Matsuura Yoshiharu, Wakita Takaji, Suzuki Tetsuro

机构信息

Department of Virology and Parasitology, Hamamatsu University School of Medicine, Shizuoka, Japan.

Department of Molecular Virology, Research Institute for Microbial Diseases, Osaka University, Osaka, Japan.

出版信息

Oncotarget. 2017 Jul 8;8(33):53899-53915. doi: 10.18632/oncotarget.19108. eCollection 2017 Aug 15.

Abstract

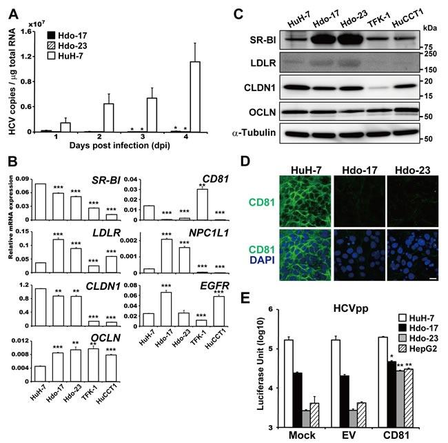
Directed differentiation of human stem cells including induced pluripotent stem cells into hepatic cells potentially leads to acquired susceptibility to hepatitis C virus (HCV) infection. However, cellular determinants that change their expression during cell reprogramming or hepatic differentiation and are pivotal for supporting the HCV life cycle remain unclear. In this study, by introducing a set of reprogramming factors, we established HuH-7-derived oval-like cell lines, Hdo-17 and -23, which possess features of bipotential liver precursors. Upon induction of hepatocyte differentiation, expression of mature hepatocyte markers and hepatoblast markers in cells increased and decreased, respectively. In contrast, in response to cholangiocytic differentiation induction, gene expression of epithelium markers increased and cells formed round cysts with a central luminal space. Hdo cells lost their susceptibility to HCV infection and viral RNA replication. Hepatic differentiation of Hdo cells potentially led to recovery of permissiveness to HCV RNA replication. Gene expression profiling showed that most host-cell factors known to be involved in the HCV life cycle, except CD81, are expressed in Hdo cells comparable to HuH-7 cells. HCV pseudoparticle infectivity was significantly but partially recovered by ectopic expression of CD81, suggesting possible involvement of additional unidentified factors in HCV entry. In addition, we identified miR200a-3p, which is highly expressed in Hdo cells and stem cells but poorly expressed in differentiated cells and mature hepatocytes, as a novel negative regulator of HCV replication. In conclusion, our results showed that epigenetic reprogramming of human hepatoma cells potentially changes their permissivity to HCV.

摘要

包括诱导多能干细胞在内的人类干细胞向肝细胞的定向分化可能导致对丙型肝炎病毒(HCV)感染的易感性增加。然而,在细胞重编程或肝脏分化过程中表达发生变化且对支持HCV生命周期至关重要的细胞决定因素仍不清楚。在本研究中,通过引入一组重编程因子,我们建立了源自HuH-7的类卵圆细胞系Hdo-17和-23,它们具有双潜能肝前体细胞的特征。在诱导肝细胞分化时,细胞中成熟肝细胞标志物和肝母细胞标志物的表达分别增加和减少。相反,在胆管细胞分化诱导下,上皮标志物的基因表达增加,细胞形成带有中央管腔空间的圆形囊肿。Hdo细胞失去了对HCV感染和病毒RNA复制的敏感性。Hdo细胞的肝脏分化可能导致对HCV RNA复制的易感性恢复。基因表达谱分析表明,除CD81外,大多数已知参与HCV生命周期的宿主细胞因子在Hdo细胞中的表达与HuH-7细胞相当。通过CD81的异位表达,HCV假病毒颗粒的感染性显著但部分恢复,这表明可能有其他未鉴定的因子参与HCV进入。此外,我们鉴定出miR200a-3p,它在Hdo细胞和干细胞中高表达,但在分化细胞和成熟肝细胞中低表达,是HCV复制的新型负调节因子。总之,我们的结果表明,人类肝癌细胞的表观遗传重编程可能会改变它们对HCV的易感性。

https://cdn.ncbi.nlm.nih.gov/pmc/blobs/a0e7/5589550/50077edebb07/oncotarget-08-53899-g001.jpg

相似文献

1
Development of hepatoma-derived, bidirectional oval-like cells as a model to study host interactions with hepatitis C virus during differentiation.
Oncotarget. 2017 Jul 8;8(33):53899-53915. doi: 10.18632/oncotarget.19108. eCollection 2017 Aug 15.
2
The susceptibility of human hepatoma-derived oval-like cells to hepatitis B virus infection.
Int J Clin Exp Pathol. 2018 Sep 1;11(9):4414-4422. eCollection 2018.
5
DDX60L Is an Interferon-Stimulated Gene Product Restricting Hepatitis C Virus Replication in Cell Culture.
J Virol. 2015 Oct;89(20):10548-68. doi: 10.1128/JVI.01297-15. Epub 2015 Aug 12.
6
Human hepatic stellate cells are not permissive for hepatitis C virus entry and replication.
Gut. 2015 Jun;64(6):957-65. doi: 10.1136/gutjnl-2013-305634. Epub 2014 Jul 25.
7
Use of human hepatocyte-like cells derived from induced pluripotent stem cells as a model for hepatocytes in hepatitis C virus infection.
Biochem Biophys Res Commun. 2011 Dec 9;416(1-2):119-24. doi: 10.1016/j.bbrc.2011.11.007. Epub 2011 Nov 10.
8
Production of infectious hepatitis C virus in primary cultures of human adult hepatocytes.
Gastroenterology. 2010 Oct;139(4):1355-64. doi: 10.1053/j.gastro.2010.06.058. Epub 2010 Jul 1.
9
Host cell responses induced by hepatitis C virus binding.
Hepatology. 2006 Jun;43(6):1326-36. doi: 10.1002/hep.21191.
10
Isolation and characterization of an Huh.7.5.1-derived cell clone highly permissive to hepatitis C virus.
Jpn J Infect Dis. 2015;68(2):81-8. doi: 10.7883/yoken.JJID.2014.231. Epub 2014 Nov 25.

引用本文的文献

本文引用的文献

3
Involvement of the 3' Untranslated Region in Encapsidation of the Hepatitis C Virus.
PLoS Pathog. 2016 Feb 11;12(2):e1005441. doi: 10.1371/journal.ppat.1005441. eCollection 2016 Feb.
4
Generation of functional hepatic cells from pluripotent stem cells.
J Stem Cell Res Ther. 2012 Aug 15;Suppl 10(8):1-7. doi: 10.4172/2157-7633.S10-008.
5
Novel permissive cell lines for complete propagation of hepatitis C virus.
J Virol. 2014 May;88(10):5578-94. doi: 10.1128/JVI.03839-13. Epub 2014 Mar 5.
6
Human hepatic progenitor cells express hematopoietic cell markers CD45 and CD109.
Int J Med Sci. 2013 Dec 21;11(1):65-79. doi: 10.7150/ijms.7426. eCollection 2014.
7
MiR-200, a new star miRNA in human cancer.
Cancer Lett. 2014 Mar 28;344(2):166-73. doi: 10.1016/j.canlet.2013.11.004. Epub 2013 Nov 19.
8
Production of single-round infectious chimeric flaviviruses with DNA-based Japanese encephalitis virus replicon.
J Gen Virol. 2014 Jan;95(Pt 1):60-65. doi: 10.1099/vir.0.058008-0. Epub 2013 Oct 4.
9
Signal peptidase complex subunit 1 participates in the assembly of hepatitis C virus through an interaction with E2 and NS2.
PLoS Pathog. 2013;9(8):e1003589. doi: 10.1371/journal.ppat.1003589. Epub 2013 Aug 29.
10
Hepatic cells derived from induced pluripotent stem cells of pigtail macaques support hepatitis C virus infection.
Gastroenterology. 2013 Nov;145(5):966-969.e7. doi: 10.1053/j.gastro.2013.07.026. Epub 2013 Jul 25.

文献AI研究员

20分钟写一篇综述,助力文献阅读效率提升50倍。

立即体验

用中文搜PubMed

大模型驱动的PubMed中文搜索引擎

马上搜索

文档翻译

学术文献翻译模型,支持多种主流文档格式。

立即体验