• 文献检索
  • 文档翻译
  • 深度研究
  • 学术资讯
  • Suppr Zotero 插件Zotero 插件
  • 邀请有礼
  • 套餐&价格
  • 历史记录
应用&插件
Suppr Zotero 插件Zotero 插件浏览器插件Mac 客户端Windows 客户端微信小程序
定价
高级版会员购买积分包购买API积分包
服务
文献检索文档翻译深度研究API 文档MCP 服务
关于我们
关于 Suppr公司介绍联系我们用户协议隐私条款
关注我们

Suppr 超能文献

核心技术专利:CN118964589B侵权必究
粤ICP备2023148730 号-1Suppr @ 2026

文献检索

告别复杂PubMed语法,用中文像聊天一样搜索,搜遍4000万医学文献。AI智能推荐,让科研检索更轻松。

立即免费搜索

文件翻译

保留排版,准确专业,支持PDF/Word/PPT等文件格式,支持 12+语言互译。

免费翻译文档

深度研究

AI帮你快速写综述,25分钟生成高质量综述,智能提取关键信息,辅助科研写作。

立即免费体验

子痫前期中胎盘印记紊乱导致人特异性早期滋养层标志物DLX5表达改变。

Disturbed Placental Imprinting in Preeclampsia Leads to Altered Expression of DLX5, a Human-Specific Early Trophoblast Marker.

作者信息

Zadora Julianna, Singh Manvendra, Herse Florian, Przybyl Lukasz, Haase Nadine, Golic Michaela, Yung Hong Wa, Huppertz Berthold, Cartwright Judith E, Whitley Guy, Johnsen Guro M, Levi Giovanni, Isbruch Annette, Schulz Herbert, Luft Friedrich C, Müller Dominik N, Staff Anne Cathrine, Hurst Laurence D, Dechend Ralf, Izsvák Zsuzsanna

机构信息

From Max Delbrück Center for Molecular Medicine in the Helmholtz Association, Berlin, Germany (J.Z., M.S., F.H., N.H., D.N.M., Z.I.); Experimental and Clinical Research Center, a joint cooperation between the Max-Delbrück Center for Molecular Medicine in the Helmholtz Association and the Charité-Universitätsmedizin Berlin, Germany (J.Z., F.H., L.P., N.H., M.G., H.S., F.C.L., D.N.M., R.D.); Berlin Institute of Health, Germany (J.Z., F.H., L.P., N.H., M.G., F.C.L., D.N.M., R.D., Z.I.); Department of Obstetrics and Department of Gynecology, Charité-Universitätsmedizin Berlin, Germany (M.G.); German Centre for Cardiovascular Research, partner site Berlin, Germany (N.H., D.N.M.); Centre for Trophoblast Research, University of Cambridge, UK (H.W.Y.); Institute of Cell Biology, Histology and Embryology, Medical University of Graz, Austria (B.H.); Molecular and Clinical Sciences Research Institute, St George's University of London, UK (J.E.C., G.W.); Division of Obstetrics and Gynaecology, Oslo University Hospital, Norway (G.M.J., A.C.S.); University of Oslo, Norway (G.M.J., A.C.S.); Évolution des Régulations Endocriniennes, Muséum Nationale d'Histoire Naturelle, Paris, France (G.L.); HELIOS-Klinikum, Berlin, Germany (A.I., R.D.); Cologne Center for Genomics, University of Cologne, Germany (H.S.); and Milner Centre for Evolution, Department of Biology and Biochemistry, University of Bath, UK (L.D.H.).

出版信息

Circulation. 2017 Nov 7;136(19):1824-1839. doi: 10.1161/CIRCULATIONAHA.117.028110. Epub 2017 Sep 13.

DOI:10.1161/CIRCULATIONAHA.117.028110
PMID:28904069
原文链接:
https://pmc.ncbi.nlm.nih.gov/articles/PMC5671803/
Abstract

BACKGROUND

Preeclampsia is a complex and common human-specific pregnancy syndrome associated with placental pathology. The human specificity provides both intellectual and methodological challenges, lacking a robust model system. Given the role of imprinted genes in human placentation and the vulnerability of imprinted genes to loss of imprinting changes, there has been extensive speculation, but no robust evidence, that imprinted genes are involved in preeclampsia. Our study aims to investigate whether disturbed imprinting contributes to preeclampsia.

METHODS

We first aimed to confirm that preeclampsia is a disease of the placenta by generating and analyzing genome-wide molecular data on well-characterized patient material. We performed high-throughput transcriptome analyses of multiple placenta samples from healthy controls and patients with preeclampsia. Next, we identified differentially expressed genes in preeclamptic placentas and intersected them with the list of human imprinted genes. We used bioinformatics/statistical analyses to confirm association between imprinting and preeclampsia and to predict biological processes affected in preeclampsia. Validation included epigenetic and cellular assays. In terms of human specificity, we established an in vitro invasion-differentiation trophoblast model. Our comparative phylogenetic analysis involved single-cell transcriptome data of human, macaque, and mouse preimplantation embryogenesis.

RESULTS

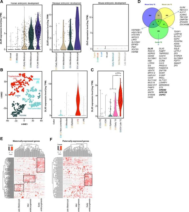
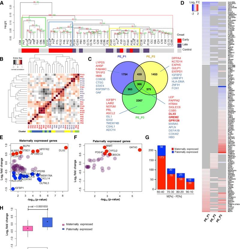
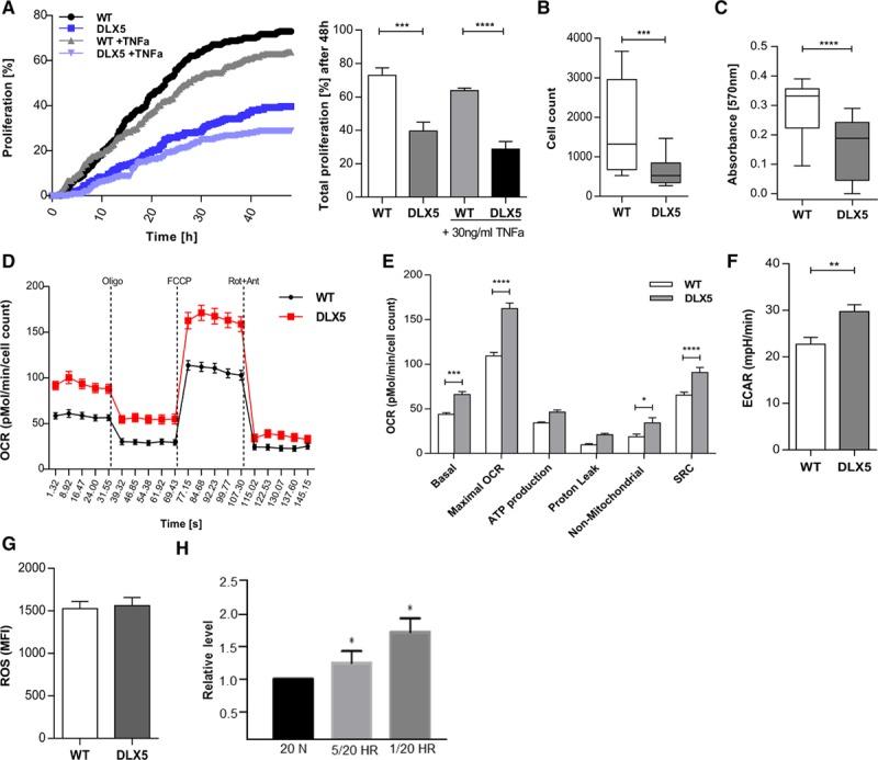
We found disturbed placental imprinting in preeclampsia and revealed potential candidates, including and , with poorly explored imprinted status and no prior association with preeclampsia. As a result of loss of imprinting, was upregulated in 69% of preeclamptic placentas. Levels of correlated with classic preeclampsia markers. DLX5 is expressed in human but not in murine trophoblast. The DLX5 phenotype resulted in reduced proliferation, increased metabolism, and endoplasmic reticulum stress-response activation in trophoblasts in vitro. The transcriptional profile of such cells mimics the transcriptome of preeclamptic placentas. Pan-mammalian comparative analysis identified as part of the human-specific regulatory network of trophoblast differentiation.

CONCLUSIONS

Our analysis provides evidence of a true association among disturbed imprinting, gene expression, and preeclampsia. As a result of disturbed imprinting, the upregulated affects trophoblast proliferation. Our in vitro model might fill a vital niche in preeclampsia research. Human-specific regulatory circuitry of might help explain certain aspects of preeclampsia.

摘要

背景

子痫前期是一种复杂且常见的人类特有的妊娠综合征,与胎盘病理相关。人类特异性带来了知识和方法上的挑战,因为缺乏强大的模型系统。鉴于印记基因在人类胎盘形成中的作用以及印记基因对印记丢失变化的易感性,人们进行了广泛的推测,但没有确凿证据表明印记基因与子痫前期有关。我们的研究旨在调查印记紊乱是否导致子痫前期。

方法

我们首先旨在通过生成和分析关于特征明确的患者材料的全基因组分子数据来确认子痫前期是一种胎盘疾病。我们对来自健康对照和子痫前期患者的多个胎盘样本进行了高通量转录组分析。接下来,我们在子痫前期胎盘中鉴定出差异表达基因,并将它们与人类印记基因列表进行比对。我们使用生物信息学/统计分析来确认印记与子痫前期之间的关联,并预测子痫前期中受影响的生物学过程。验证包括表观遗传学和细胞分析。就人类特异性而言,我们建立了一种体外侵袭 - 分化滋养层细胞模型。我们的比较系统发育分析涉及人类、猕猴和小鼠植入前胚胎发育的单细胞转录组数据。

结果

我们发现子痫前期存在胎盘印记紊乱,并揭示了潜在的候选基因,包括[具体基因1]和[具体基因2],其印记状态研究较少且之前与子痫前期无关联。由于印记丢失,[具体基因1]在69%的子痫前期胎盘中上调。[具体基因1]的水平与经典子痫前期标志物相关。DLX5在人类滋养层细胞中表达,但在鼠类滋养层细胞中不表达。DLX5表型导致体外滋养层细胞增殖减少、代谢增加以及内质网应激反应激活。此类细胞的转录谱模拟了子痫前期胎盘的转录组。全哺乳动物比较分析确定[具体基因2]是人类特异性滋养层细胞分化调控网络的一部分。

结论

我们的分析提供了印记紊乱、基因表达与子痫前期之间真实关联的证据。由于印记紊乱,上调的[具体基因1]影响滋养层细胞增殖。我们的体外模型可能填补子痫前期研究中的一个重要空白。[具体基因2]的人类特异性调控回路可能有助于解释子痫前期的某些方面。

https://cdn.ncbi.nlm.nih.gov/pmc/blobs/b7f2/5671803/96bb00e2dae9/cir-136-1824-g006.jpg
https://cdn.ncbi.nlm.nih.gov/pmc/blobs/b7f2/5671803/48a7786d8b66/cir-136-1824-g001.jpg
https://cdn.ncbi.nlm.nih.gov/pmc/blobs/b7f2/5671803/5c70bca58764/cir-136-1824-g002.jpg
https://cdn.ncbi.nlm.nih.gov/pmc/blobs/b7f2/5671803/1bdea03c0e9b/cir-136-1824-g003.jpg
https://cdn.ncbi.nlm.nih.gov/pmc/blobs/b7f2/5671803/6fb77d731319/cir-136-1824-g004.jpg
https://cdn.ncbi.nlm.nih.gov/pmc/blobs/b7f2/5671803/198863770380/cir-136-1824-g005.jpg
https://cdn.ncbi.nlm.nih.gov/pmc/blobs/b7f2/5671803/96bb00e2dae9/cir-136-1824-g006.jpg
https://cdn.ncbi.nlm.nih.gov/pmc/blobs/b7f2/5671803/48a7786d8b66/cir-136-1824-g001.jpg
https://cdn.ncbi.nlm.nih.gov/pmc/blobs/b7f2/5671803/5c70bca58764/cir-136-1824-g002.jpg
https://cdn.ncbi.nlm.nih.gov/pmc/blobs/b7f2/5671803/1bdea03c0e9b/cir-136-1824-g003.jpg
https://cdn.ncbi.nlm.nih.gov/pmc/blobs/b7f2/5671803/6fb77d731319/cir-136-1824-g004.jpg
https://cdn.ncbi.nlm.nih.gov/pmc/blobs/b7f2/5671803/198863770380/cir-136-1824-g005.jpg
https://cdn.ncbi.nlm.nih.gov/pmc/blobs/b7f2/5671803/96bb00e2dae9/cir-136-1824-g006.jpg

相似文献

1
Disturbed Placental Imprinting in Preeclampsia Leads to Altered Expression of DLX5, a Human-Specific Early Trophoblast Marker.子痫前期中胎盘印记紊乱导致人特异性早期滋养层标志物DLX5表达改变。
Circulation. 2017 Nov 7;136(19):1824-1839. doi: 10.1161/CIRCULATIONAHA.117.028110. Epub 2017 Sep 13.
2
Upregulation of METTL3 expression and m6A RNA methylation in placental trophoblasts in preeclampsia.上调 METTL3 在子痫前期胎盘滋养细胞中的表达和 m6A RNA 甲基化。
Placenta. 2021 Jan 1;103:43-49. doi: 10.1016/j.placenta.2020.10.016. Epub 2020 Oct 13.
3
Novel expression of EGFL7 in placental trophoblast and endothelial cells and its implication in preeclampsia.EGFL7在胎盘滋养层细胞和内皮细胞中的新表达及其在子痫前期中的意义。
Mech Dev. 2014 Aug;133:163-76. doi: 10.1016/j.mod.2014.04.001. Epub 2014 Apr 19.
4
Long non-coding RNA MALAT-1 is downregulated in preeclampsia and regulates proliferation, apoptosis, migration and invasion of JEG-3 trophoblast cells.长链非编码RNA MALAT-1在子痫前期中表达下调,并调节JEG-3滋养层细胞的增殖、凋亡、迁移和侵袭。
Int J Clin Exp Pathol. 2015 Oct 1;8(10):12718-27. eCollection 2015.
5
Laminin α4 (LAMA4) expression promotes trophoblast cell invasion, migration, and angiogenesis, and is lowered in preeclamptic placentas.层粘连蛋白α4(LAMA4)的表达促进滋养层细胞的侵袭、迁移和血管生成,且在子痫前期胎盘组织中表达降低。
Placenta. 2015 Aug;36(8):809-20. doi: 10.1016/j.placenta.2015.04.008. Epub 2015 May 21.
6
Differences in Placental Imprinted Gene Expression across Preeclamptic and Non-Preeclamptic Pregnancies.子痫前期和非子痫前期妊娠中胎盘印迹基因表达的差异。
Genes (Basel). 2020 Sep 29;11(10):1146. doi: 10.3390/genes11101146.
7
Trophoblast Cell Subtypes and Dysfunction in the Placenta of Individuals with Preeclampsia Revealed by Single‑Cell RNA Sequencing.单细胞 RNA 测序揭示子痫前期个体胎盘滋养细胞亚型和功能障碍。
Mol Cells. 2022 May 31;45(5):317-328. doi: 10.14348/molcells.2021.0211.
8
Trophoblast Side-Population Markers are Dysregulated in Preeclampsia and Fetal Growth Restriction.滋养层侧群标志物在子痫前期和胎儿生长受限中失调。
Stem Cell Rev Rep. 2024 Oct;20(7):1954-1970. doi: 10.1007/s12015-024-10764-w. Epub 2024 Jul 19.
9
The imprinted H19 gene regulates human placental trophoblast cell proliferation via encoding miR-675 that targets Nodal Modulator 1 (NOMO1).印迹基因 H19 通过编码靶向 Nodal 调节剂 1(NOMO1)的 miR-675 调控人胎盘滋养层细胞增殖。
RNA Biol. 2012 Jul;9(7):1002-10. doi: 10.4161/rna.20807. Epub 2012 Jul 1.
10
Downregulation of receptor tyrosine kinase-like orphan receptor 1 in preeclampsia placenta inhibits human trophoblast cell proliferation, migration, and invasion by PI3K/AKT/mTOR pathway accommodation.受体酪氨酸激酶样孤儿受体 1 在子痫前期胎盘组织中的下调通过 PI3K/AKT/mTOR 通路抑制人滋养细胞增殖、迁移和侵袭。
Placenta. 2019 Jul;82:17-24. doi: 10.1016/j.placenta.2019.05.002. Epub 2019 May 12.

引用本文的文献

1
Cell type and cell signalling innovations underlying mammalian pregnancy.哺乳动物妊娠背后的细胞类型和细胞信号转导创新。
Nat Ecol Evol. 2025 Jul 1. doi: 10.1038/s41559-025-02748-x.
2
Super-Enhancers in Placental Development and Diseases.胎盘发育与疾病中的超级增强子
J Dev Biol. 2025 Apr 9;13(2):11. doi: 10.3390/jdb13020011.
3
Extracellular Vesicles Alter Trophoblast Function in Pregnancies Complicated by COVID-19.细胞外囊泡改变新冠病毒感染合并妊娠中滋养层细胞的功能。

本文引用的文献

1
Allele-Specific Methylome and Transcriptome Analysis Reveals Widespread Imprinting in the Human Placenta.等位基因特异性甲基化组和转录组分析揭示人类胎盘广泛存在印记现象。
Am J Hum Genet. 2016 Nov 3;99(5):1045-1058. doi: 10.1016/j.ajhg.2016.08.021. Epub 2016 Oct 27.
2
A developmental coordinate of pluripotency among mice, monkeys and humans.在小鼠、猴子和人类中多能性的发育坐标。
Nature. 2016 Sep 1;537(7618):57-62. doi: 10.1038/nature19096. Epub 2016 Aug 24.
3
CD74-Downregulation of Placental Macrophage-Trophoblastic Interactions in Preeclampsia.
J Extracell Vesicles. 2025 Apr;14(4):e70051. doi: 10.1002/jev2.70051.
4
Increased circulating miR-155 identifies a subtype of preeclamptic patients.循环中miR-155水平升高可识别出子痫前期患者的一个亚型。
BMC Pregnancy Childbirth. 2025 Mar 19;25(1):319. doi: 10.1186/s12884-025-07424-3.
5
Activated PRDM1-CREBBP contributes to preeclampsia by regulating apoptosis and invasion of the human trophoblast cells.激活的PRDM1-CREBBP通过调节人滋养层细胞的凋亡和侵袭促进子痫前期。
iScience. 2024 Dec 3;27(12):111484. doi: 10.1016/j.isci.2024.111484. eCollection 2024 Dec 20.
6
Determining the effects of paternal obesity on sperm chromatin at histone H3 lysine 4 tri-methylation in relation to the placental transcriptome and cellular composition.确定父方肥胖对精子染色质中组蛋白H3赖氨酸4三甲基化的影响,及其与胎盘转录组和细胞组成的关系。
Elife. 2024 Nov 29;13:e83288. doi: 10.7554/eLife.83288.
7
Melatonin attenuates degenerative disc degression by downregulating DLX5 via the TGF/Smad2/3 pathway in nucleus pulposus cells.褪黑素通过在髓核细胞中经由TGF/Smad2/3信号通路下调DLX5来减轻椎间盘退变。
JOR Spine. 2024 Nov 13;7(4):e70014. doi: 10.1002/jsp2.70014. eCollection 2024 Dec.
8
Imprinting as Basis for Complex Evolutionary Novelties in Eutherians.印记现象作为真兽类复杂进化新特征的基础
Biology (Basel). 2024 Aug 31;13(9):682. doi: 10.3390/biology13090682.
9
Branching topology of the human embryo transcriptome revealed by Entropy Sort Feature Weighting.通过熵排序特征加权揭示的人类胚胎转录组的分支拓扑结构。
Development. 2024 Jun 1;151(11). doi: 10.1242/dev.202832. Epub 2024 Jun 13.
10
Exploring the role of exosomal MicroRNAs as potential biomarkers in preeclampsia.探讨外泌体 MicroRNAs 在子痫前期作为潜在生物标志物的作用。
Front Immunol. 2024 Mar 19;15:1385950. doi: 10.3389/fimmu.2024.1385950. eCollection 2024.
子痫前期中胎盘巨噬细胞-滋养层细胞相互作用的CD74下调
Circ Res. 2016 Jun 24;119(1):55-68. doi: 10.1161/CIRCRESAHA.116.308304. Epub 2016 May 19.
4
Single-Cell RNA-Seq Reveals Lineage and X Chromosome Dynamics in Human Preimplantation Embryos.单细胞RNA测序揭示人类植入前胚胎中的谱系和X染色体动态变化。
Cell. 2016 May 5;165(4):1012-26. doi: 10.1016/j.cell.2016.03.023. Epub 2016 Apr 7.
5
GATA3 inhibits GCM1 activity and trophoblast cell invasion.GATA3抑制GCM1活性和滋养层细胞侵袭。
Sci Rep. 2016 Feb 22;6:21630. doi: 10.1038/srep21630.
6
CXCR4, CXCR7, and CXCL12 are associated with trophoblastic cells apoptosis and linked to pathophysiology of severe preeclampsia.趋化因子受体4(CXCR4)、趋化因子受体7(CXCR7)和基质细胞衍生因子1(CXCL12)与滋养层细胞凋亡相关,并与重度子痫前期的病理生理学有关。
Exp Mol Pathol. 2016 Feb;100(1):184-91. doi: 10.1016/j.yexmp.2015.12.013. Epub 2015 Dec 22.
7
Dlx5 and Dlx6 control uterine adenogenesis during post-natal maturation: possible consequences for endometriosis.Dlx5和Dlx6在产后成熟过程中控制子宫腺生成:对子宫内膜异位症的潜在影响。
Hum Mol Genet. 2016 Jan 1;25(1):97-108. doi: 10.1093/hmg/ddv452. Epub 2015 Oct 28.
8
Preeclampsia, biomarkers, syncytiotrophoblast stress, and placental capacity.子痫前期、生物标志物、合体滋养层应激与胎盘功能
Am J Obstet Gynecol. 2015 Oct;213(4 Suppl):S9.e1, S9-11. doi: 10.1016/j.ajog.2015.08.003.
9
[Placental PHLDA2 gene imprinting in patients with pre-eclampsia].[子痫前期患者胎盘PHLDA2基因印记]
Sichuan Da Xue Xue Bao Yi Xue Ban. 2015 Jan;46(1):104-7, 128.
10
Implementation of the sFlt-1/PlGF ratio for prediction and diagnosis of pre-eclampsia in singleton pregnancy: implications for clinical practice.可溶性血管内皮生长因子受体-1/胎盘生长因子比值在单胎妊娠子痫前期预测和诊断中的应用:对临床实践的意义
Ultrasound Obstet Gynecol. 2015 Mar;45(3):241-6. doi: 10.1002/uog.14799.