Department of Otolaryngology-Head and Neck Surgery, Sun Yat-sen Memorial Hospital, Sun Yat-sen University, 107 Yanjiang West Road, Guangzhou 510120, China.
Guangdong Provincial Key Laboratory of Malignant Tumor Epigenetics and Gene Regulation, Sun Yat-sen Memorial Hospital, Sun Yat-sen University, Guangzhou 510120, China.
Cell Death Dis. 2017 Sep 14;8(9):e3047. doi: 10.1038/cddis.2017.402.
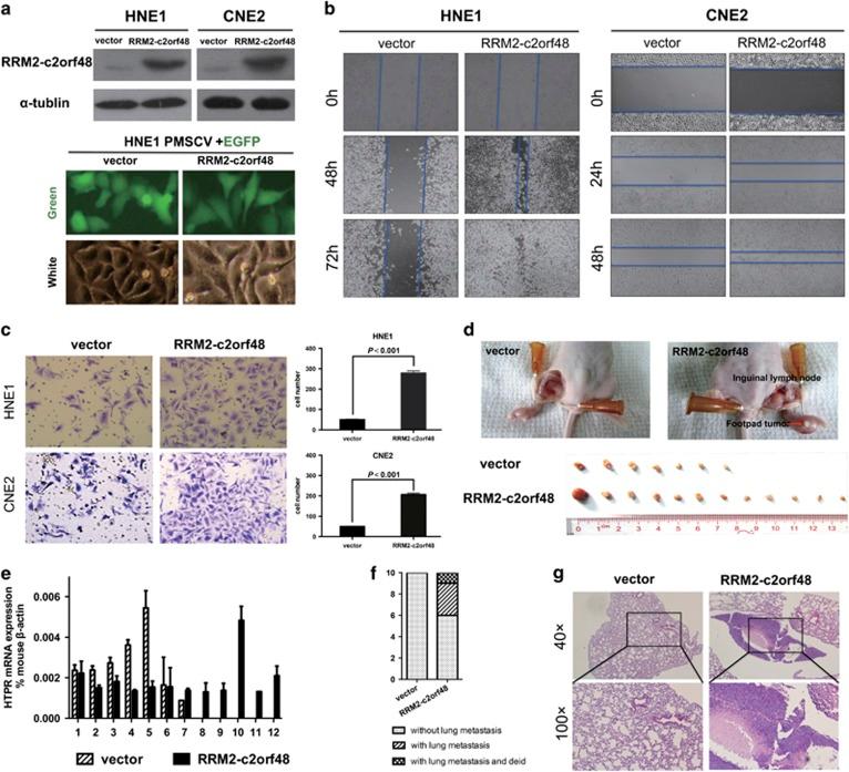
Recently, chimeric transcripts have been found to be associated with the pathogenesis and poor prognosis of malignant tumors. Through our preliminary experiment, a novel chimeric transcript called chimeric transcript RRM2-c2orf48 was detected in C666-1, a classical cell line of human nasopharyngeal carcinoma (NPC). Therefore, the objective of this study was to demonstrate the existence and expression of novel chimeric transcript RRM2-c2orf48 and to explore the main functions and mechanisms of RRM2-c2orf48 in NPC. In this study, the expression of RRM2-c2orf48 was evaluated in NPC cells and specimens. Effects of RRM2-c2orf48 on migration and invasive capacities were detected in vivo and vitro. Moreover, ways in which RRM2-c2orf48 increases the invasive capacities of NPC were explored. As a result, the presence of novel chimeric transcript RRM2-c2orf48 was confirmed in C666-1 by RT-PCR and sequencing, and it was a read-through between RRM2 and c2orf48 through the transcription of interchromosome. Higher expressions of novel RRM2-c2orf48 were detected in NPC cell lines and NPC tissue specimens relative to the controls and its expression was be statistically relevant to TNM staging. High level of RRM2-c2orf48 could increase the migration and invasive capacities of NPC cells, potentially as a result of NPC cell epithelial-mesenchymal transition. RRM2-c2orf48 could also enhance resistance of chemotherapy. In vivo, RRM2-c2orf48 could enhance lung and lymph node metastasis in nude mice. These results demonstrate that high levels of RRM2-c2orf48 expression may be a useful predictor of NPC patients of metastatic potency, presenting potential implications for NPC diagnosis and therapy.
最近,嵌合转录本被发现与恶性肿瘤的发病机制和预后不良有关。通过我们的初步实验,在经典的人鼻咽癌(NPC)细胞系 C666-1 中检测到一种新型嵌合转录本,称为嵌合转录本 RRM2-c2orf48。因此,本研究的目的是证明新型嵌合转录本 RRM2-c2orf48 的存在和表达,并探讨 RRM2-c2orf48 在 NPC 中的主要功能和机制。在本研究中,评估了 NPC 细胞和标本中 RRM2-c2orf48 的表达。在体内和体外检测 RRM2-c2orf48 对迁移和侵袭能力的影响。此外,还探讨了 RRM2-c2orf48 增加 NPC 侵袭能力的方式。结果通过 RT-PCR 和测序证实了新型嵌合转录本 RRM2-c2orf48 在 C666-1 中的存在,它是通过染色体间转录的 RRM2 和 c2orf48 之间的读通。与对照相比,新型 RRM2-c2orf48 在 NPC 细胞系和 NPC 组织标本中的表达水平更高,其表达与 TNM 分期具有统计学相关性。高水平的 RRM2-c2orf48 可以增加 NPC 细胞的迁移和侵袭能力,可能是 NPC 细胞上皮-间充质转化的结果。RRM2-c2orf48 还可以增强化疗的耐药性。在体内,RRM2-c2orf48 可以增强裸鼠肺和淋巴结转移。这些结果表明,高水平的 RRM2-c2orf48 表达可能是 NPC 患者转移潜能的有用预测指标,为 NPC 的诊断和治疗提供了潜在的意义。