• 文献检索
  • 文档翻译
  • 深度研究
  • 学术资讯
  • Suppr Zotero 插件Zotero 插件
  • 邀请有礼
  • 套餐&价格
  • 历史记录
应用&插件
Suppr Zotero 插件Zotero 插件浏览器插件Mac 客户端Windows 客户端微信小程序
定价
高级版会员购买积分包购买API积分包
服务
文献检索文档翻译深度研究API 文档MCP 服务
关于我们
关于 Suppr公司介绍联系我们用户协议隐私条款
关注我们

Suppr 超能文献

核心技术专利:CN118964589B侵权必究
粤ICP备2023148730 号-1Suppr @ 2026

文献检索

告别复杂PubMed语法,用中文像聊天一样搜索,搜遍4000万医学文献。AI智能推荐,让科研检索更轻松。

立即免费搜索

文件翻译

保留排版,准确专业,支持PDF/Word/PPT等文件格式,支持 12+语言互译。

免费翻译文档

深度研究

AI帮你快速写综述,25分钟生成高质量综述,智能提取关键信息,辅助科研写作。

立即免费体验

波形蛋白敲除导致小鼠亚内皮基底膜成分表达增加和颈动脉僵硬度增加。

Vimentin knockout results in increased expression of sub-endothelial basement membrane components and carotid stiffness in mice.

机构信息

Inserm, UMR_S 1116, Université de Lorraine, Nancy, France.

Sorbonne Universités, UPMC Univ Paris 06, INSERM ERL U1164, Institut Biologie Paris-Seine, Paris, CNRS, UMR 8256, France.

出版信息

Sci Rep. 2017 Sep 14;7(1):11628. doi: 10.1038/s41598-017-12024-z.

DOI:10.1038/s41598-017-12024-z
PMID:28912461
原文链接:https://pmc.ncbi.nlm.nih.gov/articles/PMC5599644/
Abstract

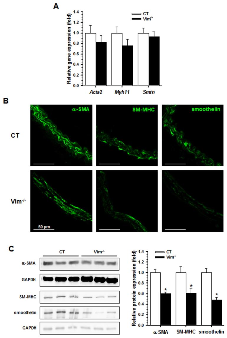
Intermediate filaments are involved in stress-related cell mechanical properties and in plasticity via the regulation of focal adhesions (FAs) and the actomyosin network. We investigated whether vimentin regulates endothelial cells (ECs) and vascular smooth muscle cells (SMCs) and thereby influences vasomotor tone and arterial stiffness. Vimentin knockout mice (Vim) exhibited increased expression of laminin, fibronectin, perlecan, collagen IV and VE-cadherin as well as von Willebrand factor deposition in the subendothelial basement membrane. Smooth muscle (SM) myosin heavy chain, α-SM actin and smoothelin were decreased in Vim mice. Electron microscopy revealed a denser endothelial basement membrane and increased SM cell-matrix interactions. Integrin α, talin and vinculin present in FAs were increased in Vim mice. Phosphorylated FA kinase and its targets Src and ERK1/2 were elevated in Vim mice. Knockout of vimentin, but not of synemin, resulted in increased carotid stiffness and contractility and endothelial dysfunction, independently of blood pressure and the collagen/elastin ratio. The increase in arterial stiffness in Vim mice likely involves vasomotor tone and endothelial basement membrane organization changes. At the tissue level, the results show the implication of FAs both in ECs and vascular SMCs in the role of vimentin in arterial stiffening.

摘要

中间丝参与与应激相关的细胞力学特性和通过调节黏着斑(FAs)和肌动球蛋白网络的可塑性。我们研究了中间丝是否调节内皮细胞(ECs)和血管平滑肌细胞(SMCs),从而影响血管舒缩功能和动脉僵硬。波形蛋白敲除小鼠(Vim)表现出层粘连蛋白、纤维连接蛋白、perlecan、胶原 IV 和 VE-钙粘蛋白的表达增加,以及血管内皮下基底膜中 von Willebrand 因子的沉积。Vim 小鼠中的平滑肌(SM)肌球蛋白重链、α-SM 肌动蛋白和 smoothelin 减少。电子显微镜显示出更密集的内皮基底膜和增加的 SM 细胞-基质相互作用。黏着斑中的整合素α、talin 和 vinculin 在 Vim 小鼠中增加。黏着斑激酶及其靶标 Src 和 ERK1/2 的磷酸化在 Vim 小鼠中升高。波形蛋白的敲除,而不是 synemin 的敲除,导致颈动脉僵硬和收缩性增加以及内皮功能障碍,独立于血压和胶原/弹性蛋白比例。Vim 小鼠中动脉僵硬的增加可能涉及血管舒缩功能和内皮基底膜组织变化。在组织水平上,结果表明黏着斑在 ECs 和血管平滑肌细胞中均涉及到波形蛋白在动脉僵硬中的作用。

https://cdn.ncbi.nlm.nih.gov/pmc/blobs/a702/5599644/5ebd0d8c56ef/41598_2017_12024_Fig7_HTML.jpg
https://cdn.ncbi.nlm.nih.gov/pmc/blobs/a702/5599644/916b52a751f6/41598_2017_12024_Fig1_HTML.jpg
https://cdn.ncbi.nlm.nih.gov/pmc/blobs/a702/5599644/177d70f5dce3/41598_2017_12024_Fig2_HTML.jpg
https://cdn.ncbi.nlm.nih.gov/pmc/blobs/a702/5599644/eff959fcb071/41598_2017_12024_Fig3_HTML.jpg
https://cdn.ncbi.nlm.nih.gov/pmc/blobs/a702/5599644/dc18914365ae/41598_2017_12024_Fig4_HTML.jpg
https://cdn.ncbi.nlm.nih.gov/pmc/blobs/a702/5599644/cf9b16c88b5c/41598_2017_12024_Fig5_HTML.jpg
https://cdn.ncbi.nlm.nih.gov/pmc/blobs/a702/5599644/9f8716a37433/41598_2017_12024_Fig6_HTML.jpg
https://cdn.ncbi.nlm.nih.gov/pmc/blobs/a702/5599644/5ebd0d8c56ef/41598_2017_12024_Fig7_HTML.jpg
https://cdn.ncbi.nlm.nih.gov/pmc/blobs/a702/5599644/916b52a751f6/41598_2017_12024_Fig1_HTML.jpg
https://cdn.ncbi.nlm.nih.gov/pmc/blobs/a702/5599644/177d70f5dce3/41598_2017_12024_Fig2_HTML.jpg
https://cdn.ncbi.nlm.nih.gov/pmc/blobs/a702/5599644/eff959fcb071/41598_2017_12024_Fig3_HTML.jpg
https://cdn.ncbi.nlm.nih.gov/pmc/blobs/a702/5599644/dc18914365ae/41598_2017_12024_Fig4_HTML.jpg
https://cdn.ncbi.nlm.nih.gov/pmc/blobs/a702/5599644/cf9b16c88b5c/41598_2017_12024_Fig5_HTML.jpg
https://cdn.ncbi.nlm.nih.gov/pmc/blobs/a702/5599644/9f8716a37433/41598_2017_12024_Fig6_HTML.jpg
https://cdn.ncbi.nlm.nih.gov/pmc/blobs/a702/5599644/5ebd0d8c56ef/41598_2017_12024_Fig7_HTML.jpg

相似文献

1
Vimentin knockout results in increased expression of sub-endothelial basement membrane components and carotid stiffness in mice.波形蛋白敲除导致小鼠亚内皮基底膜成分表达增加和颈动脉僵硬度增加。
Sci Rep. 2017 Sep 14;7(1):11628. doi: 10.1038/s41598-017-12024-z.
2
Inactivation of serum response factor contributes to decrease vascular muscular tone and arterial stiffness in mice.血清反应因子失活导致小鼠血管平滑肌张力降低和动脉僵硬度增加。
Circ Res. 2013 Mar 29;112(7):1035-45. doi: 10.1161/CIRCRESAHA.113.301076. Epub 2013 Feb 20.
3
Regulation of the association of alpha 6 beta 4 with vimentin intermediate filaments in endothelial cells.内皮细胞中α6β4与波形蛋白中间丝结合的调控。
Exp Cell Res. 2002 Nov 15;281(1):107-14. doi: 10.1006/excr.2002.5643.
4
Endothelial basement membrane laminin 511 is essential for shear stress response.内皮基底膜层粘连蛋白511对剪切应力反应至关重要。
EMBO J. 2017 Jan 17;36(2):183-201. doi: 10.15252/embj.201694756. Epub 2016 Dec 9.
5
Between Rho(k) and a hard place: the relation between vessel wall stiffness, endothelial contractility, and cardiovascular disease.在 Rho(k) 和困境之间:血管壁僵硬、内皮收缩性与心血管疾病的关系。
Circ Res. 2015 Feb 27;116(5):895-908. doi: 10.1161/CIRCRESAHA.116.305720.
6
Expression and adhesive properties of basement membrane proteins in cerebral capillary endothelial cell cultures.脑毛细血管内皮细胞培养中基底膜蛋白的表达及黏附特性
Cell Tissue Res. 2002 Oct;310(1):19-29. doi: 10.1007/s00441-002-0604-1. Epub 2002 Aug 24.
7
Organization of the cytoskeleton and the focal contacts of bovine aortic endothelial cells cultured on type I and III collagen.在I型和III型胶原蛋白上培养的牛主动脉内皮细胞的细胞骨架组织和粘着斑
J Histochem Cytochem. 1990 Jan;38(1):59-67. doi: 10.1177/38.1.1688450.
8
Absence of Endothelial ERα Results in Arterial Remodeling and Decreased Stiffness in Western Diet-Fed Male Mice.内皮细胞雌激素受体α缺失导致西方饮食喂养雄性小鼠的动脉重塑和硬度降低。
Endocrinology. 2017 Jun 1;158(6):1875-1885. doi: 10.1210/en.2016-1831.
9
Immunostaining of vascular, perivascular cells and stromal components in human placental villi.人胎盘绒毛中血管、血管周围细胞及基质成分的免疫染色
Cell Mol Biol (Noisy-le-grand). 1999 Feb;45(1):101-13.
10
Reorganization of structural proteins in vascular smooth muscle cells grown in collagen gel and basement membrane matrices (Matrigel): a comparison with their in situ counterparts.在胶原蛋白凝胶和基底膜基质(基质胶)中生长的血管平滑肌细胞结构蛋白的重组:与其原位对应物的比较。
J Struct Biol. 2001 Jan;133(1):43-54. doi: 10.1006/jsbi.2001.4327.

引用本文的文献

1
Stabilizing vimentin phosphorylation inhibits stem-like cell properties and metastasis of hybrid epithelial/mesenchymal carcinomas.稳定波形蛋白的磷酸化可抑制杂交上皮/间充质癌的干细胞样特性和转移。
Cell Rep. 2023 Dec 26;42(12):113470. doi: 10.1016/j.celrep.2023.113470. Epub 2023 Nov 20.
2
Soloxolone Methyl Reduces the Stimulatory Effect of Leptin on the Aggressive Phenotype of Murine Neuro2a Neuroblastoma Cells via the MAPK/ERK1/2 Pathway.甲基索罗索隆通过MAPK/ERK1/2信号通路降低瘦素对小鼠Neuro2a神经母细胞瘤细胞侵袭性表型的刺激作用。
Pharmaceuticals (Basel). 2023 Sep 27;16(10):1369. doi: 10.3390/ph16101369.
3

本文引用的文献

1
Vimentin Levels and Serine 71 Phosphorylation in the Control of Cell-Matrix Adhesions, Migration Speed, and Shape of Transformed Human Fibroblasts.波形蛋白水平和丝氨酸71磷酸化在调控转化人成纤维细胞的细胞-基质黏附、迁移速度及形态中的作用
Cells. 2017 Jan 22;6(1):2. doi: 10.3390/cells6010002.
2
Vimentin intermediate filaments control actin stress fiber assembly through GEF-H1 and RhoA.波形蛋白中间丝通过GEF-H1和RhoA控制肌动蛋白应力纤维组装。
J Cell Sci. 2017 Mar 1;130(5):892-902. doi: 10.1242/jcs.196881. Epub 2017 Jan 17.
3
SRF/myocardin: a novel molecular axis regulating vascular smooth muscle cell stiffening in hypertension.
Environmental stiffness restores mechanical homeostasis in vimentin-depleted cells.
环境刚度可恢复细胞中波形蛋白耗竭后的机械内稳态。
Sci Rep. 2023 Oct 26;13(1):18374. doi: 10.1038/s41598-023-44835-8.
4
Proactive and reactive roles of TGF-β in cancer.TGF-β 在癌症中的主动和被动作用。
Semin Cancer Biol. 2023 Oct;95:120-139. doi: 10.1016/j.semcancer.2023.08.002. Epub 2023 Aug 11.
5
Smooth muscle α integrins regulate vascular fibrosis via CD109 downregulation of TGF-β signalling.平滑肌α整合素通过CD109下调转化生长因子-β信号通路来调节血管纤维化。
Eur Heart J Open. 2023 Feb 16;3(2):oead010. doi: 10.1093/ehjopen/oead010. eCollection 2023 Mar.
6
Pulmonary Vascular Remodeling in Pulmonary Hypertension.肺动脉高压中的肺血管重塑
J Pers Med. 2023 Feb 19;13(2):366. doi: 10.3390/jpm13020366.
7
Gene and Protein Accumulation Changes Evoked in Porcine Aorta in Response to Feeding with Two Various Fructan Sources.两种不同果聚糖来源喂养对猪主动脉中基因和蛋白质积累变化的影响
Animals (Basel). 2022 Nov 14;12(22):3147. doi: 10.3390/ani12223147.
8
Links of Cytoskeletal Integrity with Disease and Aging.细胞骨架完整性与疾病和衰老的关联。
Cells. 2022 Sep 16;11(18):2896. doi: 10.3390/cells11182896.
9
Nuclear Mechanosensation and Mechanotransduction in Vascular Cells.血管细胞中的核机械感受与机械转导
Front Cell Dev Biol. 2022 Jun 17;10:905927. doi: 10.3389/fcell.2022.905927. eCollection 2022.
10
Roles of vimentin in health and disease.波形蛋白在健康和疾病中的作用。
Genes Dev. 2022 Apr 1;36(7-8):391-407. doi: 10.1101/gad.349358.122.
血清反应因子/心肌素:一种调节高血压中血管平滑肌细胞僵硬的新型分子轴。
Cardiovasc Res. 2017 Feb;113(2):120-122. doi: 10.1093/cvr/cvw253. Epub 2016 Dec 21.
4
Inhibition of SRF/myocardin reduces aortic stiffness by targeting vascular smooth muscle cell stiffening in hypertension.抑制血清反应因子/心肌素可通过靶向高血压中血管平滑肌细胞硬化来降低主动脉僵硬度。
Cardiovasc Res. 2017 Feb;113(2):171-182. doi: 10.1093/cvr/cvw222. Epub 2016 Oct 23.
5
Activation of Vascular Endothelial Growth Factor (VEGF) Receptor 2 Mediates Endothelial Permeability Caused by Cyclic Stretch.血管内皮生长因子(VEGF)受体2的激活介导循环拉伸引起的内皮通透性。
J Biol Chem. 2016 May 6;291(19):10032-45. doi: 10.1074/jbc.M115.690487. Epub 2016 Feb 16.
6
Central Artery Stiffness in Hypertension and Aging: A Problem With Cause and Consequence.高血压与衰老中的中心动脉僵硬度:一个因果相关的问题
Circ Res. 2016 Feb 5;118(3):379-81. doi: 10.1161/CIRCRESAHA.115.307722.
7
"Smooth Muscle Cell Stiffness Syndrome"-Revisiting the Structural Basis of Arterial Stiffness.“平滑肌细胞僵硬综合征”——重新审视动脉僵硬的结构基础
Front Physiol. 2015 Nov 18;6:335. doi: 10.3389/fphys.2015.00335. eCollection 2015.
8
Basement membrane stiffening promotes retinal endothelial activation associated with diabetes.基底膜硬化促进与糖尿病相关的视网膜内皮细胞活化。
FASEB J. 2016 Feb;30(2):601-11. doi: 10.1096/fj.15-277962. Epub 2015 Oct 6.
9
New concepts in basement membrane biology.基底膜生物学的新概念。
FEBS J. 2015 Dec;282(23):4466-79. doi: 10.1111/febs.13495. Epub 2015 Sep 21.
10
Performance comparison of ultrasound-based methods to assess aortic diameter and stiffness in normal and aneurysmal mice.基于超声的方法在评估正常和动脉瘤小鼠主动脉直径及硬度方面的性能比较。
PLoS One. 2015 May 29;10(5):e0129007. doi: 10.1371/journal.pone.0129007. eCollection 2015.