Suppr超能文献

基于内含肽介导的定点连接构建的胶质瘤双重靶向纳米杂合蛋白毒素用于多阶段增强递药

Glioma Dual-Targeting Nanohybrid Protein Toxin Constructed by Intein-Mediated Site-Specific Ligation for Multistage Booster Delivery.

机构信息

Shanghai Institute of Materia Medica, Chinese Academy of Sciences. 501 Haike Rd, Shanghai 201203, China.

University of Chinese Academy of Sciences. 19A Yuquan Road, Beijing 100049, China.

出版信息

Theranostics. 2017 Aug 15;7(14):3489-3503. doi: 10.7150/thno.20578. eCollection 2017.

Abstract

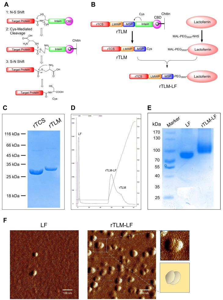
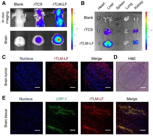
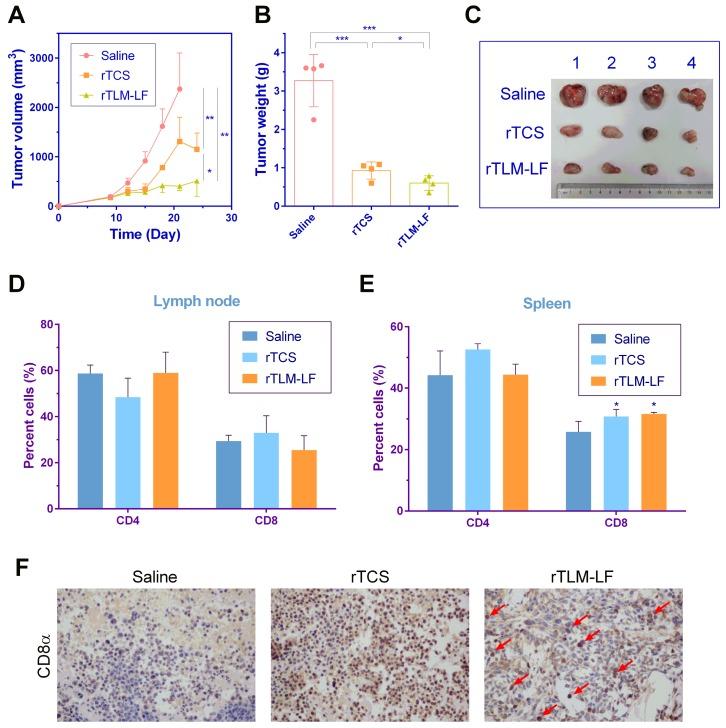
Malignant glioma is one of the most untreatable cancers because of the formidable blood-brain barrier (BBB), through which few therapeutics can penetrate and reach the tumors. Biologics have been booming in cancer therapy in the past two decades, but their application in brain tumor has long been ignored due to the impermeable nature of BBB against effective delivery of biologics. Indeed, it is a long unsolved problem for brain delivery of macromolecular drugs, which becomes the Holy Grail in medical and pharmaceutical sciences. Even assisting by targeting ligands, protein brain delivery still remains challenging because of the synthesis difficulties of ligand-modified proteins. Herein, we propose a rocket-like, multistage booster delivery system of a protein toxin, trichosanthin (TCS), for antiglioma treatment. TCS is a ribosome-inactivating protein with the potent activity against various solid tumors but lack of specific action and cell penetration ability. To overcome the challenge of its poor druggability and site-specific modification, intein-mediated ligation was applied, by which a gelatinase-cleavable peptide and cell-penetrating peptide (CPP)-fused recombinant TCS toxin can be site-specifically conjugated to lactoferrin (LF), thus constructing a BBB-penetrating, gelatinase-activatable cell-penetrating nanohybrid TCS toxin. This nanohybrid TCS system is featured by the multistage booster strategy for glioma dual-targeting delivery. First, LF can target to the BBB-overexpressing low-density lipoprotein receptor-related protein-1 (LRP-1), and assist with BBB penetration. Second, once reaching the tumor site, the gelatinase-cleavable peptide acts as a separator responsive to the glioma-associated matrix metalloproteinases (MMPs), thus releasing to the CPP-fused toxin. Third, CPP mediates intratumoral and intracellular penetration of TCS toxin, thereby enhancing its antitumor activity. The BBB penetration and MMP-2-activability of this delivery system were demonstrated. The antiglioma activity was evaluated in the subcutaneous and orthotopic animal models. Our work provides a useful protocol for improving the druggability of such class of protein toxins and promoting their application for targeted cancer therapy.

摘要

恶性脑胶质瘤是最难治疗的癌症之一,因为存在强大的血脑屏障(BBB),很少有治疗药物能够穿透并到达肿瘤部位。生物制剂在过去二十年的癌症治疗中蓬勃发展,但由于 BBB 对生物制剂的有效传递具有不可渗透性,其在脑肿瘤中的应用长期以来一直被忽视。事实上,对于大分子药物的脑部传递来说,这是一个长期未解决的问题,成为医学和药物科学的圣杯。即使通过靶向配体进行辅助,蛋白质的脑部传递仍然具有挑战性,因为配体修饰蛋白的合成困难。在此,我们提出了一种类似于火箭的、多阶段助推器蛋白质毒素(天花粉蛋白,TCS)的脑内传递系统,用于治疗脑胶质瘤。TCS 是一种核糖体失活蛋白,对各种实体瘤具有强大的活性,但缺乏特异性作用和细胞穿透能力。为了克服其较差的成药性和特异性修饰的挑战,应用了内含肽介导的连接,通过该方法,可将明胶酶可切割肽和细胞穿透肽(CPP)融合的重组 TCS 毒素特异性地连接到乳铁蛋白(LF)上,从而构建一种穿透血脑屏障、明胶酶激活、细胞穿透的纳米杂化 TCS 毒素。这种纳米杂化 TCS 系统的特点是具有用于脑胶质瘤双重靶向传递的多阶段助推器策略。首先,LF 可以靶向表达低密度脂蛋白受体相关蛋白-1(LRP-1)的 BBB,辅助穿透 BBB。其次,一旦到达肿瘤部位,明胶酶可切割肽作为响应脑肿瘤相关基质金属蛋白酶(MMPs)的分隔物,从而释放出与 CPP 融合的毒素。第三,CPP 介导 TCS 毒素的肿瘤内和细胞内穿透,从而增强其抗肿瘤活性。该传递系统的 BBB 穿透性和 MMP-2 激活能力得到了验证。在皮下和原位动物模型中评估了抗脑胶质瘤活性。我们的工作为提高此类蛋白质毒素的成药性和促进其在靶向癌症治疗中的应用提供了一个有用的方案。

https://cdn.ncbi.nlm.nih.gov/pmc/blobs/5a9d/5596438/93c6eb348b4d/thnov07p3489g001.jpg

文献AI研究员

20分钟写一篇综述,助力文献阅读效率提升50倍。

立即体验

用中文搜PubMed

大模型驱动的PubMed中文搜索引擎

马上搜索

文档翻译

学术文献翻译模型,支持多种主流文档格式。

立即体验