Suppr超能文献

CD38在骨髓瘤骨龛中的表达:使用抗CD38免疫疗法抑制破骨细胞形成的合理依据。

Expression of CD38 in myeloma bone niche: A rational basis for the use of anti-CD38 immunotherapy to inhibit osteoclast formation.

作者信息

Costa Federica, Toscani Denise, Chillemi Antonella, Quarona Valeria, Bolzoni Marina, Marchica Valentina, Vescovini Rosanna, Mancini Cristina, Martella Eugenia, Campanini Nicoletta, Schifano Chiara, Bonomini Sabrina, Accardi Fabrizio, Horenstein Alberto L, Aversa Franco, Malavasi Fabio, Giuliani Nicola

机构信息

Department of Medicine and Surgery, University of Parma, Parma, Italy.

Laboratory of Immunogenetics, Department of Medical Sciences and CeRMS, University of Torino, Torino, Italy.

出版信息

Oncotarget. 2017 May 16;8(34):56598-56611. doi: 10.18632/oncotarget.17896. eCollection 2017 Aug 22.

Abstract

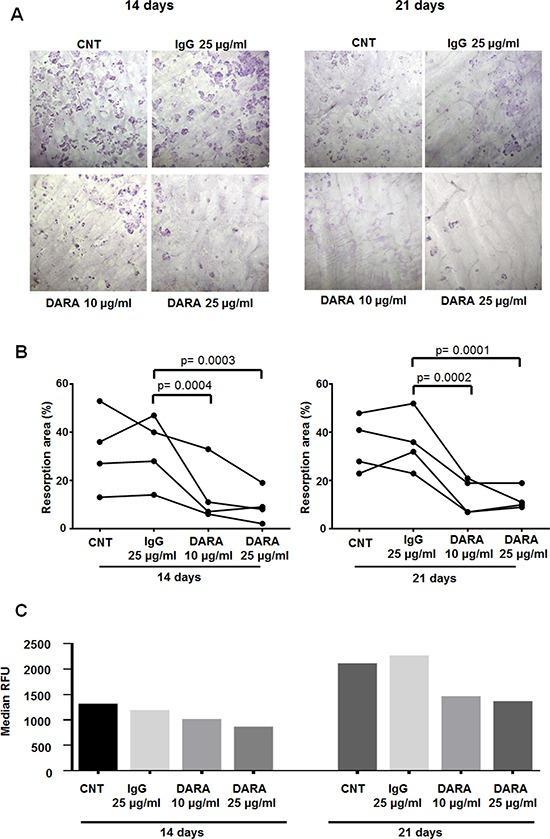
It is known that multiple myeloma (MM) cells express CD38 and that a recently developed human anti-CD38 monoclonal antibody Daratumumab mediates myeloma killing. However, the expression of CD38 and other functionally related ectoenzymes within the MM bone niche and the potential effects of Daratumumab on bone cells are still unknown. This study firstly defines by flow cytometry and immunohistochemistry the expression of CD38 by bone marrow cells in a cohort of patients with MM and indolent monoclonal gammopathies. Results indicate that only plasma cells expressed CD38 at high level within the bone niche. In addition, the flow cytometry analysis shows that CD38 was also expressed by monocytes and early osteoclast progenitors but not by osteoblasts and mature osteoclasts. Indeed, CD38 was lost during osteoclastogenesis. Consistently, we found that Daratumumab reacted with CD38 expressed on monocytes and its binding inhibited osteoclastogenesis and bone resorption activity from bone marrow total mononuclear cells of MM patients, targeting early osteoclast progenitors. The inhibitory effect was not observed from purified CD14 cells, suggesting an indirect inhibitory effect of Daratumumab. Interestingly, retinoic acid treatment increased the inhibitory effect of Daratumumab on osteoclast formation. These observations provide a rationale for the use of an anti-CD38 antibody-based approach as treatment for multiple myeloma-induced osteoclastogenesis.

摘要

已知多发性骨髓瘤(MM)细胞表达CD38,并且最近开发的人抗CD38单克隆抗体达雷妥尤单抗可介导骨髓瘤细胞杀伤。然而,MM骨龛内CD38及其他功能相关外切酶的表达以及达雷妥尤单抗对骨细胞的潜在影响仍不清楚。本研究首先通过流式细胞术和免疫组化确定了MM患者和惰性单克隆丙种球蛋白病患者队列中骨髓细胞CD38的表达情况。结果表明,在骨龛内只有浆细胞高水平表达CD38。此外,流式细胞术分析显示单核细胞和早期破骨细胞祖细胞也表达CD38,但成骨细胞和成熟破骨细胞不表达。事实上,在破骨细胞生成过程中CD38表达缺失。一致地,我们发现达雷妥尤单抗与单核细胞上表达的CD38反应,其结合抑制了MM患者骨髓总单核细胞的破骨细胞生成和骨吸收活性,靶向早期破骨细胞祖细胞。从纯化的CD14细胞中未观察到抑制作用,提示达雷妥尤单抗具有间接抑制作用。有趣的是,维甲酸处理增强了达雷妥尤单抗对破骨细胞形成 的抑制作用。这些观察结果为使用基于抗CD38抗体的方法治疗多发性骨髓瘤诱导的破骨细胞生成提供了理论依据。

https://cdn.ncbi.nlm.nih.gov/pmc/blobs/ce17/5593586/58146de8c33c/oncotarget-08-56598-g001.jpg

文献AI研究员

20分钟写一篇综述,助力文献阅读效率提升50倍。

立即体验

用中文搜PubMed

大模型驱动的PubMed中文搜索引擎

马上搜索

文档翻译

学术文献翻译模型,支持多种主流文档格式。

立即体验