Suppr超能文献

用于肝细胞癌近红外荧光成像的七甲川花菁DZ-1染料

Heptamethine carbocyanine DZ-1 dye for near-infrared fluorescence imaging of hepatocellular carcinoma.

作者信息

An Jiaze, Zhao Ningning, Zhang Caiqin, Zhao Yong, Tan Dengxu, Zhao Ya, Bai Bing, Zhang Hai, Wu Boyang Jason, Shi Changhong

机构信息

Laboratory Animal Center, The Fourth Military Medical University, Xi'an, Shaanxi 710032, China.

Department of Hepatobiliary and Pancreaticosplenic Surgery, Xijing Hospital, The Fourth Military Medical University, Xi'an, Shaanxi 710032, China.

出版信息

Oncotarget. 2017 May 24;8(34):56880-56892. doi: 10.18632/oncotarget.18131. eCollection 2017 Aug 22.

Abstract

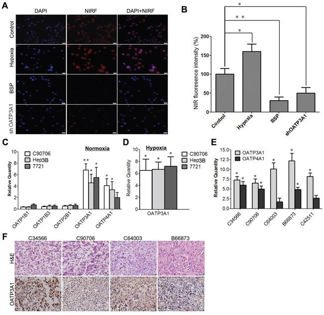
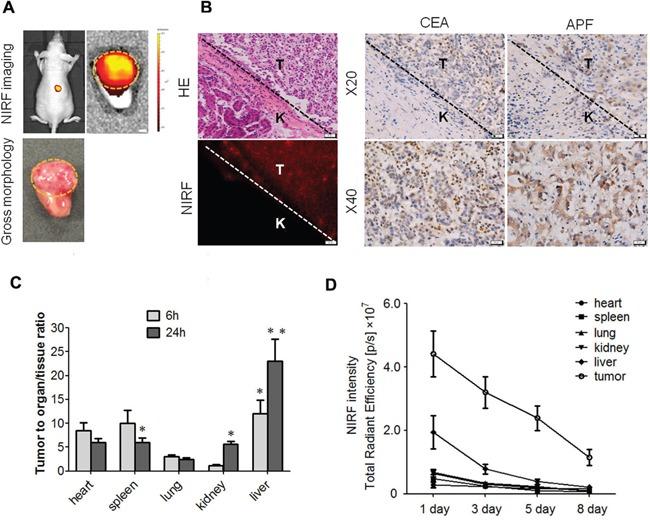
Near-infrared fluorescence (NIRF) dyes have recently emerged as promising tools for non-invasive imaging of different types of cancers. Here, we explored the potential utility of a NIRF DZ-1 dye, with dual imaging and tumour targeting functions, in hepatocellular carcinoma (HCC). We showed the preferential uptake of DZ-1 by HCC cells and in derived subcutaneous/orthotopic tumour xenografts, accompanied by a minimal effect on normal cells. DZ-1 simplified tumour growth profiling as well, since we were able to correlate NIRF signals with tumour volume and/or tumour-emitting luminescence in mice. Using both orthotopic tumour transplantation and cirrhosis models in parallel, we demonstrated the ability of DZ-1 to differentiate liver tumour from cirrhosis. DZ-1 showed superiority in HCC imaging over indocyanine green by demonstrating significantly enhanced tumour-targeting specificity. At the cellular level, DZ-1 was mainly retained in mitochondria and lysosomes. Additionally, DZ-1 fluorescence spectroscopy has been used for the intraoperative navigation of rabbit liver cancer, to determine surgical margins. We showed that tumor hypoxia and select organic anion-transporting polypeptide genes mediate NIRF dye uptake in HCC, which was supported by clinical evidence. All these findings represent the first evidence that DZ-1 is an effective molecular probe for tumour-specific imaging in HCC, and provide insights into the development of a new generation of imaging agents for intraoperative guidance of cancer surgery.

摘要

近红外荧光(NIRF)染料最近已成为用于不同类型癌症无创成像的有前景的工具。在此,我们探讨了具有双重成像和肿瘤靶向功能的NIRF DZ-1染料在肝细胞癌(HCC)中的潜在效用。我们发现HCC细胞以及衍生的皮下/原位肿瘤异种移植物对DZ-1有优先摄取,同时对正常细胞的影响最小。DZ-1还简化了肿瘤生长分析,因为我们能够将小鼠体内的NIRF信号与肿瘤体积和/或肿瘤发出的发光相关联。通过同时使用原位肿瘤移植和肝硬化模型,我们证明了DZ-1区分肝肿瘤和肝硬化的能力。DZ-1在HCC成像方面优于吲哚菁绿,表现出显著增强的肿瘤靶向特异性。在细胞水平上,DZ-1主要保留在线粒体和溶酶体中。此外,DZ-1荧光光谱已用于兔肝癌的术中导航,以确定手术切缘。我们表明肿瘤缺氧和特定的有机阴离子转运多肽基因介导了HCC中NIRF染料的摄取,这得到了临床证据的支持。所有这些发现首次证明DZ-1是HCC肿瘤特异性成像的有效分子探针,并为开发用于癌症手术术中指导的新一代成像剂提供了见解。

https://cdn.ncbi.nlm.nih.gov/pmc/blobs/c1df/5593610/153ccb761a63/oncotarget-08-56880-g001.jpg

文献AI研究员

20分钟写一篇综述,助力文献阅读效率提升50倍。

立即体验

用中文搜PubMed

大模型驱动的PubMed中文搜索引擎

马上搜索

文档翻译

学术文献翻译模型,支持多种主流文档格式。

立即体验