Zhao Hien Tran, John Neena, Delic Vedad, Ikeda-Lee Karli, Kim Aneeza, Weihofen Andreas, Swayze Eric E, Kordasiewicz Holly B, West Andrew B, Volpicelli-Daley Laura A
Ionis Pharmaceuticals, Inc., Carlsbad, CA 92010, USA.
Center for Neurodegeneration and Experimental Therapeutics, University of Alabama, Birmingham, AL 35294, USA.
Mol Ther Nucleic Acids. 2017 Sep 15;8:508-519. doi: 10.1016/j.omtn.2017.08.002. Epub 2017 Aug 10.
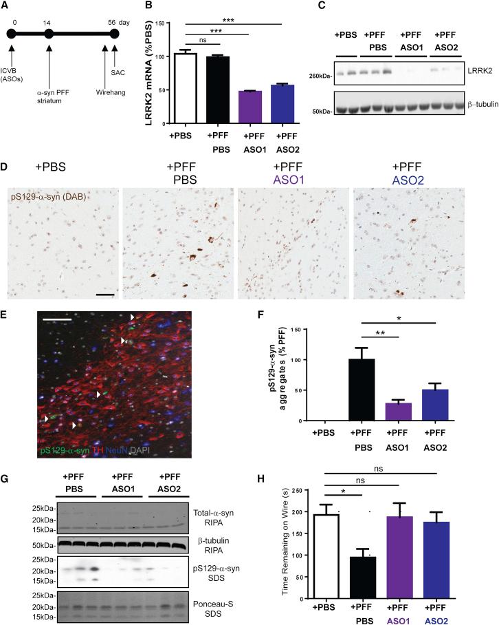
No treatments exist to slow or halt Parkinson's disease (PD) progression; however, inhibition of leucine-rich repeat kinase 2 (LRRK2) activity represents one of the most promising therapeutic strategies. Genetic ablation and pharmacological LRRK2 inhibition have demonstrated promise in blocking α-synuclein (α-syn) pathology. However, LRRK2 kinase inhibitors may reduce LRRK2 activity in several tissues and induce systemic phenotypes in the kidney and lung that are undesirable. Here, we test whether antisense oligonucleotides (ASOs) provide an alternative therapeutic strategy, as they can be restricted to the CNS and provide a stable, long-lasting reduction of protein throughout the brain. Administration of LRRK2 ASOs to the brain reduces LRRK2 protein levels and fibril-induced α-syn inclusions. Mice exposed to α-syn fibrils treated with LRRK2 ASOs show more tyrosine hydroxylase (TH)-positive neurons compared to control mice. Furthermore, intracerebral injection of LRRK2 ASOs avoids unwanted phenotypes associated with loss of LRRK2 expression in the periphery. This study further demonstrates that a reduction of endogenous levels of normal LRRK2 reduces the formation of α-syn inclusions. Importantly, this study points toward LRRK2 ASOs as a potential therapeutic strategy for preventing PD-associated pathology and phenotypes without causing potential adverse side effects in peripheral tissues associated with LRRK2 inhibition.
目前尚无减缓或阻止帕金森病(PD)进展的治疗方法;然而,抑制富含亮氨酸重复激酶2(LRRK2)的活性是最有前景的治疗策略之一。基因敲除和LRRK2的药理学抑制已显示出在阻断α-突触核蛋白(α-syn)病理方面的前景。然而,LRRK2激酶抑制剂可能会降低多个组织中的LRRK2活性,并在肾脏和肺部诱导出不良的全身表型。在此,我们测试反义寡核苷酸(ASO)是否能提供一种替代治疗策略,因为它们可以局限于中枢神经系统,并在整个大脑中稳定、持久地降低蛋白质水平。向大脑施用LRRK2 ASO可降低LRRK2蛋白水平以及原纤维诱导的α-syn包涵体。与对照小鼠相比,接受LRRK2 ASO治疗的暴露于α-syn原纤维的小鼠显示出更多酪氨酸羟化酶(TH)阳性神经元。此外,脑内注射LRRK2 ASO可避免与外周LRRK2表达缺失相关的不良表型。这项研究进一步证明,正常LRRK2内源性水平的降低可减少α-syn包涵体的形成。重要的是,这项研究表明LRRK2 ASO作为一种潜在的治疗策略,可预防与PD相关的病理和表型,而不会在与LRRK2抑制相关的外周组织中引起潜在的不良副作用。