Huet-Calderwood Clotilde, Rivera-Molina Felix, Iwamoto Daniel V, Kromann Emil B, Toomre Derek, Calderwood David A
Department of Pharmacology, Yale University School of Medicine, 333 Cedar Street, New Haven, Connecticut, 06520, USA.
Department of Cell Biology, Yale University School of Medicine, 333 Cedar Street, New Haven, Connecticut, 06520, USA.
Nat Commun. 2017 Sep 18;8(1):570. doi: 10.1038/s41467-017-00646-w.
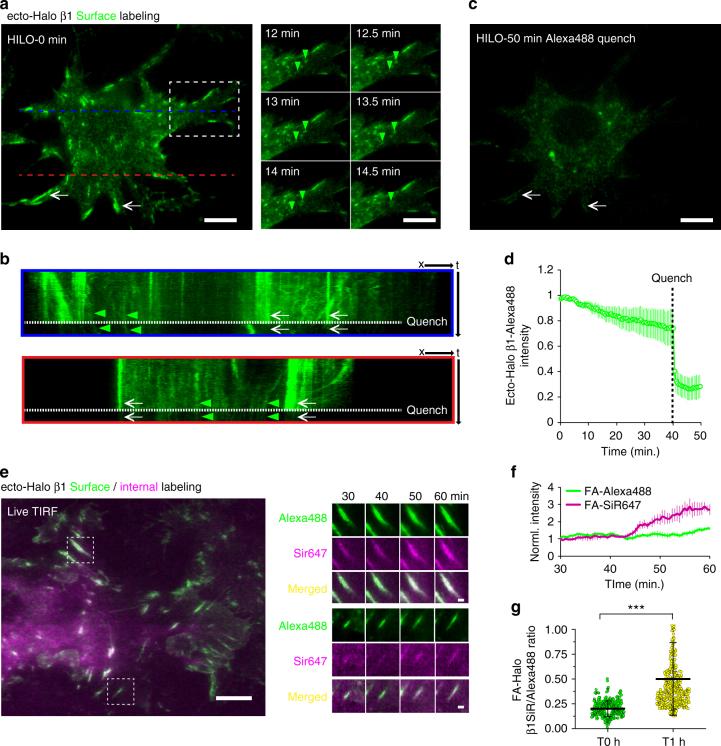
Integrins are abundant heterodimeric cell-surface adhesion receptors essential in multicellular organisms. Integrin function is dynamically modulated by endo-exocytic trafficking, however, major mysteries remain about where, when, and how this occurs in living cells. To address this, here we report the generation of functional recombinant β1 integrins with traceable tags inserted in an extracellular loop. We demonstrate that these 'ecto-tagged' integrins are cell-surface expressed, localize to adhesions, exhibit normal integrin activation, and restore adhesion in β1 integrin knockout fibroblasts. Importantly, β1 integrins containing an extracellular pH-sensitive pHluorin tag allow direct visualization of integrin exocytosis in live cells and revealed targeted delivery of integrin vesicles to focal adhesions. Further, using β1 integrins containing a HaloTag in combination with membrane-permeant and -impermeant Halo dyes allows imaging of integrin endocytosis and recycling. Thus, ecto-tagged integrins provide novel powerful tools to characterize integrin function and trafficking.Integrins are cell-surface adhesion receptors that are modulated by endo-exocytic trafficking, but existing tools to study this process can interfere with function. Here the authors develop β1 integrins carrying traceable tags in the extracellular domain; a pH-sensitive pHlourin tag or a HaloTag to facilitate dye attachment.
整合素是多细胞生物中丰富的异二聚体细胞表面粘附受体,至关重要。整合素的功能受胞吞胞吐运输动态调控,然而,在活细胞中这一过程发生的位置、时间及方式仍存在诸多重大谜团。为解决这一问题,我们在此报告生成了在细胞外环插入可追踪标签的功能性重组β1整合素。我们证明这些“胞外标记”的整合素在细胞表面表达,定位于黏附部位,表现出正常的整合素激活,并在β1整合素基因敲除的成纤维细胞中恢复黏附功能。重要的是,含有细胞外pH敏感型pHluorin标签的β1整合素可直接在活细胞中可视化整合素胞吐作用,并揭示整合素囊泡向粘着斑的靶向递送。此外,使用含有HaloTag的β1整合素与膜渗透性和非渗透性Halo染料结合,可对整合素的内吞作用和再循环进行成像。因此,胞外标记的整合素为表征整合素功能和运输提供了强大的新工具。整合素是受胞吞胞吐运输调控的细胞表面粘附受体,但现有的研究这一过程的工具可能会干扰其功能。本文作者开发了在细胞外结构域携带可追踪标签的β1整合素;一种pH敏感型pHlourin标签或一个HaloTag,以方便染料附着。