• 文献检索
  • 文档翻译
  • 深度研究
  • 学术资讯
  • Suppr Zotero 插件Zotero 插件
  • 邀请有礼
  • 套餐&价格
  • 历史记录
应用&插件
Suppr Zotero 插件Zotero 插件浏览器插件Mac 客户端Windows 客户端微信小程序
定价
高级版会员购买积分包购买API积分包
服务
文献检索文档翻译深度研究API 文档MCP 服务
关于我们
关于 Suppr公司介绍联系我们用户协议隐私条款
关注我们

Suppr 超能文献

核心技术专利:CN118964589B侵权必究
粤ICP备2023148730 号-1Suppr @ 2026

文献检索

告别复杂PubMed语法,用中文像聊天一样搜索,搜遍4000万医学文献。AI智能推荐,让科研检索更轻松。

立即免费搜索

文件翻译

保留排版,准确专业,支持PDF/Word/PPT等文件格式,支持 12+语言互译。

免费翻译文档

深度研究

AI帮你快速写综述,25分钟生成高质量综述,智能提取关键信息,辅助科研写作。

立即免费体验

姜黄素与化疗方案FP对人胃癌MGC-803细胞的协同抗癌作用。

Synergistic anticancer effect of curcumin and chemotherapy regimen FP in human gastric cancer MGC-803 cells.

作者信息

He Bin, Wei Wen, Liu Ji, Xu Yundan, Zhao Gang

机构信息

Department of Medical Biology, School of Basic Medical Sciences, Hubei University of Chinese Medicine, Wuhan, Hubei 430065, P.R. China.

Department of Traditional Chinese Medicine, The Third People's Hospital of Hubei (Zhongshan Hospital of Hubei), Wuhan, Hubei 430033, P.R. China.

出版信息

Oncol Lett. 2017 Sep;14(3):3387-3394. doi: 10.3892/ol.2017.6627. Epub 2017 Jul 20.

DOI:10.3892/ol.2017.6627
PMID:28927092
原文链接:https://pmc.ncbi.nlm.nih.gov/articles/PMC5587997/
Abstract

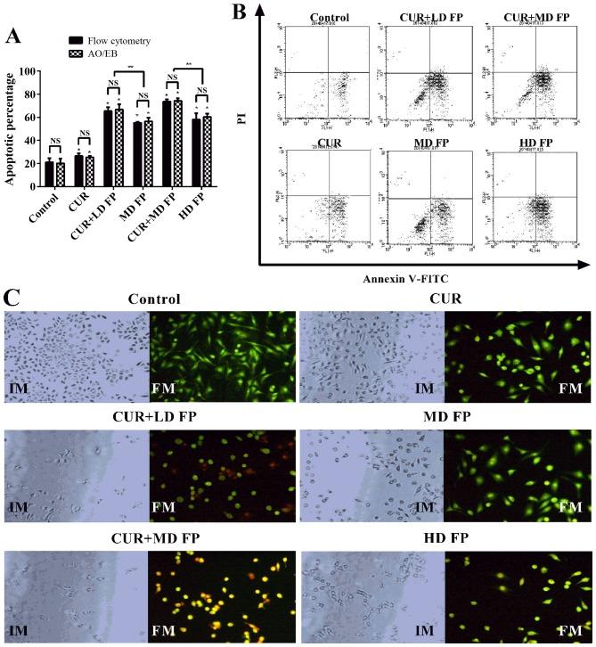
Curcumin is an anticancer compound that exerts anti-proliferative and apoptotic effects via multiple molecular targets. The purpose of the present study was to investigate the anticancer effects of curcumin in combination with 5-fluorouracil plus cisplatin (FP) on the MGC-803 human gastric cancer cell line. Following treatment with curcumin and/or FP for 24, 48 and 72 h, cell viability, cell cycle progression and the apoptosis rate were evaluated using an MTT assay, flow cytometry and dual acridine orange/ethidium bromide staining, respectively. In addition, colony formation, Transwell migration and caspase-3/caspase-8 activity assays were performed. The expression of the apoptosis regulator B-cell lymphoma-2 (Bcl-2) and Bcl-2-associated X protein (Bax) were detected by western blotting analysis. Following treatment with curcumin and/or FP, cell viability, colony formation and cell migration were significantly reduced compared with the untreated control group. The rate of apoptosis, caspase-3/caspase-8 activity and the expression of Bax were significantly increased, whereas Bcl-2 expression was significantly reduced following treatment with curcumin and/or FP, compared with the untreated control group. The efficacy of curcumin combined with low-dose FP was significantly increased, compared with that of curcumin combined with high-dose FP (P<0.05). Therefore, curcumin may enhance the anticancer effects of FP chemotherapy in MGC-803 cells through the promotion of apoptosis via the caspase-3/caspase-8, Bcl-2 and Bax signaling pathways. These results suggest that curcumin may serve as a synergistic drug with chemotherapy regimen FP for the treatment of gastric cancer.

摘要

姜黄素是一种抗癌化合物,可通过多个分子靶点发挥抗增殖和凋亡作用。本研究的目的是探讨姜黄素联合5-氟尿嘧啶加顺铂(FP)对MGC-803人胃癌细胞系的抗癌作用。在用姜黄素和/或FP处理24、48和72小时后,分别使用MTT法、流式细胞术和双吖啶橙/溴化乙锭染色评估细胞活力、细胞周期进程和凋亡率。此外,还进行了集落形成、Transwell迁移和caspase-3/caspase-8活性测定。通过蛋白质印迹分析检测凋亡调节因子B细胞淋巴瘤-2(Bcl-2)和Bcl-2相关X蛋白(Bax)的表达。与未处理的对照组相比,用姜黄素和/或FP处理后,细胞活力、集落形成和细胞迁移显著降低。与未处理的对照组相比,用姜黄素和/或FP处理后,凋亡率、caspase-3/caspase-8活性和Bax的表达显著增加,而Bcl-2的表达显著降低。与姜黄素联合高剂量FP相比,姜黄素联合低剂量FP的疗效显著提高(P<0.05)。因此,姜黄素可能通过caspase-3/caspase-8、Bcl-2和Bax信号通路促进凋亡,从而增强FP化疗对MGC-803细胞的抗癌作用。这些结果表明,姜黄素可能作为一种与化疗方案FP协同的药物用于治疗胃癌。

https://cdn.ncbi.nlm.nih.gov/pmc/blobs/2114/5587997/6b0779e8444b/ol-14-03-3387-g04.jpg
https://cdn.ncbi.nlm.nih.gov/pmc/blobs/2114/5587997/5c9a4d20ed49/ol-14-03-3387-g00.jpg
https://cdn.ncbi.nlm.nih.gov/pmc/blobs/2114/5587997/22a76cb1283e/ol-14-03-3387-g01.jpg
https://cdn.ncbi.nlm.nih.gov/pmc/blobs/2114/5587997/d815c2d26fca/ol-14-03-3387-g02.jpg
https://cdn.ncbi.nlm.nih.gov/pmc/blobs/2114/5587997/7bd66395595b/ol-14-03-3387-g03.jpg
https://cdn.ncbi.nlm.nih.gov/pmc/blobs/2114/5587997/6b0779e8444b/ol-14-03-3387-g04.jpg
https://cdn.ncbi.nlm.nih.gov/pmc/blobs/2114/5587997/5c9a4d20ed49/ol-14-03-3387-g00.jpg
https://cdn.ncbi.nlm.nih.gov/pmc/blobs/2114/5587997/22a76cb1283e/ol-14-03-3387-g01.jpg
https://cdn.ncbi.nlm.nih.gov/pmc/blobs/2114/5587997/d815c2d26fca/ol-14-03-3387-g02.jpg
https://cdn.ncbi.nlm.nih.gov/pmc/blobs/2114/5587997/7bd66395595b/ol-14-03-3387-g03.jpg
https://cdn.ncbi.nlm.nih.gov/pmc/blobs/2114/5587997/6b0779e8444b/ol-14-03-3387-g04.jpg

相似文献

1
Synergistic anticancer effect of curcumin and chemotherapy regimen FP in human gastric cancer MGC-803 cells.姜黄素与化疗方案FP对人胃癌MGC-803细胞的协同抗癌作用。
Oncol Lett. 2017 Sep;14(3):3387-3394. doi: 10.3892/ol.2017.6627. Epub 2017 Jul 20.
2
Curcumin inhibits the growth and invasion of gastric cancer by regulating long noncoding RNA AC022424.2.姜黄素通过调控长链非编码RNA AC022424.2抑制胃癌的生长和侵袭。
World J Gastrointest Oncol. 2024 Apr 15;16(4):1437-1452. doi: 10.4251/wjgo.v16.i4.1437.
3
Mechanism(s) of antitumor action in protracted infusion of low dose 5-fluorouracil and cisplatin in gastric carcinoma.低剂量5-氟尿嘧啶和顺铂持续输注治疗胃癌的抗肿瘤作用机制
Int J Oncol. 2002 Mar;20(3):549-55.
4
[Curcumin induces apoptosis and protective autophagy in human gastric cancer cells with different degree of differentiation].[姜黄素诱导不同分化程度人胃癌细胞凋亡及保护性自噬]
Zhonghua Zhong Liu Za Zhi. 2017 Jul 23;39(7):490-496. doi: 10.3760/cma.j.issn.0253-3766.2017.07.003.
5
[Curcumin inhibits proliferation,migration and invasion of gastric cancer cells via Wnt3a/β-catenin/EMT signaling pathway].姜黄素通过Wnt3a/β-连环蛋白/上皮-间质转化信号通路抑制胃癌细胞的增殖、迁移和侵袭
Zhongguo Zhong Yao Za Zhi. 2019 Jul;44(14):3107-3115. doi: 10.19540/j.cnki.cjcmm.20190304.002.
6
In-silico and in-vitro anti-cancer potential of a curcumin analogue (1E, 6E)-1, 7-di (1H-indol-3-yl) hepta-1, 6-diene-3, 5-dione.姜黄素类似物(1E,6E)-1,7-二(1H-吲哚-3-基)庚-1,6-二烯-3,5-二酮的计算机模拟和体外抗癌潜力
Biomed Pharmacother. 2017 Jan;85:389-398. doi: 10.1016/j.biopha.2016.11.040. Epub 2016 Nov 23.
7
[Curcumin combined FOLFOX induced cell apoptosis of gastric cancer and its mechanism research].[姜黄素联合FOLFOX诱导胃癌细胞凋亡及其机制研究]
Zhongguo Zhong Xi Yi Jie He Za Zhi. 2013 Jun;33(6):810-3.
8
Effect of curcumin on multidrug resistance in resistant human gastric carcinoma cell line SGC7901/VCR.姜黄素对耐药人胃癌细胞系SGC7901/VCR多药耐药性的影响。
Acta Pharmacol Sin. 2005 Aug;26(8):1009-16. doi: 10.1111/j.1745-7254.2005.00149.x.
9
Inhibitory effects of bevacizumab monoclonal antibodies in combination with chemotherapy in different time sequences on a human gastric carcinoma cell line.贝伐单抗单克隆抗体与化疗按不同时间顺序联合应用对人胃癌细胞系的抑制作用。
Ir J Med Sci. 2017 May;186(2):275-280. doi: 10.1007/s11845-016-1471-1. Epub 2016 Jun 28.
10
A novel curcumin derivative CL-6 exerts antitumor effect in human gastric cancer cells by inducing apoptosis through Hippo-YAP signaling pathway.一种新型姜黄素衍生物CL-6通过Hippo-YAP信号通路诱导细胞凋亡,从而对人胃癌细胞发挥抗肿瘤作用。
Onco Targets Ther. 2019 Mar 27;12:2259-2269. doi: 10.2147/OTT.S196914. eCollection 2019.

引用本文的文献

1
Therapeutic effect of Chelidonium majus hydro-alcoholic extract alone and in combination with oxaliplatin on ovarian cancer cell line.白屈菜水醇提取物单独及与奥沙利铂联合对卵巢癌细胞系的治疗作用。
Discov Oncol. 2025 Jul 17;16(1):1361. doi: 10.1007/s12672-025-03081-2.
2
Revolutionary NIR-activated silicon nanoparticles: precision-controlled release and targeted 3D cancer cell destruction.革命性的近红外激活硅纳米颗粒:精确控制释放与靶向三维癌细胞破坏
RSC Adv. 2025 Feb 14;15(7):4958-4969. doi: 10.1039/d4ra08889a. eCollection 2025 Feb 13.
3
Synergistic effects of dendrosomal nanocurcumin and oxaliplatin on oncogenic properties of ovarian cancer cell lines by down-expression of MMPs.

本文引用的文献

1
Curcumin and Health.姜黄素与健康。
Molecules. 2016 Feb 25;21(3):264. doi: 10.3390/molecules21030264.
2
Curcumin suppresses migration and invasion of human endometrial carcinoma cells.姜黄素抑制人子宫内膜癌细胞的迁移和侵袭。
Oncol Lett. 2015 Sep;10(3):1297-1302. doi: 10.3892/ol.2015.3478. Epub 2015 Jul 9.
3
Inhibitory effect of curcumin on invasion of skin squamous cell carcinoma A431 cells.姜黄素对皮肤鳞状细胞癌A431细胞侵袭的抑制作用。
树状纳米姜黄素与奥沙利铂通过下调 MMPs 表达对卵巢癌细胞系致癌特性的协同作用。
Biol Res. 2023 Jan 20;56(1):3. doi: 10.1186/s40659-023-00412-x.
4
The Chemo-Sensitizing Effect of Doxorubicin of Apple Extract-Enriched Triterpenic Complex on Human Colon Adenocarcinoma and Human Glioblastoma Cell Lines.富含苹果提取物的三萜复合物中阿霉素对人结肠腺癌和人胶质母细胞瘤细胞系的化疗增敏作用。
Pharmaceutics. 2022 Nov 24;14(12):2593. doi: 10.3390/pharmaceutics14122593.
5
Ethnomedicinal uses of Indian spices used for cancer treatment: A treatise on structure-activity relationship and signaling pathways.用于癌症治疗的印度香料的民族药用:结构-活性关系与信号通路论著
Curr Res Food Sci. 2022 Oct 11;5:1845-1872. doi: 10.1016/j.crfs.2022.10.005. eCollection 2022.
6
Curcumin against gastrointestinal cancer: A review of the pharmacological mechanisms underlying its antitumor activity.姜黄素抗胃肠道癌:对其抗肿瘤活性潜在药理机制的综述
Front Pharmacol. 2022 Sep 2;13:990475. doi: 10.3389/fphar.2022.990475. eCollection 2022.
7
Curcumin's prevention of inflammation-driven early gastric cancer and its molecular mechanism.姜黄素对炎症驱动的早期胃癌的预防作用及其分子机制。
Chin Herb Med. 2022 Mar 26;14(2):244-253. doi: 10.1016/j.chmed.2021.11.003. eCollection 2022 Apr.
8
Updated Review on the Role of Curcumin in Gastrointestinal Cancers.姜黄素在胃肠道癌症中的作用的最新综述。
Adv Exp Med Biol. 2021;1308:55-89. doi: 10.1007/978-3-030-64872-5_6.
9
Combined Effects of Protocatechuic Acid and 5-Fluorouracil on p53 Gene Expression and Apoptosis in Gastric Adenocarcinoma Cells.原儿茶酸与5-氟尿嘧啶对胃腺癌细胞p53基因表达及细胞凋亡的联合作用
Turk J Pharm Sci. 2020 Dec 23;17(6):578-585. doi: 10.4274/tjps.galenos.2019.69335.
10
Antitumor effects of curcumin on the proliferation, migration and apoptosis of human colorectal carcinoma HCT‑116 cells.姜黄素对人结肠癌细胞HCT-116增殖、迁移和凋亡的抗肿瘤作用。
Oncol Rep. 2020 Nov;44(5):1997-2008. doi: 10.3892/or.2020.7765. Epub 2020 Sep 14.
Asian Pac J Cancer Prev. 2015;16(7):2813-8. doi: 10.7314/apjcp.2015.16.7.2813.
4
Curcumin triggers apoptosis via upregulation of Bax/Bcl-2 ratio and caspase activation in SW872 human adipocytes.姜黄素通过上调SW872人脂肪细胞中Bax/Bcl-2比值和激活半胱天冬酶触发细胞凋亡。
Mol Med Rep. 2015 Jul;12(1):1151-6. doi: 10.3892/mmr.2015.3450. Epub 2015 Mar 6.
5
Maternal gastric carcinoma with metastasis to the placenta: A case report.伴有胎盘转移的孕产妇胃癌:一例报告
Oncol Lett. 2014 Dec;8(6):2509-2510. doi: 10.3892/ol.2014.2529. Epub 2014 Sep 12.
6
Cancer incidence and mortality worldwide: sources, methods and major patterns in GLOBOCAN 2012.全球癌症发病与死亡:GLOBOCAN 2012 数据源、方法与主要模式。
Int J Cancer. 2015 Mar 1;136(5):E359-86. doi: 10.1002/ijc.29210. Epub 2014 Oct 9.
7
Curcumin Enhances Docetaxel-Induced Apoptosis of 8505C Anaplastic Thyroid Carcinoma Cells.姜黄素增强多西他赛诱导的 8505C 甲状腺未分化癌细胞凋亡。
Endocrinol Metab (Seoul). 2014 Mar;29(1):54-61. doi: 10.3803/EnM.2014.29.1.54. Epub 2014 Mar 14.
8
Curcumin inhibits MHCC97H liver cancer cells by activating ROS/TLR-4/caspase signaling pathway.姜黄素通过激活ROS/TLR-4/半胱天冬酶信号通路抑制MHCC97H肝癌细胞。
Asian Pac J Cancer Prev. 2014;15(5):2329-34. doi: 10.7314/apjcp.2014.15.5.2329.
9
Curcumin and its analogues (PGV-0 and PGV-1) enhance sensitivity of resistant MCF-7 cells to doxorubicin through inhibition of HER2 and NF-kB activation.姜黄素及其类似物(PGV - 0和PGV - 1)通过抑制HER2和NF - kB的激活来增强耐药性MCF - 7细胞对阿霉素的敏感性。
Asian Pac J Cancer Prev. 2014;15(1):179-84. doi: 10.7314/apjcp.2014.15.1.179.
10
Exploring inhibitory potential of Curcumin against various cancer targets by in silico virtual screening.通过计算机虚拟筛选技术探索姜黄素对各种癌症靶点的抑制潜力。
Interdiscip Sci. 2014 Mar;6(1):13-24. doi: 10.1007/s12539-014-0170-8. Epub 2014 Jan 28.