Suppr超能文献

富含低甲基化结构域的DNA基序预先设定了硬骨鱼中可及核小体的组织形式。

Hypomethylated domain-enriched DNA motifs prepattern the accessible nucleosome organization in teleosts.

作者信息

Nakamura Ryohei, Uno Ayako, Kumagai Masahiko, Morishita Shinichi, Takeda Hiroyuki

机构信息

Department of Biological Sciences, Graduate School of Science, The University of Tokyo, 7-3-1 Hongo, Bunkyo-ku, Tokyo, 113-0033, Japan.

Department of Computational Biology and Medical Sciences, Graduate School of Frontier Sciences, The University of Tokyo, 5-1-5 Kashiwanoha, Kashiwa, 277-8562, Japan.

出版信息

Epigenetics Chromatin. 2017 Sep 20;10(1):44. doi: 10.1186/s13072-017-0152-2.

Abstract

BACKGROUND

Gene promoters in vertebrate genomes show distinct chromatin features such as stably positioned nucleosome array and DNA hypomethylation. The nucleosomes are known to have certain sequence preferences, and the prediction of nucleosome positioning from DNA sequence has been successful in some organisms such as yeast. However, at gene promoters where nucleosomes are much more stably positioned than in other regions, the sequence-based model has failed to work well, and sequence-independent mechanisms have been proposed.

RESULTS

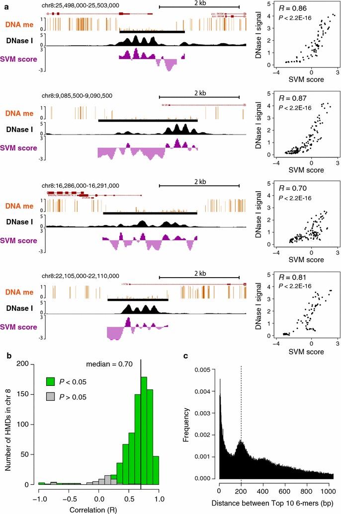
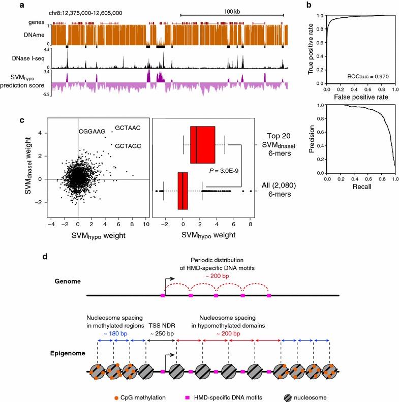
Using DNase I-seq in medaka embryos, we demonstrated that hypomethylated domains (HMDs) specifically possess accessible nucleosome organization with longer linkers, and we reassessed the DNA sequence preference for nucleosome positioning in these specific regions. Remarkably, we found with a supervised machine learning algorithm, k-mer SVM, that nucleosome positioning in HMDs is accurately predictable from DNA sequence alone. Specific short sequences (6-mers) that contribute to the prediction are specifically enriched in HMDs and distribute periodically with approximately 200-bp intervals which prepattern the position of accessible linkers. Surprisingly, the sequence preference of the nucleosome and linker in HMDs is opposite from that reported previously. Furthermore, the periodicity of specific motifs at hypomethylated promoters was conserved in zebrafish.

CONCLUSION

This study reveals strong link between nucleosome positioning and DNA sequence at vertebrate promoters, and we propose hypomethylated DNA-specific regulation of nucleosome positioning.

摘要

背景

脊椎动物基因组中的基因启动子呈现出独特的染色质特征,如核小体阵列稳定定位和DNA低甲基化。已知核小体具有一定的序列偏好性,并且从DNA序列预测核小体定位在酵母等一些生物中已取得成功。然而,在基因启动子区域,核小体的定位比其他区域更加稳定,基于序列的模型在此处效果不佳,因此有人提出了与序列无关的机制。

结果

通过在青鳉胚胎中使用DNase I-seq技术,我们证明了低甲基化区域(HMDs)特别具有可及的核小体组织,其连接体更长,并且我们重新评估了这些特定区域中核小体定位的DNA序列偏好性。值得注意的是,我们使用监督机器学习算法k-mer SVM发现,仅从DNA序列就能准确预测HMDs中的核小体定位。有助于预测的特定短序列(6聚体)在HMDs中特异性富集,并以大约200 bp的间隔周期性分布,这预先确定了可及连接体的位置。令人惊讶的是,HMDs中核小体和连接体的序列偏好与先前报道的相反。此外,低甲基化启动子处特定基序的周期性在斑马鱼中是保守的。

结论

本研究揭示了脊椎动物启动子处核小体定位与DNA序列之间的紧密联系,我们提出了低甲基化DNA对核小体定位的特异性调控。

https://cdn.ncbi.nlm.nih.gov/pmc/blobs/65c2/5607494/72738e3ca34c/13072_2017_152_Fig1_HTML.jpg

文献AI研究员

20分钟写一篇综述,助力文献阅读效率提升50倍。

立即体验

用中文搜PubMed

大模型驱动的PubMed中文搜索引擎

马上搜索

文档翻译

学术文献翻译模型,支持多种主流文档格式。

立即体验