• 文献检索
  • 文档翻译
  • 深度研究
  • 学术资讯
  • Suppr Zotero 插件Zotero 插件
  • 邀请有礼
  • 套餐&价格
  • 历史记录
应用&插件
Suppr Zotero 插件Zotero 插件浏览器插件Mac 客户端Windows 客户端微信小程序
定价
高级版会员购买积分包购买API积分包
服务
文献检索文档翻译深度研究API 文档MCP 服务
关于我们
关于 Suppr公司介绍联系我们用户协议隐私条款
关注我们

Suppr 超能文献

核心技术专利:CN118964589B侵权必究
粤ICP备2023148730 号-1Suppr @ 2026

文献检索

告别复杂PubMed语法,用中文像聊天一样搜索,搜遍4000万医学文献。AI智能推荐,让科研检索更轻松。

立即免费搜索

文件翻译

保留排版,准确专业,支持PDF/Word/PPT等文件格式,支持 12+语言互译。

免费翻译文档

深度研究

AI帮你快速写综述,25分钟生成高质量综述,智能提取关键信息,辅助科研写作。

立即免费体验

WAS 患者的胸腺输出缺陷与肌动蛋白组织异常有关。

Defective thymic output in WAS patients is associated with abnormal actin organization.

机构信息

Chongqing Key Laboratory of Child Infection and Immunity, Department of Pediatric Research Institute, Ministry of Education Key Laboratory of Child Development and Disorder, International Science and Technology Cooperation base of Child development and Critical Disorders, Children's Hospital of Chongqing Medical University, Chongqing, 400014, China.

Department of Microbiology, Tumor and Cell Biology, Karolinska Institutet, Stockholm, 17177, Sweden.

出版信息

Sci Rep. 2017 Sep 20;7(1):11978. doi: 10.1038/s41598-017-12345-z.

DOI:10.1038/s41598-017-12345-z
PMID:28931895
原文链接:https://pmc.ncbi.nlm.nih.gov/articles/PMC5607224/
Abstract

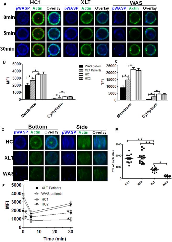
Wiskott-Aldrich syndrome protein (WASp) is a key regulator of the actin cytoskeleton. Defective T - cell function is a major cause for immune deficiency in Wiskott-Aldrich syndrome (WAS) patients. T cells originate in the bone marrow and develop in the thymus, and then migrate to peripheral tissues. TCR excision circles (TRECs) present in thymic output cells stably, which is used as a molecular marker for thymic output. We found that CD8 T naïve cells of classic WAS patients were significantly reduced, and TRECs in patients with classic WAS and X-linked thrombocytopenia (XLT) dramatically decreased compared with that of HCs. TRECs were also reduced in WAS (KO) mice. These suggest that defective thymic output partially accounts for T cell lymphopenia in WAS patients. However, the correlation between the defect of thymic output and actin organization still remains elusive. We found that the subcellular location and the levels of of F-actin were altered in T cells from both WAS and XLT patients compared to that of HCs with or without stimulation. Our study shows that WASp plays a critical role in thymic output, which highly correlates with the subcellular location and level of F-actin in T cells.

摘要

Wiskott-Aldrich 综合征蛋白(WASp)是细胞骨架肌动蛋白的关键调节因子。T 细胞功能缺陷是 Wiskott-Aldrich 综合征(WAS)患者免疫缺陷的主要原因。T 细胞起源于骨髓,在胸腺中发育,然后迁移到外周组织。TCR 切除环(TRECs)稳定存在于胸腺输出细胞中,可作为胸腺输出的分子标志物。我们发现经典 WAS 患者的 CD8 T 幼稚细胞明显减少,与健康对照者相比,经典 WAS 和 X 连锁血小板减少症(XLT)患者的 TRECs 显著减少。WAS(KO)小鼠的 TRECs 也减少。这表明胸腺输出缺陷部分导致了 WAS 患者的 T 细胞淋巴细胞减少。然而,胸腺输出缺陷与肌动蛋白组织之间的相关性仍不清楚。我们发现与健康对照者相比,无论是刺激后还是无刺激,来自 WAS 和 XLT 患者的 T 细胞的细胞内定位和 F-肌动蛋白的水平都发生了改变。我们的研究表明,WASp 在胸腺输出中发挥着关键作用,这与 T 细胞中 F-肌动蛋白的细胞内定位和水平高度相关。

https://cdn.ncbi.nlm.nih.gov/pmc/blobs/30ac/5607224/8c2d028baa0f/41598_2017_12345_Fig4_HTML.jpg
https://cdn.ncbi.nlm.nih.gov/pmc/blobs/30ac/5607224/62cacbcfc042/41598_2017_12345_Fig1_HTML.jpg
https://cdn.ncbi.nlm.nih.gov/pmc/blobs/30ac/5607224/063bfe276aed/41598_2017_12345_Fig2_HTML.jpg
https://cdn.ncbi.nlm.nih.gov/pmc/blobs/30ac/5607224/71a14d3f9d0a/41598_2017_12345_Fig3_HTML.jpg
https://cdn.ncbi.nlm.nih.gov/pmc/blobs/30ac/5607224/8c2d028baa0f/41598_2017_12345_Fig4_HTML.jpg
https://cdn.ncbi.nlm.nih.gov/pmc/blobs/30ac/5607224/62cacbcfc042/41598_2017_12345_Fig1_HTML.jpg
https://cdn.ncbi.nlm.nih.gov/pmc/blobs/30ac/5607224/063bfe276aed/41598_2017_12345_Fig2_HTML.jpg
https://cdn.ncbi.nlm.nih.gov/pmc/blobs/30ac/5607224/71a14d3f9d0a/41598_2017_12345_Fig3_HTML.jpg
https://cdn.ncbi.nlm.nih.gov/pmc/blobs/30ac/5607224/8c2d028baa0f/41598_2017_12345_Fig4_HTML.jpg

相似文献

1
Defective thymic output in WAS patients is associated with abnormal actin organization.WAS 患者的胸腺输出缺陷与肌动蛋白组织异常有关。
Sci Rep. 2017 Sep 20;7(1):11978. doi: 10.1038/s41598-017-12345-z.
2
A peptide derived from the Wiskott-Aldrich syndrome (WAS) protein-interacting protein (WIP) restores WAS protein level and actin cytoskeleton reorganization in lymphocytes from patients with WAS mutations that disrupt WIP binding.一种源自威特综合征蛋白相互作用蛋白(WIP)的肽可恢复 WIP 结合缺陷型 WAS 突变患者淋巴细胞中的 WAS 蛋白水平和肌动蛋白细胞骨架重组。
J Allergy Clin Immunol. 2011 Apr;127(4):998-1005.e1-2. doi: 10.1016/j.jaci.2011.01.015. Epub 2011 Mar 3.
3
T-cell receptor ligation causes Wiskott-Aldrich syndrome protein degradation and F-actin assembly downregulation.T 细胞受体的交联导致 Wiskott-Aldrich 综合征蛋白的降解和 F-肌动蛋白组装的下调。
J Allergy Clin Immunol. 2013 Sep;132(3):648-655.e1. doi: 10.1016/j.jaci.2013.03.046. Epub 2013 May 16.
4
Wiskott Aldrich syndrome protein (WASP) and N-WASP are critical for T cell development.威斯科特-奥尔德里奇综合征蛋白(WASP)和N-WASP对T细胞发育至关重要。
Proc Natl Acad Sci U S A. 2007 Sep 25;104(39):15424-9. doi: 10.1073/pnas.0706881104. Epub 2007 Sep 18.
5
Defective actin polymerization in EBV-transformed B-cell lines from patients with the Wiskott-Aldrich syndrome.患有威斯科特-奥尔德里奇综合征患者的EB病毒转化B细胞系中肌动蛋白聚合存在缺陷。
J Pathol. 1998 May;185(1):99-107. doi: 10.1002/(SICI)1096-9896(199805)185:1<99::AID-PATH48>3.0.CO;2-L.
6
The pleckstrin homology domain of the Wiskott-Aldrich syndrome protein is involved in the organization of actin cytoskeleton.威斯科特-奥尔德里奇综合征蛋白的普列克底物蛋白同源结构域参与肌动蛋白细胞骨架的组织。
Clin Immunol. 1999 Aug;92(2):128-37. doi: 10.1006/clim.1999.4746.
7
Antigen receptor-induced activation and cytoskeletal rearrangement are impaired in Wiskott-Aldrich syndrome protein-deficient lymphocytes.在威斯科特-奥尔德里奇综合征蛋白缺陷的淋巴细胞中,抗原受体诱导的激活和细胞骨架重排受损。
J Exp Med. 1999 Nov 1;190(9):1329-42. doi: 10.1084/jem.190.9.1329.
8
The Wiskott-Aldrich syndrome protein is required for positive selection during T-cell lineage differentiation.Wiskott-Aldrich 综合征蛋白是 T 细胞谱系分化过程中阳性选择所必需的。
Front Immunol. 2023 Jun 7;14:1188099. doi: 10.3389/fimmu.2023.1188099. eCollection 2023.
9
Wiskott-Aldrich syndrome/X-linked thrombocytopenia in China: Clinical characteristic and genotype-phenotype correlation.中国的威斯科特-奥尔德里奇综合征/ X连锁血小板减少症:临床特征及基因型-表型相关性
Pediatr Blood Cancer. 2015 Sep;62(9):1601-8. doi: 10.1002/pbc.25559. Epub 2015 Apr 30.
10
Novel membrane cell projection defects in Wiskott-Aldrich syndrome B cells.威斯科特-奥尔德里奇综合征B细胞中的新型膜细胞投射缺陷。
Int J Mol Med. 2007 Oct;20(4):445-50.

引用本文的文献

1
Pancytopenia, Recurrent Infection, Poor Wound Healing, Heterotopia of the Brain Probably Associated with A Candidate Novel de Novo Gene Defect: Expanding the Molecular and Phenotypic Spectrum.全血细胞减少症、反复感染、伤口愈合不良、脑异位症可能与候选新型从头基因缺陷相关:扩大分子和表型谱。
Genes (Basel). 2021 Feb 20;12(2):294. doi: 10.3390/genes12020294.
2
TREC and KREC profiling as a representative of thymus and bone marrow output in patients with various inborn errors of immunity.TREC 和 KREC 谱分析作为各种先天性免疫缺陷患者胸腺和骨髓输出的代表。
Clin Exp Immunol. 2020 Oct;202(1):60-71. doi: 10.1111/cei.13484. Epub 2020 Jul 21.
3

本文引用的文献

1
Retrospective TREC testing of newborns with Severe Combined Immunodeficiency and other primary immunodeficiency diseases.对患有严重联合免疫缺陷及其他原发性免疫缺陷疾病的新生儿进行回顾性TREC检测。
Mol Genet Metab Rep. 2014 Aug 7;1:324-333. doi: 10.1016/j.ymgmr.2014.07.003. eCollection 2014.
2
Recurrent viral infections associated with a homozygous CORO1A mutation that disrupts oligomerization and cytoskeletal association.与破坏寡聚化和细胞骨架关联的纯合CORO1A突变相关的复发性病毒感染。
J Allergy Clin Immunol. 2016 Mar;137(3):879-88.e2. doi: 10.1016/j.jaci.2015.08.020. Epub 2015 Oct 21.
3
Wiskott-Aldrich Syndrome Interacting Protein Deficiency Uncovers the Role of the Co-receptor CD19 as a Generic Hub for PI3 Kinase Signaling in B Cells.
A novel disorder involving dyshematopoiesis, inflammation, and HLH due to aberrant CDC42 function.
一种新的疾病,涉及由于 CDC42 功能异常导致的血液系统异常、炎症和 HLH。
J Exp Med. 2019 Dec 2;216(12):2778-2799. doi: 10.1084/jem.20190147. Epub 2019 Oct 10.
4
Dominant activating RAC2 mutation with lymphopenia, immunodeficiency, and cytoskeletal defects.伴发淋巴细胞减少、免疫缺陷和细胞骨架缺陷的优势激活型 RAC2 突变。
Blood. 2019 May 2;133(18):1977-1988. doi: 10.1182/blood-2018-11-886028. Epub 2019 Feb 5.
威斯科特-奥尔德里奇综合征相互作用蛋白缺陷揭示了共受体CD19作为B细胞中PI3激酶信号传导通用枢纽的作用。
Immunity. 2015 Oct 20;43(4):660-73. doi: 10.1016/j.immuni.2015.09.004. Epub 2015 Oct 6.
4
Wiskott-Aldrich syndrome/X-linked thrombocytopenia in China: Clinical characteristic and genotype-phenotype correlation.中国的威斯科特-奥尔德里奇综合征/ X连锁血小板减少症:临床特征及基因型-表型相关性
Pediatr Blood Cancer. 2015 Sep;62(9):1601-8. doi: 10.1002/pbc.25559. Epub 2015 Apr 30.
5
Actin foci facilitate activation of the phospholipase C-γ in primary T lymphocytes via the WASP pathway.肌动蛋白灶通过WASP途径促进原代T淋巴细胞中磷脂酶C-γ的激活。
Elife. 2015 Mar 11;4:e04953. doi: 10.7554/eLife.04953.
6
Wiskott-Aldrich syndrome: a comprehensive review.威斯科特-奥尔德里奇综合征:全面综述。
Ann N Y Acad Sci. 2013 May;1285:26-43. doi: 10.1111/nyas.12049. Epub 2013 Mar 25.
7
Losing TREC with age.随着年龄增长而丧失 TRECs。
Immunity. 2012 Feb 24;36(2):163-5. doi: 10.1016/j.immuni.2012.02.005.
8
Genetic characteristics of eighty-seven patients with the Wiskott-Aldrich syndrome.87 例威特克-奥尔德雷克综合征患者的遗传特征。
Mol Immunol. 2011 Feb;48(5):788-92. doi: 10.1016/j.molimm.2010.11.013. Epub 2010 Dec 24.
9
Critical requirement for the Wiskott-Aldrich syndrome protein in Th2 effector function.Wiskott-Aldrich 综合征蛋白在 Th2 效应功能中的关键要求。
Blood. 2010 Apr 29;115(17):3498-507. doi: 10.1182/blood-2009-07-235754. Epub 2009 Dec 23.
10
Thymic output, T-cell diversity, and T-cell function in long-term human SCID chimeras.长期人类重症联合免疫缺陷嵌合体中的胸腺输出、T细胞多样性和T细胞功能。
Blood. 2009 Aug 13;114(7):1445-53. doi: 10.1182/blood-2009-01-199323. Epub 2009 May 11.