Henan Key Laboratory of Cancer Epigenetics; Cancer Hospital, The First Affiliated Hospital, College of Clinical Medicine, Medical College of Henan University of Science and Technology, Luoyang, China, 471003; Department of Medical Oncology, Cancer Hospital, The First Affiliated Hospital, College of Clinical Medicine, Medical College of Henan University of Science and Technology, Luoyang, China, 471003.
Henan Key Laboratory of Cancer Epigenetics; Cancer Hospital, The First Affiliated Hospital, College of Clinical Medicine, Medical College of Henan University of Science and Technology, Luoyang, China, 471003.
Neoplasia. 2017 Nov;19(11):868-884. doi: 10.1016/j.neo.2017.08.003. Epub 2017 Sep 19.
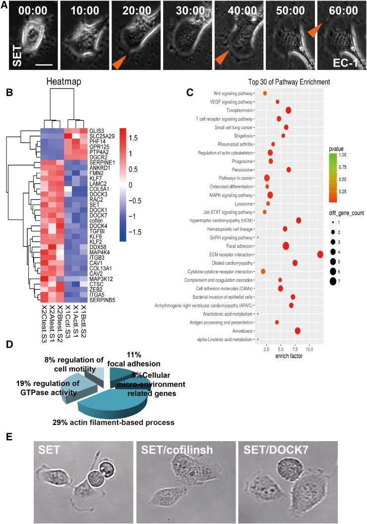
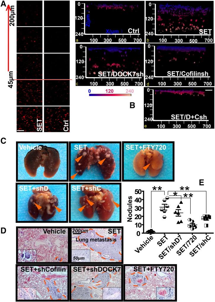
Directional cell migration is of fundamental importance to a variety of biological events, including metastasis of malignant cells. Herein, we specifically investigated SET oncoprotein, a subunit of the recently identified inhibitor of acetyltransferases (INHAT) complex and identified its role in the establishment of front-rear cell polarity and directional migration in Esophageal Squamous Cell Carcinoma (ESCC). We further define the molecular circuits that govern these processes by showing that SET modulated DOCK7/RAC1 and cofilin signaling events. Moreover, a detailed analysis of the spatial distribution of RAC1 and cofilin allowed us to decipher the synergistical contributions of the two in coordinating the advancing dynamics by measuring architectures, polarities, and cytoskeletal organizations of the lamellipodia leading edges. In further investigations in vivo, we identified their unique role at multiple levels of the invasive cascade for SET cell and indicate the necessity for their functional balance to enable efficient invasion as well. Additionally, SET epigenetically repressed miR-30c expression by deacetylating histones H2B and H4 on its promoter, which was functionally important for the biological effects of SET in our cell-context. Finally, we corroborated our findings in vivo by evaluating the clinical relevance of SET signaling in the metastatic burden in mice and a large series of patients with ESCC at diagnosis, observing it's significance in predicting metastasis formation. Our findings uncovered a novel signaling network initiated by SET that epigenetically modulated ESCC properties and suggest that targeting the regulatory axis might be a promising strategy to inhibit migration and metastasis.
定向细胞迁移对于多种生物学事件至关重要,包括恶性细胞的转移。在此,我们特别研究了 SET 癌蛋白,它是最近发现的乙酰转移酶抑制剂(INHAT)复合物的一个亚基,并确定了它在建立食管鳞状细胞癌(ESCC)前后细胞极性和定向迁移中的作用。我们进一步通过显示 SET 调节 DOCK7/RAC1 和丝切蛋白信号事件来定义控制这些过程的分子回路。此外,通过测量前缘片状伪足的结构、极性和细胞骨架组织,对 RAC1 和丝切蛋白的空间分布进行详细分析,使我们能够破译两者在协调推进动力学方面的协同贡献。在进一步的体内研究中,我们确定了它们在 SET 细胞侵袭级联的多个水平上的独特作用,并表明它们的功能平衡对于实现有效侵袭是必要的。此外,SET 通过去乙酰化其启动子上的组蛋白 H2B 和 H4 来抑制 miR-30c 的表达,这对于 SET 在我们细胞环境中的生物学效应是功能重要的。最后,我们通过评估 SET 信号在小鼠转移负荷和一系列 ESCC 患者诊断时的临床相关性,在体内证实了我们的发现,观察到其在预测转移形成中的意义。我们的发现揭示了 SET 启动的一个新的信号网络,它在表观遗传学上调节 ESCC 的特性,并表明靶向调节轴可能是抑制迁移和转移的有前途的策略。