Suppr超能文献

通过溶酶体膜通透性改变或自噬抑制来调节溶酶体功能,可恢复难治性非小细胞肺癌细胞对顺铂的敏感性。

Modulating lysosomal function through lysosome membrane permeabilization or autophagy suppression restores sensitivity to cisplatin in refractory non-small-cell lung cancer cells.

作者信息

Circu Magdalena, Cardelli James, Barr Martin P, O'Byrne Kenneth, Mills Glenn, El-Osta Hazem

机构信息

Feist-Weiller Cancer Center, Louisiana State University Health Sciences Center-Shreveport, Shreveport, Louisiana, United States of America.

Segue Therapeutics, LLC, Shreveport, Louisiana, United States of America.

出版信息

PLoS One. 2017 Sep 25;12(9):e0184922. doi: 10.1371/journal.pone.0184922. eCollection 2017.

Abstract

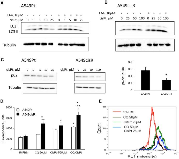
Lung cancer is the leading cause of cancer-related deaths. Most patients develop resistance to platinum within several months of treatment. We investigated whether triggering lysosomal membrane permeabilization (LMP) or suppressing autophagy can restore cisplatin susceptibility in lung cancer with acquired chemoresistance. Cisplatin IC50 in A549Pt (parental) and A549cisR (cisplatin resistant) cells was 13 μM and 47 μM, respectively. Following cisplatin exposure, A549cisR cells failed to elicit an apoptotic response. This was manifested by diminished Annexin-V staining, caspase 3 and 9, BAX and BAK activation in resistant but not in parental cells. Chloroquine preferentially promoted LMP in A549cisR cells, revealed by leakage of FITC-dextran into the cytosol as detected by immunofluorescence microscopy. This was confirmed by increased cytosolic cathepsin D signal on Immunoblot. Cell viability of cisplatin-treated A549cisR cells was decreased when co-treated with chloroquine, corresponding to a combination index below 0.8, suggesting synergism between the two drugs. Notably, chloroquine activated the mitochondrial cell death pathway as indicated by increase in caspase 9 activity. Interestingly, inhibition of lysosomal proteases using E64 conferred cytoprotection against cisplatin and chloroquine co-treatment, suggesting that chloroquine-induced cell death occurred in a cathepsin-mediated mechanism. Likewise, blockage of caspases partially rescued A549cisR cells against the cytotoxicity of cisplatin and chloroquine combination. Cisplatin promoted a dose-dependent autophagic flux induction preferentially in A549cisR cells, as evidenced by a surge in LC3-II/α-tubulin following pre-treatment with E64 and increase in p62 degradation. Compared to untreated cells, cisplatin induced an increase in cyto-ID-loaded autophagosomes in A549cisR cells that was further amplified by chloroquine, pointing toward autophagic flux activation by cisplatin. Interestingly, this effect was less pronounced in A549Pt cells. Blocking autophagy by ATG5 depletion using siRNA markedly enhances susceptibility to cisplatin in A549cisR cells. Taken together, our results underscore the utility of targeting lysosomal function in overcoming acquired cisplatin refractoriness in lung cancer.

摘要

肺癌是癌症相关死亡的主要原因。大多数患者在治疗后的几个月内就会对铂产生耐药性。我们研究了触发溶酶体膜通透性(LMP)或抑制自噬是否能恢复获得性化疗耐药的肺癌对顺铂的敏感性。A549Pt(亲本)细胞和顺铂耐药的A549cisR细胞的顺铂IC50分别为13μM和47μM。顺铂处理后,A549cisR细胞未能引发凋亡反应。这表现为耐药细胞中膜联蛋白-V染色、半胱天冬酶3和9、BAX和BAK激活减少,而亲本细胞中则没有。氯喹优先促进A549cisR细胞中的LMP,免疫荧光显微镜检测显示FITC-葡聚糖泄漏到细胞质中证实了这一点。免疫印迹上胞质组织蛋白酶D信号增加进一步证实了这一点。顺铂处理的A549cisR细胞与氯喹共同处理时,细胞活力降低,相应的联合指数低于0.8,表明两种药物之间存在协同作用。值得注意的是,氯喹激活了线粒体细胞死亡途径,半胱天冬酶9活性增加表明了这一点。有趣的是,使用E64抑制溶酶体蛋白酶可对顺铂和氯喹联合处理提供细胞保护作用,这表明氯喹诱导的细胞死亡是以组织蛋白酶介导的机制发生的。同样,半胱天冬酶的阻断部分挽救了A549cisR细胞免受顺铂和氯喹联合用药的细胞毒性。顺铂优先在A549cisR细胞中促进剂量依赖性的自噬流诱导,用E64预处理后LC3-II/α-微管蛋白激增以及p62降解增加证明了这一点。与未处理的细胞相比,顺铂在A549cisR细胞中诱导细胞内ID标记的自噬体增加,氯喹进一步放大了这种增加,表明顺铂激活了自噬流。有趣的是,这种作用在A549Pt细胞中不太明显。使用小干扰RNA通过ATG5缺失阻断自噬可显著增强A549cisR细胞对顺铂的敏感性。综上所述,我们的结果强调了靶向溶酶体功能在克服肺癌获得性顺铂难治性方面的实用性。

https://cdn.ncbi.nlm.nih.gov/pmc/blobs/5f19/5612465/3506b0291936/pone.0184922.g001.jpg

文献AI研究员

20分钟写一篇综述,助力文献阅读效率提升50倍。

立即体验

用中文搜PubMed

大模型驱动的PubMed中文搜索引擎

马上搜索

文档翻译

学术文献翻译模型,支持多种主流文档格式。

立即体验