Suppr超能文献

线粒体-溶酶体通讯缺陷诱导线粒体衍生小泡的分泌并驱动卵巢癌细胞的化疗耐药性。

Defects of mitochondria-lysosomes communication induce secretion of mitochondria-derived vesicles and drive chemoresistance in ovarian cancer cells.

机构信息

Department of Biological and Environmental Sciences and Technologies, University of Salento, Via Provinciale Lecce-Monteroni n. 165, Lecce, 73100, Italy.

Institute for Microelectronics and Microsystems (IMM), CNR, Via Monteroni, Lecce, 73100, Italy.

出版信息

Cell Commun Signal. 2024 Mar 6;22(1):165. doi: 10.1186/s12964-024-01507-y.

Abstract

BACKGROUND

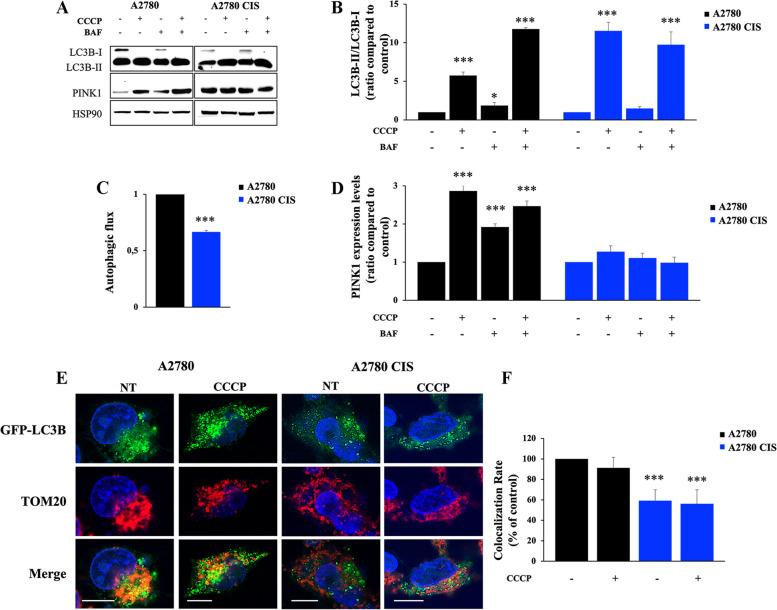
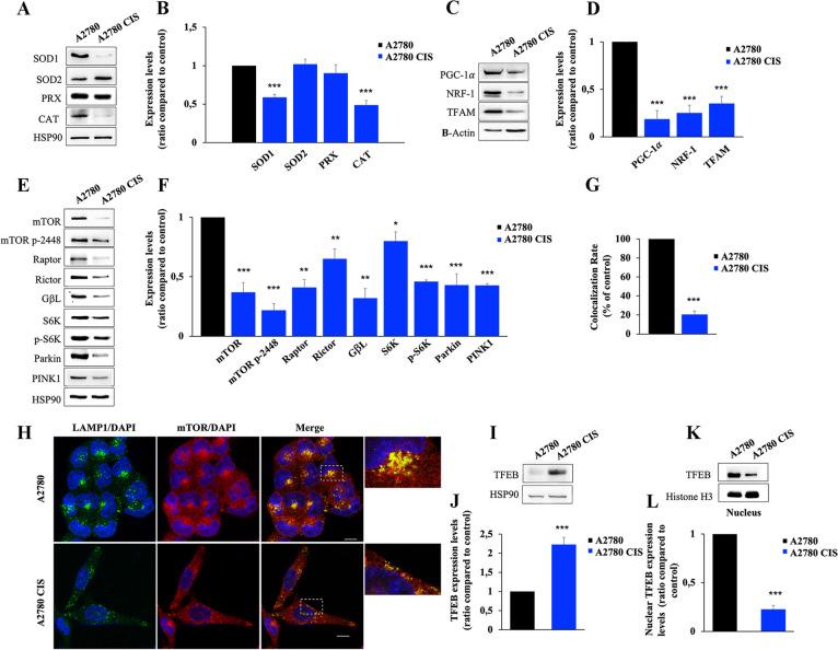
Among the mechanisms of mitochondrial quality control (MQC), generation of mitochondria-derived vesicles (MDVs) is a process to avoid complete failure of mitochondria determining lysosomal degradation of mitochondrial damaged proteins. In this context, RAB7, a late endocytic small GTPase, controls delivery of MDVs to late endosomes for subsequent lysosomal degradation. We previously demonstrated that RAB7 has a pivotal role in response to cisplatin (CDDP) regulating resistance to the drug by extracellular vesicle (EVs) secretion.

METHODS

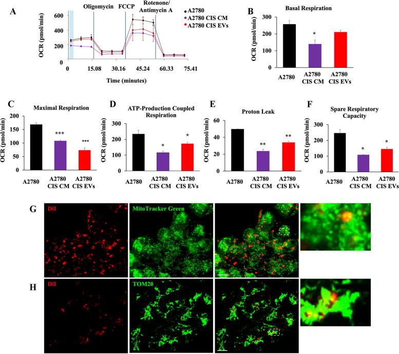
Western blot and immunofluorescence analysis were used to analyze structure and function of endosomes and lysosomes in CDDP chemosensitive and chemoresistant ovarian cancer cell lines. EVs were purified from chemosensitive and chemoresistant cells by ultracentrifugation or immunoisolation to analyze their mitochondrial DNA and protein content. Treatment with cyanide m-chlorophenylhydrazone (CCCP) and RAB7 modulation were used, respectively, to understand the role of mitochondrial and late endosomal/lysosomal alterations on MDV secretion. Using conditioned media from chemoresistant cells the effect of MDVs on the viability after CDDP treatment was determined. Seahorse assays and immunofluorescence analysis were used to study the biochemical role of MDVs and the uptake and intracellular localization of MDVs, respectively.

RESULTS

We observed that CDDP-chemoresistant cells are characterized by increased MDV secretion, impairment of late endocytic traffic, RAB7 downregulation, an increase of RAB7 in EVs, compared to chemosensitive cells, and downregulation of the TFEB-mTOR pathway overseeing lysosomal and mitochondrial biogenesis and turnover. We established that MDVs can be secreted rather than delivered to lysosomes and are able to deliver CDDP outside the cells. We showed increased secretion of MDVs by chemoresistant cells ultimately caused by the extrusion of RAB7 in EVs, resulting in a dramatic drop in its intracellular content, as a novel mechanism to regulate RAB7 levels. We demonstrated that MDVs purified from chemoresistant cells induce chemoresistance in RAB7-modulated process, and, after uptake from recipient cells, MDVs localize to mitochondria and slow down mitochondrial activity.

CONCLUSIONS

Dysfunctional MQC in chemoresistant cells determines a block in lysosomal degradation of MDVs and their consequent secretion, suggesting that MQC is not able to eliminate damaged mitochondria whose components are secreted becoming effectors and potential markers of chemoresistance.

摘要

背景

在线粒体质量控制(MQC)的机制中,线粒体衍生小泡(MDVs)的产生是一种避免线粒体完全失效的过程,决定了线粒体受损蛋白的溶酶体降解。在这种情况下,晚期内体小 GTPase RAB7 控制 MDVs 递送至晚期内体,随后进行溶酶体降解。我们之前证明,RAB7 在顺铂(CDDP)调节细胞外囊泡(EVs)分泌对药物耐药性的反应中起关键作用。

方法

使用 Western blot 和免疫荧光分析来分析 CDDP 化学敏感和耐药卵巢癌细胞系中内体和溶酶体的结构和功能。通过超速离心或免疫分离从化学敏感和耐药细胞中纯化 EVs,以分析其线粒体 DNA 和蛋白质含量。使用氰化物 m-氯苯腙(CCCP)和 RAB7 调节分别用于理解线粒体和晚期内体/溶酶体改变对 MDV 分泌的作用。使用耐药细胞的条件培养基,确定 MDVs 在 CDDP 处理后对细胞活力的影响。使用 Seahorse 测定和免疫荧光分析分别研究 MDVs 的生化作用和 MDVs 的摄取和细胞内定位。

结果

我们观察到,与化学敏感细胞相比,CDDP 耐药细胞的特征是 MDV 分泌增加、晚期内吞作用受损、RAB7 下调、RAB7 在 EVs 中增加,以及 TFEB-mTOR 通路下调,该通路监督溶酶体和线粒体生物发生和周转。我们确定 MDVs 可以被分泌而不是递送至溶酶体,并能够将 CDDP 运出细胞。我们发现耐药细胞中 MDVs 的分泌增加最终是由于 EVs 中 RAB7 的挤出,导致其细胞内含量急剧下降,这是一种调节 RAB7 水平的新机制。我们证明,从耐药细胞中纯化的 MDVs 在 RAB7 调节过程中诱导耐药性,并在从受体细胞摄取后,MDVs 定位于线粒体并减缓线粒体活性。

结论

耐药细胞中功能失调的 MQC 导致溶酶体降解 MDVs 受阻及其随后的分泌,表明 MQC 无法消除受损的线粒体,其成分被分泌成为耐药性的效应物和潜在标志物。

https://cdn.ncbi.nlm.nih.gov/pmc/blobs/5e0f/10916030/422273133fc9/12964_2024_1507_Fig1_HTML.jpg

文献检索

告别复杂PubMed语法,用中文像聊天一样搜索,搜遍4000万医学文献。AI智能推荐,让科研检索更轻松。

立即免费搜索

文件翻译

保留排版,准确专业,支持PDF/Word/PPT等文件格式,支持 12+语言互译。

免费翻译文档

深度研究

AI帮你快速写综述,25分钟生成高质量综述,智能提取关键信息,辅助科研写作。

立即免费体验