Sulkshane Prasad, Teni Tanuja
Advanced Centre for Treatment, Research and Education in Cancer (ACTREC), Tata Memorial Centre (TMC), Kharghar, Navi Mumbai-410210, Maharashtra, India.
Oncotarget. 2016 Aug 5;8(36):60060-60079. doi: 10.18632/oncotarget.11085. eCollection 2017 Sep 1.
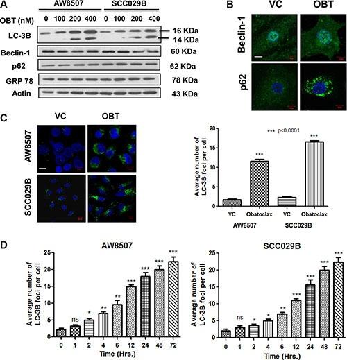
We have previously reported overexpression of antiapoptotic MCL-1 protein in human oral cancers and its association with therapy resistance and poor prognosis, implying it to be a potential therapeutic target. Hence, we investigated the efficacy and mechanism of action of Obatoclax, a BH3 mimetic pan BCL-2 inhibitor in human oral cancer cell lines. All cell lines exhibited high sensitivity to Obatoclax with complete clonogenic inhibition at 200-400 nM concentration which correlated with their MCL-1 expression. Mechanistic insights revealed that Obatoclax induced a caspase-independent cell death primarily by induction of a defective autophagy. Suppression of autophagy by ATG5 downregulation significantly blocked Obatoclax-induced cell death. Further, Obatoclax induced interaction of p62 with key components of the necrosome RIP1K and RIP3K. Necrostatin-1 mediated inhibition of RIP1K significantly protected the cells from Obatoclax induced cell death. Moreover, Obatoclax caused extensive mitochondrial stress leading to their dysfunction. Interestingly, MCL-1 downregulation alone caused mitochondrial stress, highlighting its importance for mitochondrial homeostasis. We also demonstrated efficacy of Obatoclax against oral cancer xenografts and its synergism with ionizing radiation . Our studies thus suggest that Obatoclax induces autophagy-dependent necroptosis in oral cancer cells and holds a great promise in the improved management of oral cancer patients.
我们之前报道过抗凋亡蛋白MCL-1在人类口腔癌中过表达,并且其与治疗耐药性和不良预后相关,这意味着它是一个潜在的治疗靶点。因此,我们研究了BH3模拟物泛BCL-2抑制剂Obatoclax在人类口腔癌细胞系中的疗效和作用机制。所有细胞系对Obatoclax均表现出高敏感性,在200 - 400 nM浓度下完全抑制克隆形成,这与其MCL-1表达相关。机制研究表明,Obatoclax主要通过诱导缺陷性自噬诱导不依赖半胱天冬酶的细胞死亡。通过下调ATG5抑制自噬可显著阻断Obatoclax诱导的细胞死亡。此外,Obatoclax诱导p62与坏死小体关键成分RIP1K和RIP3K相互作用。Necrostatin-1介导的RIP1K抑制可显著保护细胞免受Obatoclax诱导的细胞死亡。此外,Obatoclax导致广泛的线粒体应激,导致其功能障碍。有趣的是,单独下调MCL-1会引起线粒体应激,突出了其对线粒体稳态的重要性。我们还证明了Obatoclax对口腔癌异种移植瘤的疗效及其与电离辐射的协同作用。因此,我们的研究表明,Obatoclax在口腔癌细胞中诱导自噬依赖性坏死性凋亡,在改善口腔癌患者的治疗方面具有巨大潜力。