Suppr超能文献

条件性β细胞消融小鼠的个体差异在评估β细胞功能恢复中造成显著偏差。

Individual Variation in Conditional β Cell Ablation Mice Contributes Significant Biases in Evaluating β Cell Functional Recovery.

作者信息

Lu Song, Li Jiatao, Lui Kathy O

机构信息

Li Ka Shing Institute of Health Sciences, The Chinese University of Hong Kong, Prince of Wales Hospital, Hong Kong, Hong Kong.

Department of Chemical Pathology, The Chinese University of Hong Kong, Prince of Wales Hospital, Hong Kong, Hong Kong.

出版信息

Front Endocrinol (Lausanne). 2017 Sep 14;8:242. doi: 10.3389/fendo.2017.00242. eCollection 2017.

Abstract

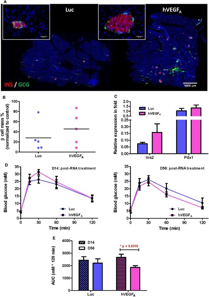
Despite the βDTA (Ins2-rtTA; Tet-DTA) mice have been developed as a valuable tool to study β cell regeneration, their individual variation in therapeutic efficacy has not been characterized. Here, we demonstrated that the βDTA mice exhibited significant variations in both spontaneous and acquired β cell regeneration. We found that doxycycline (DOX)-induced β cell death was sufficient to cause polydipsia, translating even subtle difference in drinking habit into large variations in actual DOX intake among individuals within the same group. Accumulating evidence shows that transient expression of VEGF enhances β cell functional recovery after injury. Therefore, we utilized the chemically modified mRNA (modRNA) technology to enable transient yet efficient VEGF expression in the pancreas after DOX-induced β cell death. Surprisingly, under optimized DOX dose permissive of β cell regeneration, VEGF modRNA only demonstrated marginal benefits on β cell functional recovery with large individual variations. We also revealed that the therapeutic efficacy of VEGF modRNA on β cell regeneration was dependent on the degree of β cell loss induced by the accumulated DOX intake. Therefore, our results highlight a significant contribution of individual variation in the βDTA model and call for attention in evaluating potential efficacy of therapeutic agents in β cell regeneration studies.

摘要

尽管βDTA(Ins2-rtTA;Tet-DTA)小鼠已被开发成为研究β细胞再生的一种有价值的工具,但其治疗效果的个体差异尚未得到表征。在此,我们证明βDTA小鼠在自发和获得性β细胞再生方面均表现出显著差异。我们发现强力霉素(DOX)诱导的β细胞死亡足以导致多饮,这使得同一组内个体间即使是细微的饮水习惯差异也会转化为实际DOX摄入量的巨大差异。越来越多的证据表明,VEGF的瞬时表达可增强损伤后β细胞的功能恢复。因此,我们利用化学修饰mRNA(modRNA)技术,使DOX诱导β细胞死亡后胰腺中能实现VEGF的瞬时且高效表达。令人惊讶的是,在允许β细胞再生的优化DOX剂量下,VEGF modRNA仅对β细胞功能恢复显示出有限益处,且个体差异很大。我们还揭示,VEGF modRNA对β细胞再生的治疗效果取决于累积DOX摄入量诱导的β细胞丢失程度。因此,我们的结果突出了βDTA模型中个体差异的重大影响,并呼吁在评估治疗药物在β细胞再生研究中的潜在疗效时予以关注。

https://cdn.ncbi.nlm.nih.gov/pmc/blobs/bb79/5604075/89094c5880be/fendo-08-00242-g001.jpg

文献AI研究员

20分钟写一篇综述,助力文献阅读效率提升50倍。

立即体验

用中文搜PubMed

大模型驱动的PubMed中文搜索引擎

马上搜索

文档翻译

学术文献翻译模型,支持多种主流文档格式。

立即体验