Rajora M A, Ding L, Valic M, Jiang W, Overchuk M, Chen J, Zheng G
Princess Margaret Cancer Centre , University Health Network , 101 College Street , Toronto , Ontario M5G 1L7 , Canada . Email:
Institute of Biomaterials and Biomedical Engineering , University of Toronto , 164 College Street , Toronto , Ontario M5S 3G9 , Canada.
Chem Sci. 2017 Aug 1;8(8):5371-5384. doi: 10.1039/c7sc00732a. Epub 2017 May 23.
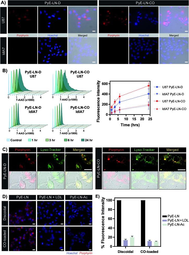
The development of curative glioblastoma treatments and tumour-specific contrast agents that can overcome the blood-brain barrier (BBB) and infiltrative tumour morphology remains a challenge. Apolipoprotein E3 (apoE3) is a high density lipoprotein apolipoprotein that chaperones the transcytosis of nanoparticles across the BBB, and displays high-affinity binding with the low density lipoprotein receptor (LDLR), a cell-surface receptor overexpressed by glioblastoma cells. This LDLR overexpression and apoE3 binding capacity was exploited for the development of glioblastoma-targeted porphyrin-lipid apoE3 lipid nanoparticles (pyE-LNs) with intrinsic theranostic properties. Size-controlled discoidal and cholesteryl oleate (CO)-loaded spherical pyE-LNs were synthesized through the systematic variation of particle composition, which dictated nanoparticle size and morphology. Composition optimization yielded 30 nm pyE-LNs with stable loading of apoE3 and porphyrin-lipid that simultaneously conferred the nanoparticles with glioblastoma targeting and activatable near-infrared fluorescence imaging functionalities. A 4-fold higher uptake of pyE-LNs by LDLR-expressing U87 glioblastomas cells relative to minimally expressing ldlA7 cells was observed . This uptake was a result of receptor-mediated endocytosis, which could be inhibited through LDL competition and acetylation of particle apoE3 moieties. ApoE3-dependent delivery of pyE-LN to glioblastomas was also demonstrated in orthotopic U87-GFP tumour-bearing animals. Quantification of CO-loaded pyE-LN biodistribution demonstrated successful selective uptake of porphyrin by malignant tissue, with a 4 : 1 tumour : healthy tissue particle specificity. This allowed for the detection of strong, tumour-localized porphyrin fluorescence, which was diminished when apoE3-devoid py-LN particles were administered. Furthermore, this selective uptake yielded cell-specific potent PDT sensitization , resulting in an 83% reduction in glioblastoma cell viability. These results highlight the promising capacity of pyE-LNs to target porphyrin delivery to glioblastoma tumours for theranostic applications.
开发能够克服血脑屏障(BBB)和浸润性肿瘤形态的胶质母细胞瘤治疗方法及肿瘤特异性造影剂仍然是一项挑战。载脂蛋白E3(apoE3)是一种高密度脂蛋白载脂蛋白,可介导纳米颗粒通过血脑屏障的转胞吞作用,并与低密度脂蛋白受体(LDLR)表现出高亲和力结合,LDLR是胶质母细胞瘤细胞过度表达的一种细胞表面受体。利用这种LDLR的过度表达和apoE3结合能力,开发了具有内在诊疗特性的靶向胶质母细胞瘤的卟啉-脂质apoE3脂质纳米颗粒(pyE-LNs)。通过系统改变颗粒组成合成了尺寸可控的盘状和负载胆固醇油酸酯(CO)的球形pyE-LNs,颗粒组成决定了纳米颗粒的大小和形态。组成优化得到了30 nm的pyE-LNs,其稳定负载了apoE3和卟啉-脂质,同时赋予纳米颗粒靶向胶质母细胞瘤和可激活近红外荧光成像功能。相对于低表达ldlA7的细胞,观察到表达LDLR的U87胶质母细胞瘤细胞对pyE-LNs的摄取高4倍。这种摄取是受体介导的内吞作用的结果,可通过LDL竞争和颗粒apoE3部分的乙酰化来抑制。在原位U87-GFP荷瘤动物中也证明了pyE-LN通过apoE3依赖的方式递送至胶质母细胞瘤。对负载CO的pyE-LN生物分布的定量分析表明,恶性组织成功地选择性摄取了卟啉,肿瘤与健康组织的颗粒特异性为4∶1。这使得能够检测到强烈的、肿瘤局部的卟啉荧光,当给予不含apoE3的py-LN颗粒时,荧光减弱。此外,这种选择性摄取产生了细胞特异性的有效光动力疗法(PDT)致敏作用,导致胶质母细胞瘤细胞活力降低83%。这些结果突出了pyE-LNs在将卟啉递送至胶质母细胞瘤肿瘤以用于诊疗应用方面的前景。