Manrique-Rincón Andrea J, Beraldo Camila M, Toscaro Jessica M, Bajgelman Marcio C
Brazilian Biosciences National Laboratory (LNBio), Brazilian Center for Research in Energy and Materials (CNPEM), Campinas, Brazil.
Medical School, University of Campinas (UNICAMP), Campinas, Brazil.
Front Immunol. 2017 Sep 19;8:1150. doi: 10.3389/fimmu.2017.01150. eCollection 2017.
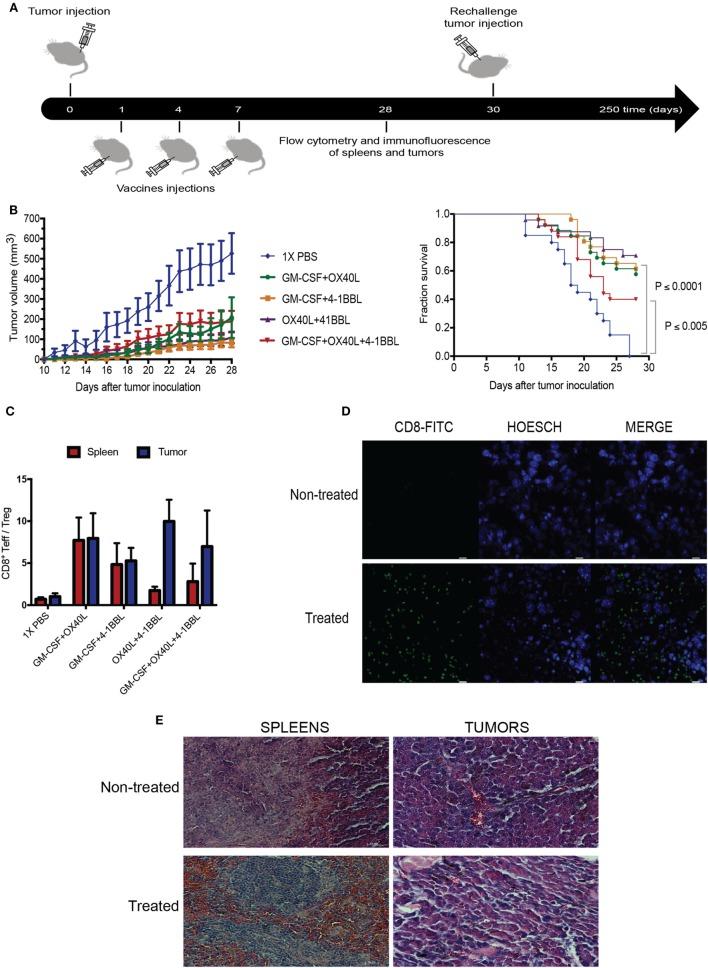
Recent studies have demonstrated that combination of modulatory immune strategies may potentiate tumor cell elimination. Most strategies rely on the use of monoclonal antibodies that can block cell surface receptors to overcome tumor-induced immunosuppression or acting as costimulatory ligands to boost activation of T cells. In this study, we evaluate the use of combinations of genetically modified tumor-derived cell lines that harbor the costimulatory T cell ligands 4-1BB ligand, OX40L, and the cytokine GM-CSF. The aim of these treatments is to boost the activation of T cells and the elimination of cancer cells. These tumor-derived cells are able to activate or reinforce T cell activation, thereby generating a potent and specific antitumor response. We developed a high-content imaging assay that allowed us to investigate synergies between different tumor-derived cells expressing modulatory immune molecules, as well as the influence on effector T cells to achieve tumor cell death. These results were then compared to the results of experiments in which we challenged immunocompetent animals using the B16F10 syngeneic model of melanoma in C57BL6 mice. Our results suggest that there is a substantial therapeutic benefit to using combinations of syngeneic tumor vaccines that express immune modulators. In addition, we observed that combinations of tumor-derived cells that expressed costimulatory ligands and GM-CSF induced a long-term protective effect by preventing cancer development in both cured and rechallenged animals.
最近的研究表明,调节性免疫策略的联合使用可能会增强肿瘤细胞的清除。大多数策略依赖于使用单克隆抗体,这些抗体可以阻断细胞表面受体以克服肿瘤诱导的免疫抑制,或作为共刺激配体来增强T细胞的激活。在本研究中,我们评估了携带共刺激T细胞配体4-1BB配体、OX40L和细胞因子GM-CSF的基因改造肿瘤衍生细胞系联合使用的效果。这些治疗的目的是增强T细胞的激活和癌细胞的清除。这些肿瘤衍生细胞能够激活或加强T细胞的激活,从而产生强大而特异性的抗肿瘤反应。我们开发了一种高内涵成像检测方法,使我们能够研究表达调节性免疫分子的不同肿瘤衍生细胞之间的协同作用,以及对效应T细胞实现肿瘤细胞死亡的影响。然后将这些结果与我们使用C57BL6小鼠黑色素瘤的B16F10同基因模型对免疫活性动物进行挑战的实验结果进行比较。我们的结果表明,使用表达免疫调节剂的同基因肿瘤疫苗联合使用具有显著的治疗益处。此外,我们观察到,表达共刺激配体和GM-CSF的肿瘤衍生细胞联合使用通过在治愈和再次挑战的动物中预防癌症发展诱导了长期保护作用。