Schuhwerk Harald, Bruhn Christopher, Siniuk Kanstantsin, Min Wookee, Erener Suheda, Grigaravicius Paulius, Krüger Annika, Ferrari Elena, Zubel Tabea, Lazaro David, Monajembashi Shamci, Kiesow Kirstin, Kroll Torsten, Bürkle Alexander, Mangerich Aswin, Hottiger Michael, Wang Zhao-Qi
Leibniz Institute on Aging - Fritz-Lipmann Institute (FLI), Beutenbergstr. 11, 07745 Jena, Germany.
Department of Molecular Mechanisms of Disease, University of Zurich, CH-8057 Zurich, Switzerland.
Nucleic Acids Res. 2017 Nov 2;45(19):11174-11192. doi: 10.1093/nar/gkx717.
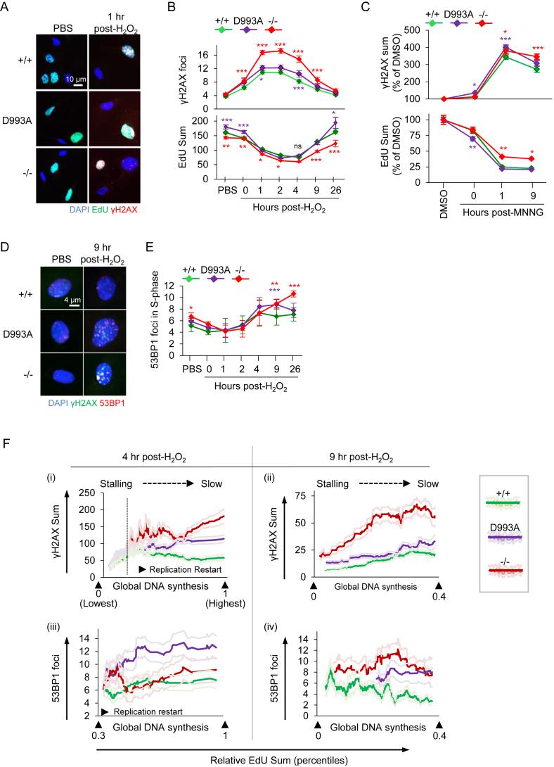
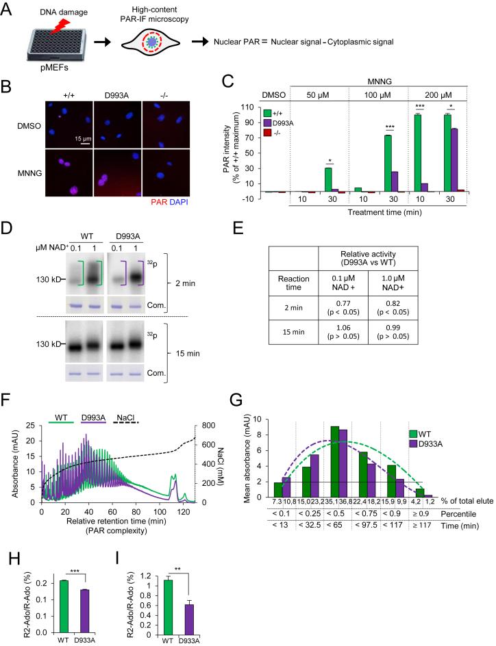
One of the fastest cellular responses to genotoxic stress is the formation of poly(ADP-ribose) polymers (PAR) by poly(ADP-ribose)polymerase 1 (PARP1, or ARTD1). PARP1 and its enzymatic product PAR regulate diverse biological processes, such as DNA repair, chromatin remodeling, transcription and cell death. However, the inter-dependent function of the PARP1 protein and its enzymatic activity clouds the mechanism underlying the biological response. We generated a PARP1 knock-in mouse model carrying a point mutation in the catalytic domain of PARP1 (D993A), which impairs the kinetics of the PARP1 activity and the PAR chain complexity in vitro and in vivo, designated as hypo-PARylation. PARP1D993A/D993A mice and cells are viable and show no obvious abnormalities. Despite a mild defect in base excision repair (BER), this hypo-PARylation compromises the DNA damage response during DNA replication, leading to cell death or senescence. Strikingly, PARP1D993A/D993A mice are hypersensitive to alkylation in vivo, phenocopying the phenotype of PARP1 knockout mice. Our study thus unravels a novel regulatory mechanism, which could not be revealed by classical loss-of-function studies, on how PAR homeostasis, but not the PARP1 protein, protects cells and organisms from acute DNA damage.
对基因毒性应激反应最快的细胞反应之一是由聚(ADP - 核糖)聚合酶1(PARP1,或ARTD1)形成聚(ADP - 核糖)聚合物(PAR)。PARP1及其酶促产物PAR调节多种生物学过程,如DNA修复、染色质重塑、转录和细胞死亡。然而,PARP1蛋白与其酶活性之间的相互依赖功能使生物反应背后的机制变得模糊不清。我们构建了一个PARP1基因敲入小鼠模型,该模型在PARP1的催化结构域(D993A)中携带一个点突变,这在体外和体内损害了PARP1活性的动力学以及PAR链的复杂性,称为低聚ADP核糖基化。PARP1D993A/D993A小鼠和细胞是有活力的,并且没有明显异常。尽管碱基切除修复(BER)存在轻微缺陷,但这种低聚ADP核糖基化损害了DNA复制过程中的DNA损伤反应,导致细胞死亡或衰老。令人惊讶的是,PARP1D993A/D993A小鼠在体内对烷基化高度敏感,模拟了PARP1基因敲除小鼠的表型。因此,我们的研究揭示了一种新的调节机制,这是经典功能丧失研究无法揭示的,即PAR的稳态而非PARP1蛋白如何保护细胞和生物体免受急性DNA损伤。