Suppr超能文献

NKL 同源框基因 MSX1 在 NK 细胞白血病中发挥肿瘤抑制基因的作用。

NKL homeobox gene MSX1 acts like a tumor suppressor in NK-cell leukemia.

作者信息

Nagel Stefan, Pommerenke Claudia, Meyer Corinna, Kaufmann Maren, MacLeod Roderick A F, Drexler Hans G

机构信息

Department of Human and Animal Cell Lines, Leibniz-Institute DSMZ, Braunschweig, Germany.

出版信息

Oncotarget. 2017 Jun 21;8(40):66815-66832. doi: 10.18632/oncotarget.18609. eCollection 2017 Sep 15.

Abstract

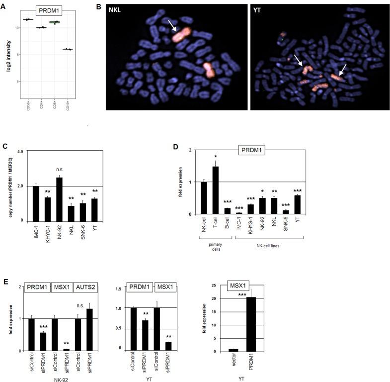
NKL homeobox gene MSX1 is physiologically expressed in lymphoid progenitors and subsequently downregulated in developing T- and B-cells. In contrast, elevated expression levels of MSX1 persist in mature natural killer (NK)-cells, indicating a functional role in this compartment. While T-cell acute lymphoblastic leukemia (T-ALL) subsets exhibit aberrant overexpression of MSX1, we show here that in malignant NK-cells the level of MSX1 transcripts is aberrantly downregulated. Chromosomal deletions at 4p16 hosting the MSX1 locus have been described in NK-cell leukemia patients. However, NK-cell lines analyzed here showed normal MSX1 gene configurations, indicating that this aberration might be uncommon. To identify alternative MSX1 regulatory mechanisms we compared expression profiling data of primary normal NK-cells and malignant NK-cell lines. This procedure revealed several deregulated genes including overexpressed IRF4, MIR155HG and MIR17HG and downregulated AUTS2, EP300, GATA3 and HHEX. As shown recently, chromatin-modulator AUTS2 is overexpressed in T-ALL subsets where it mediates aberrant transcriptional activation of MSX1. Here, our data demonstrate that in malignant NK-cell lines AUTS2 performed MSX1 activation as well, but in accordance with downregulated MSX1 transcription therein we detected reduced AUTS2 expression, a small genomic deletion at 7q11 removing exons 3 and 4, and truncating mutations in exon 1. Moreover, genomic profiling and chromosomal analyses of NK-cell lines demonstrated amplification of IRF4 at 6p25 and deletion of PRDM1 at 6q21, highlighting their potential oncogenic impact. Functional analyses performed via knockdown or forced expression of these genes revealed regulatory network disturbances effecting downregulation of MSX1 which may underlie malignant development in NK-cells.

摘要

NKL 同源框基因 MSX1 在淋巴祖细胞中生理性表达,随后在发育中的 T 细胞和 B 细胞中下调。相比之下,MSX1 的表达水平在成熟自然杀伤(NK)细胞中持续升高,表明其在该细胞亚群中发挥功能作用。虽然 T 细胞急性淋巴细胞白血病(T-ALL)亚群表现出 MSX1 的异常过表达,但我们在此表明,在恶性 NK 细胞中,MSX1 转录本水平异常下调。在 NK 细胞白血病患者中已发现 4p16 上携带 MSX1 基因座的染色体缺失。然而,这里分析的 NK 细胞系显示 MSX1 基因结构正常,表明这种畸变可能并不常见。为了确定 MSX1 的其他调控机制,我们比较了原代正常 NK 细胞和恶性 NK 细胞系的表达谱数据。该过程揭示了几个失调基因,包括过表达的 IRF4、MIR155HG 和 MIR17HG,以及下调的 AUTS2、EP300、GATA3 和 HHEX。最近的研究表明,染色质调节剂 AUTS2 在 T-ALL 亚群中过表达,它介导 MSX1 的异常转录激活。在这里,我们的数据表明,在恶性 NK 细胞系中,AUTS2 也能激活 MSX1,但与其中下调的 MSX1 转录一致,我们检测到 AUTS2 表达降低、7q11 处一个小的基因组缺失导致外显子 3 和 4 缺失,以及外显子 1 中的截短突变。此外,NK 细胞系的基因组分析和染色体分析显示 6p25 处 IRF4 扩增以及 6q21 处 PRDM1 缺失,突出了它们潜在的致癌影响。通过敲低或强制表达这些基因进行的功能分析揭示了影响 MSX1 下调的调控网络紊乱,这可能是 NK 细胞恶性发展潜在机制。

https://cdn.ncbi.nlm.nih.gov/pmc/blobs/6a75/5620138/8d0bce130c79/oncotarget-08-66815-g001.jpg

文献AI研究员

20分钟写一篇综述,助力文献阅读效率提升50倍。

立即体验

用中文搜PubMed

大模型驱动的PubMed中文搜索引擎

马上搜索

文档翻译

学术文献翻译模型,支持多种主流文档格式。

立即体验