Suppr超能文献

NKL 同源框基因 NKX2 - 2 在霍奇金淋巴瘤中异常表达。

NKL homeobox gene NKX2-2 is aberrantly expressed in Hodgkin lymphoma.

作者信息

Nagel Stefan, MacLeod Roderick A F, Pommerenke Claudia, Meyer Corinna, Kaufmann Maren, Drexler Hans G

机构信息

Department of Human and Animal Cell Lines, Leibniz Institute DSMZ-German Collection of Microorganisms and Cell Cultures, Braunschweig, Germany.

出版信息

Oncotarget. 2018 Dec 25;9(101):37480-37496. doi: 10.18632/oncotarget.26459.

Abstract

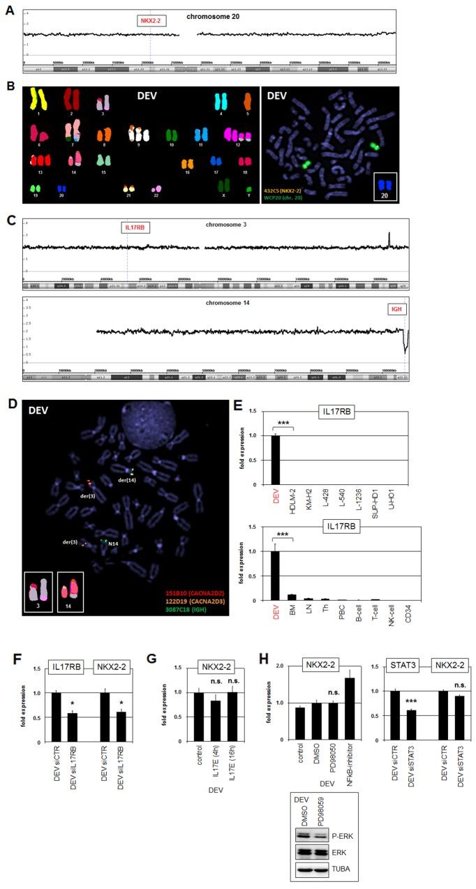
NKL homeobox genes encode basic transcriptional regulators of cell and tissue differentiation. Recently, we described a hematopoietic NKL-code comprising nine specific NKL homeobox genes expressed in normal hematopoietic stem cells, lymphoid progenitors and during lymphopoiesis, highlighting their physiological role in the development of T-, B- and NK-cells. Here, we identified aberrant expression of the non-hematopoietic neural NKL homeobox gene NKX2-2 in about 12% of both, classical Hodgkin lymphoma (HL) and nodular lymphocyte predominant (NLP) HL patients. The NKX2-2 expressing NLPHL-derived cell line DEV served as a model by analysing chromosomal configurations and expression profiling data to reveal activating mechanisms and downstream targets of this developmental regulator. While excluding chromosomal rearrangements at the locus of NKX2-2 we identified t(3;14)(p21;q32) resulting in overexpression of the IL17 receptor gene IL17RB via juxtaposition with the IGH-locus. SiRNA-mediated knockdown experiments demonstrated that IL17RB activated NKX2-2 transcription. Overexpression of IL17RB-cofactor DAZAP2 via chromosomal gain of 12q13 and deletion of its proteasomal inhibitor SMURF2 at 17q24 supported expression of NKX2-2. IL17RB activated transcription factors FLI1 and FOXG1 which in turn mediated NKX2-2 expression. In addition, overexpressed chromatin-modulator AUTS2 contributed to NKX2-2 activation as well. Downstream analyses indicated that NKX2-2 inhibits transcription of lymphoid NKL homeobox gene MSX1 and activates expression of basic helix-loop-helix factor NEUROD1 which may disturb B-cell differentiation processes via reported interaction with TCF3/E2A. Taken together, our data reveal ectopic activation of a neural gene network in HL placing NKX2-2 at its hub, highlighting a novel oncogenic impact of NKL homeobox genes in B-cell malignancies.

摘要

NKL 同源框基因编码细胞和组织分化的基本转录调节因子。最近,我们描述了一种造血 NKL 编码,它由九个在正常造血干细胞、淋巴祖细胞和淋巴细胞生成过程中表达的特定 NKL 同源框基因组成,突出了它们在 T 细胞、B 细胞和 NK 细胞发育中的生理作用。在这里,我们在大约 12% 的经典霍奇金淋巴瘤(HL)和结节性淋巴细胞为主型(NLP)HL 患者中发现了非造血神经 NKL 同源框基因 NKX2-2 的异常表达。通过分析染色体构型和表达谱数据,表达 NKX2-2 的 NLPHL 衍生细胞系 DEV 作为一个模型,以揭示这种发育调节因子的激活机制和下游靶点。在排除 NKX2-2 基因座的染色体重排时,我们发现 t(3;14)(p21;q32) 通过与 IGH 基因座并列导致白细胞介素 17 受体基因 IL17RB 过表达。RNA 干扰介导的敲低实验表明 IL17RB 激活了 NKX2-2 的转录。通过 12q13 染色体增加和其 17q24 蛋白酶体抑制剂 SMURF2 的缺失导致 IL17RB 辅助因子 DAZAP2 的过表达,支持了 NKX2-2 的表达。IL17RB 激活转录因子 FLI1 和 FOXG1,进而介导 NKX2-2 的表达。此外,过表达的染色质调节剂 AUTS2 也有助于 NKX2-2 的激活。下游分析表明,NKX2-2 抑制淋巴 NKL 同源框基因 MSX1 的转录,并激活碱性螺旋-环-螺旋因子 NEUROD1 的表达,NEUROD1 可能通过与 TCF3/E2A 的报道相互作用干扰 B 细胞分化过程。综上所述,我们的数据揭示了 HL 中神经基因网络的异位激活,将 NKX2-2 置于其中心位置,突出了 NKL 同源框基因在 B 细胞恶性肿瘤中的新致癌作用。

https://cdn.ncbi.nlm.nih.gov/pmc/blobs/0522/6331023/8a0245119b80/oncotarget-09-37480-g001.jpg

相似文献

1
NKL homeobox gene NKX2-2 is aberrantly expressed in Hodgkin lymphoma.
Oncotarget. 2018 Dec 25;9(101):37480-37496. doi: 10.18632/oncotarget.26459.
2
NKL Homeobox Genes NKX2-3 and NKX2-4 Deregulate Megakaryocytic-Erythroid Cell Differentiation in AML.
Int J Mol Sci. 2021 Oct 22;22(21):11434. doi: 10.3390/ijms222111434.
3
NKL homeobox gene activities in B-cell development and lymphomas.
PLoS One. 2018 Oct 11;13(10):e0205537. doi: 10.1371/journal.pone.0205537. eCollection 2018.
4
Aberrant expression of NKL homeobox gene HLX in Hodgkin lymphoma.
Oncotarget. 2018 Feb 16;9(18):14338-14353. doi: 10.18632/oncotarget.24512. eCollection 2018 Mar 6.
5
NKL homeobox gene activities in hematopoietic stem cells, T-cell development and T-cell leukemia.
PLoS One. 2017 Feb 2;12(2):e0171164. doi: 10.1371/journal.pone.0171164. eCollection 2017.
6
Deregulated NKL Homeobox Genes in B-Cell Lymphoma.
Cancers (Basel). 2019 Nov 26;11(12):1874. doi: 10.3390/cancers11121874.
8
Deregulated expression of NKL homeobox genes in T-cell lymphomas.
Oncotarget. 2019 May 14;10(35):3227-3247. doi: 10.18632/oncotarget.26929.
9
Aberrant activity of NKL homeobox gene NKX3-2 in a T-ALL subset.
PLoS One. 2018 May 10;13(5):e0197194. doi: 10.1371/journal.pone.0197194. eCollection 2018.
10
NKL homeobox gene MSX1 acts like a tumor suppressor in NK-cell leukemia.
Oncotarget. 2017 Jun 21;8(40):66815-66832. doi: 10.18632/oncotarget.18609. eCollection 2017 Sep 15.

引用本文的文献

2
Downregulation of STAT3 in Epstein-Barr Virus-Positive Hodgkin Lymphoma.
Biomedicines. 2022 Jul 6;10(7):1608. doi: 10.3390/biomedicines10071608.
4
Establishment of the TBX-code reveals aberrantly activated T-box gene TBX3 in Hodgkin lymphoma.
PLoS One. 2021 Nov 22;16(11):e0259674. doi: 10.1371/journal.pone.0259674. eCollection 2021.
5
Histone acetylation dynamics modulates chromatin conformation and allele-specific interactions at oncogenic loci.
Nat Genet. 2021 May;53(5):650-662. doi: 10.1038/s41588-021-00842-x. Epub 2021 May 10.
6
NKL-Code in Normal and Aberrant Hematopoiesis.
Cancers (Basel). 2021 Apr 19;13(8):1961. doi: 10.3390/cancers13081961.
7
DAZAP2 acts as specifier of the p53 response to DNA damage.
Nucleic Acids Res. 2021 Mar 18;49(5):2759-2776. doi: 10.1093/nar/gkab084.
8
Establishment of the TALE-code reveals aberrantly activated homeobox gene PBX1 in Hodgkin lymphoma.
PLoS One. 2021 Feb 4;16(2):e0246603. doi: 10.1371/journal.pone.0246603. eCollection 2021.
10
NK homeobox 2.2 functions as tumor suppressor in colorectal cancer due to DNA methylation.
J Cancer. 2020 Jun 6;11(16):4791-4800. doi: 10.7150/jca.43665. eCollection 2020.

本文引用的文献

1
NKL homeobox gene activities in B-cell development and lymphomas.
PLoS One. 2018 Oct 11;13(10):e0205537. doi: 10.1371/journal.pone.0205537. eCollection 2018.
2
Chromosomal Instability in Hodgkin Lymphoma: An In-Depth Review and Perspectives.
Cancers (Basel). 2018 Mar 26;10(4):91. doi: 10.3390/cancers10040091.
3
Aberrant expression of NKL homeobox gene HLX in Hodgkin lymphoma.
Oncotarget. 2018 Feb 16;9(18):14338-14353. doi: 10.18632/oncotarget.24512. eCollection 2018 Mar 6.
4
Hodgkin lymphoma cell lines: to separate the wheat from the chaff.
Biol Chem. 2018 May 24;399(6):511-523. doi: 10.1515/hsz-2017-0321.
6
7
NKL homeobox gene MSX1 acts like a tumor suppressor in NK-cell leukemia.
Oncotarget. 2017 Jun 21;8(40):66815-66832. doi: 10.18632/oncotarget.18609. eCollection 2017 Sep 15.
8
IL-17RB enhances thyroid cancer cell invasion and metastasis via ERK1/2 pathway-mediated MMP-9 expression.
Mol Immunol. 2017 Oct;90:126-135. doi: 10.1016/j.molimm.2017.06.034. Epub 2017 Jul 15.
9
TCRα rearrangements identify a subgroup of NKL-deregulated adult T-ALLs associated with favorable outcome.
Leukemia. 2018 Jan;32(1):61-71. doi: 10.1038/leu.2017.176. Epub 2017 Jun 8.
10
Evolutionary conservation and conversion of Foxg1 function in brain development.
Dev Growth Differ. 2017 May;59(4):258-269. doi: 10.1111/dgd.12367. Epub 2017 Jun 5.

文献AI研究员

20分钟写一篇综述,助力文献阅读效率提升50倍。

立即体验

用中文搜PubMed

大模型驱动的PubMed中文搜索引擎

马上搜索

文档翻译

学术文献翻译模型,支持多种主流文档格式。

立即体验